
2025年标志着量子计算行业从理论验证迈向工程化落地的关键拐点。本年度,英伟达战略性注资PsiQuantum、Quantinuum与QuEra三家头部企业,与此同时,诺贝尔物理学奖再度聚焦宏观量子效应。这一资本与科学的同频共振,不仅确立了量子技术的新投资范式,更标志着行业已正式跨越“技术萌芽期”,进入以工程实现为核心的爬坡阶段。
在中国,政策导向已完成显著的代际跨越。从“十四五”时期的“强化基础研究”,演进至“十五五”规划建议中明确的“技术突破与场景应用并重”,量子科技被正式确立为培育新质生产力的核心引擎。这意味着,中国量子产业的发展逻辑正由单纯的科研驱动向“科研+产业”双轮驱动转型。
在全球视野下,中美博弈已从单纯的科研竞速升维至“技术主权”的深度较量 。美国采取“全方位攻防”策略,依托《国家量子倡议》(NQI)维持高强度研发投入,并通过立法实施资本封锁,试图以围堵延续其在通用计算领域的霸权;中国则将量子科技确立为培育“新质生产力”的战略引擎,在“十五五”前瞻布局下,发挥举国体制与顶层设计优势,不仅在量子通信领域构筑起坚实壁垒,更通过产业链的系统性攻坚,推动量子计算从“追赶”迈向“并跑”,构建起非对称却势均力敌的竞争新格局。
当前,量子计算已超越单纯的科学探索范畴,演变为一场决定未来十年全球算力霸权、重塑产业核心竞争力与维护国家安全战略高地的关键博弈。

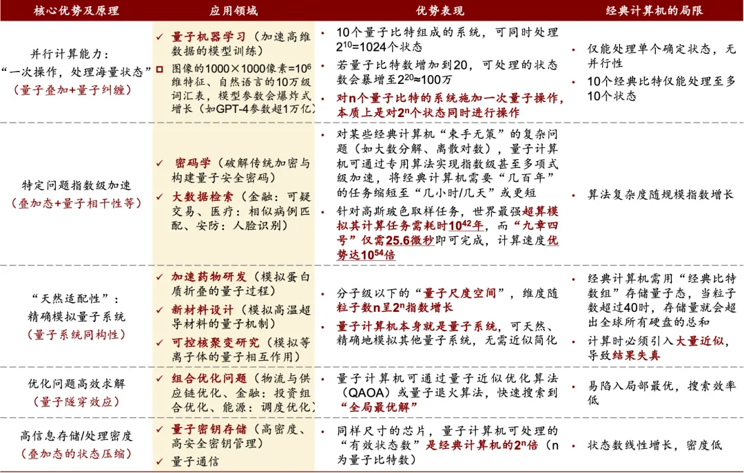
量子计算并非经典计算的渐进式改良,而是一场基于量子力学定律的根本性范式革命。其核心优势源于对微观量子态的信息编码与操控,从而在解决特定类型的复杂问题上,展现出经典计算难以企及的指数级算力潜力。

超导量子计算机结构示意图
1.1 量子计算与经典计算的本质区别与核心优势
首先需要明确一个核心投资逻辑,量子计算的真正使命不是“替代”经典计算机,而是去解决经典计算在面对指数级复杂问题时存在的“算力盲区”。
经典计算机的信息单元是比特(Bit),其状态非“0”即“1”,所有运算本质上是基于布尔代数和逻辑门对这些确定状态的串行操作。尽管通过并行架构和制程工艺的提升(遵循摩尔定律)实现了算力的线性增长,但在处理涉及指数级可能性的复杂问题时(如模拟分子、优化大规模组合、分解大质数),其计算时间会迅速膨胀至不切实际的程度。这些问题,就是经典计算的“盲区”。
量子计算的根本突破在于用量子比特(Qubit)替代经典比特。一个量子比特可以处于“0”态、“1”态,以及“0”和“1”的满足归一化条件的任意线性叠加态。这意味着,一个量子比特可以同时承载两种状态的信息。当n个量子比特相互纠缠时,它们构成的系统可以同时表示2n种可能状态的叠加。因此,一次量子操作理论上可以同时作用于这指数级数量的状态上,实现“量子并行计算”, 从根本上改变了算法的复杂度级别。它能够穿透经典计算的“算力墙”,将原本需耗时万亿年的任务压缩至几分钟内完成。
这种并行性带来了革命性的算力优势。例如,在量子化学模拟中,经典计算机需要指数级时间精确计算分子中所有电子的相互作用,而量子计算机原则上可以天然地模拟这些量子系统,极大加速新药和新材料的研发进程。波士顿咨询公司(BCG)在其报告中预测,到2030年,仅制药行业,量子计算的应用市场规模就可能达到200亿美元。
近五年,中美两国的技术竞争已从理论验证进入“量子优越性”(或称“量子霸权”)的实证阶段。2024-2025年,Google发布的105比特超导量子芯片“Willow”与中国科学技术大学研制的105比特“祖冲之三号”相继实现重大突破。两者均在随机电路采样等特定任务上,完成了当今最强超级计算机需耗时上万亿年才能完成的计算。与此同时,中科大“九章四号”光量子计算机在高斯玻色采样任务上确立了对经典超算1054倍的极致算力优势。这些成果将量子优越性从概念推向了工程现实,标志着量子计算正式迈入一个算力超越经典极限的新阶段。
1.2 量子比特的核心物理原理
叠加、纠缠与干涉
量子计算的超凡能力建立在三个核心量子力学原理之上:
量子叠加(Quantum Superposition):这是量子并行性的基础。一个量子比特的状态可用一个态向量表示,其概率幅可以同时包含“0”和“1”。 数学上可表示为|ψ⟩=α|0⟩+β|1⟩(其中α 和β为复数,|α|2+|β|2=1,分别代表测量时得到“0”和“1”的概率)。这种特性直接打破了经典计算的“单状态处理”局限:n个量子比特的叠加态可同时覆盖2n种可能的信息组合,相当于在计算开始时就“并行遍历”了所有可能的解空间。
量子纠缠(Quantum Entanglement):当两个或多个量子比特发生纠缠后,它们的状态将不可分割地关联在一起,形成一个整体。对其中一个粒子的操作会瞬间影响另一个粒子的状态,无论它们相距多远。纠缠使得量子计算机能够实现全域协同调控,是构建复杂量子算法(如Shor大数分解算法)的关键资源。
量子干涉(Quantum Interference):量子态像波一样,可以发生相长干涉或相消干涉。通过精心设计的量子门操作,可以调整各条计算路径的概率幅,使代表错误答案的路径相互抵消(相消干涉),而使代表正确答案的路径得到增强(相长干涉)。通过干涉,我们可以“引导”量子系统以高概率输出我们想要的计算结果。
三者关系:量子叠加提供了庞大的计算空间;量子纠缠将各个比特的算力深度耦合,实现全局协同;量子干涉则像一位“智慧的管理者”,在庞大的可能性中筛选出最优解。三者共同构成了量子信息处理的逻辑基础。

1.3 量子计算的计算过程
一个典型的量子计算过程可概括为以下三步,其核心思想是制备、演化、干涉、读取:
初始化:将一组量子比特制备到一个已知的、简单的初态,通常是所有比特均为|0⟩态。
量子门操作(演化):通过施加一系列精确控制的量子逻辑门(如单比特门、两比特纠缠门),对初态进行变换。这一系列操作构成了量子算法。算法设计的目标是,通过量子门的组合,让代表问题正确答案的量子态概率幅通过干涉被放大。
测量:对最终的量子态进行测量。由于量子干涉的效应,测量结果将以很高的概率坍缩到我们期望的答案(例如,一个优化问题的最优解,或一个因子分解问题的质因数)。需要注意的是,量子计算通常是概率性的,可能需重复运行数次以确认结果。


当前,量子计算已跨越了理论构想与原理性验证的“演示阶段”,正处在一个关键的过渡期——我们称之为“含噪声中等规模量子(NISQ)时代”。这个阶段的特征是:量子比特数量已达数十至数百,能够执行超越经典计算机极限的特定任务(即实现“量子优越性”),但系统的稳定性、保真度和规模化水平,尚不足以支持通用的、容错的量子计算。
2.1 技术路径的成熟度对比:
“百家争鸣”下的差异化竞争
全球量子计算技术路线呈现“多点开花”的格局,尚无单一方案取得压倒性胜利。主流路径在性能、成本和扩展性上各有优劣,形成了差异化的竞争态势。超导路线凭借工程化成熟度暂时领跑 ;离子阱在计算精度与相干时间上占据优势 ;光量子与中性原子分别在室温运行及大规模扩展性上展现潜力 ;同时,硅基自旋依托成熟半导体工艺 、量子退火聚焦专用优化领域 ,也在特定赛道加速追赶。未来5年,行业将呈现多技术路线并在、针对不同应用场景互补共生的格局 。

总结来说超导路线在工程化和扩展性上暂时领先,离子阱在精度上树立标杆,光量子在特定领域和室温运行上独具优势。未来5-10年,市场更可能呈现多种路线并存、针对不同应用场景的格局,而非单一技术垄断。
2.2 关键性能指标:
突破显著,但瓶颈依然坚固
衡量量子计算机能力的核心指标包括规模(比特数)、质量(相干时间、保真度)和纠错水平。近年来这些指标均有显著突破,但距离实用化仍有巨大鸿沟。

量子比特数量与相干时间:“量”的扩张与“质”的保鲜同等重要。当前顶尖超导处理器已突破百比特(如“祖冲之三号”105比特),IBM甚至规划了千比特以上系统。然而,量子态的“保鲜期”(相干时间)仍以微秒计(“祖冲之三号”为72微秒),虽有个别超导芯片突破500微秒,但距离运行复杂算法所需的毫秒级以上仍有差距。离子阱的相干时间可达毫秒级,但规模化是其主要矛盾。

保真度与纠错水平:这是通往容错计算的核心。目前,离子阱的单/双量子门保真度已达99.99%以上,接近容错计算的理论阈值。超导体系的保真度也快速提升,如“祖冲之三号”单/双门保真度分别达到99.90%和99.62%。然而,真正的里程碑是量子纠错(QEC)。近期实验实现了重要突破,例如基于448个中性原子量子比特的容错系统演示,以及IBM、Google在动态纠错码上的进展。但当前纠错水平仍需消耗大量物理比特来保护一个逻辑比特,且错误率尚未稳定降至实用化门槛以下,实现“逻辑量子比特”的规模化和低错误率运行仍是最大挑战之一。
什么是QEC?简单来说,量子纠错的本质是“以数量换质量”。即通过将多个不稳定的“物理比特”编码为一个稳定的“逻辑比特”(信息冗余),只要物理错误率低于特定阈值,就能通过实时纠错让系统长期稳定运行,这是实现通用量子计算的必经之路 。

2.3 硬件与软件生态:
从“孤岛”走向“协作”,但成熟度仍低
当前,量子计算的硬件、软件、云平台及标准体系正加速融合,全球产业生态已初具雏形,但核心环节的成熟度仍需提升。
硬件与控制系统:已形成“芯片-测控-环境”的链条。中国提出构建“量子芯片系统、测控系统、环境支撑系统”三大硬件基础。硬件与控制系统的多样性发展和核心指标(如极低温系统的稳定性、激光与微波控制的精度)的持续优化,是硬件工程化的关键基础。当前,测控系统正朝着集成化、模块化和自动化方向发展,以降低运维复杂度与成本,也是硬件从实验室走向商业应用必须跨越的工程门槛。
软件与算法层:目前生态呈现多元开放的特点,以Qiskit(IBM)、Cirq(Google)等主为代表的开源框架降低了开发门槛。软件体系正形成从底层硬件接口、中间层编译器/操作系统到上层算法库与应用软件的完整架构。算法的探索重点已从单纯的数学证明,转向如何在NISQ硬件条件下,通过与经典计算的深度融合与协同,解决金融建模、新材料模拟、药物研发等领域的实际优化问题,这是当前创造短期价值的主要路径。
量子云平台与基准测评:量子计算云平台已成为降低使用门槛、培育生态的核心基础设施。IBM Quantum、亚马逊Braket、中国“天衍”等平台已服务全球数千万用户,提供远程算力访问。ICV的测评报告显示,平台在易用性、服务完备性上持续进步。与此同时,一套科学、公正的基准测评体系对于衡量各技术路线的真实性能、引导技术发展方向至关重要。
2.4 技术临界点判断:
处于“应用探索”与“工程攻坚”的交汇期,商业化路径渐明
综合技术进展与生态建设判断,量子计算整体上已走出纯实验室研发,基础研究(如量子优越性)目标已初步达成。目前正处于“应用探索”与“工程化攻坚”同步推进的关键交汇期,业界正全力攻克稳定性、扩展性和纠错等工程难题,其发展呈现出清晰的阶段性特征。
当前阶段:我们正处在“NISQ+”阶段。其标志是:一方面,业界积极利用现有的百比特级嘈杂量子硬件,通过与经典算法的混合,在特定行业问题中寻找近期实用化(NISQ-era practical utility) 的突破口,力争在3年左右实现可验证的加速效果与商业价值。另一方面,面向未来的大规模通用容错量子计算机(FTQC),量子纠错已成为无可争议的核心攻关焦点,虽然近期在逻辑比特错误率抑制等方面取得原理性突破,但实现可扩展的、低开销的逻辑量子比特系统仍需长期投入。
基于当前进展,技术演进的路径相对明确:
以IBM为代表的行业巨头展现出极强的自信与乐观,其最新路线图规划在2026年实现量子优越性,并激进地预测将在2029年通过“Starling”处理器实现具有200个逻辑比特的容错量子计算 。Google与PsiQuantum等主流硬件公司亦在加速推进,试图在2030年前后跨越容错门槛。但考虑到纠错及系统扩展带来的一系列巨量工程化难题,我们对此持相对中立的态度,认为技术落地节奏不会早于大厂预期:
· 短期(未来3年左右):重点在于深化“量子-经典混合计算”范式的应用,在药物发现、金融风险分析等领域产出标杆性案例,并持续推动硬件性能指标的工程化改进与云平台服务的普及。
· 中期(3-5年):目标是在关键硬件路径上,实现专用量子模拟机,即在物理、化学等特定科学问题上展现超越经典超算的明确能力。纠错技术预计将从实验室演示走向特定处理器的初步集成。
· 长期(5-10年及以上):最终目标是构建通用容错量子计算机,这有赖于纠错技术的根本性突破与产业链各环节的极致成熟。


3.1 市场空间与驱动力:
从“线性增长”到“指数爆发”的前夜
随着量子计算从实验室走向产业化,评估其市场价值的逻辑正在发生根本性转变。投资视角不应局限于硬件销售的直接收益,而应聚焦于其赋能垂直行业所释放的巨大衍生价值。我们认为,量子计算的市场空间将经历从“直接市场”向“赋能价值”的指数级跃升。
潜在市场规模:两个维度的千亿与万亿博弈
根据主要咨询机构的预测模型,量子计算的市场规模呈现出显著的“双层结构”:
第一层:基础层市场(直接收入)——千亿级赛道
这一层包含硬件、软件中间件及专业服务(QaaS)。据麦肯锡《2025量子技术监测》数据显示,2024年全球量子计算相关企业的营收约在6.5亿-7.5亿美元之间,预计到2035年,这一数字将增长至280亿-720亿美元。而随着容错量子计算(FTQC)的成熟,BCG预测到2040年,全球量子计算硬件与软件市场的直接规模将达到900亿-1700亿美元。这一增长曲线意味着未来15年行业复合年增长率(CAGR)将维持在超高水平。
第二层:应用层价值(经济影响)——万亿级蓝海
这一层衡量的是各行业因采用量子计算而获得的额外收益。麦肯锡预测,到2035年,量子计算有望为全球经济创造高达2万亿美元的潜在价值,主要集中在化学、生命科学、金融和移动出行四大领域。BCG模型同样指出,到2040年,量子计算带来的经济增值将达到4500亿-8500亿美元。上述数据揭示了量子计算具备极高的“价值乘数效应”,即每投入1美元购买量子服务,有望为下游行业带来数倍的经济增值。
核心驱动力:2025年后的行业增长将由技术、需求与资本三大要素共同驱动。
技术层面,行业焦点已从比特数量堆叠转向逻辑比特的高保真度与稳定性,技术路线通过并购快速收敛,提升了工程化确定性;需求层面,生成式AI对算力的爆发式需求使得“量子-经典混合架构”成为突破硅基能效瓶颈的关键解,英伟达等巨头的入局加速了“AI x Quantum”的融合;资本层面,尽管二级市场波动,一级市场融资仍保持活跃且向头部集中,为具有工程化落地能力的独角兽企业提供了跨越商业化门槛的资金保障。
量子计算市场的演进呈现清晰的阶段性特征:
短期内(1-3年),增长主要依赖于政府超算中心与头部科研机构的采购订单(G端与B端科研);中期来看(3-7年),随着“量子-经典混合算力”在AI大模型训练及诸多特定场景的渗透,服务型收入(QaaS)将成为核心增量;长期而言(8年以上),通用容错量子计算机的成熟将彻底重塑制药、材料等研发范式,实现全行业的价值爆发。
3.2 先行行业与落地节奏:
聚焦高计算复杂度与高容错性的垂直赛道
量子计算的商业化应用遵循一个清晰逻辑:从算法匹配度最高、经济价值最明确、且对当前噪声环境有一定容忍度的行业问题切入。
化学与材料:该领域有望被根本性颠覆,量子计算能解决经典算力模拟多电子系统的精度瓶颈,是微观世界的“计算显微镜”。典型的行业动向包括但不限于,大众汽车联合 D-Wave 研发电池新材料;巴斯夫与梅赛德斯-奔驰等参与IBM量子计算联盟探索新型聚合物与电池分子模拟。
生物医药:旨在解析经典算力无法处理的巨量生物分子结构与动态相互作用,有望打破新药研发“双十”(10年/10亿美元)魔咒。例如,罗氏与Quantinuum合作,致力于将量子计算应用于早期药物发现。QC Ware研究如何用量子机器学习加速对海量化合物库的筛选。
金融科技:金融行业是量子计算应用探索最为活跃、成熟度最高的领域之一。其核心吸引力在于,即使微小的模型优化或风险预测精度提升,也能直接转化为巨额的经济收益或风险规避。头部机构已从概念验证迈向实用化测试。摩根大通与高盛正利用IBM/Google平台测试衍生品定价及资产组合优化;国内头部券商亦联手本源量子等布局套利策略研究。

3.3 量子-经典融合计算架构:
融合架构是现阶段通往商业落地务实且高效的路径
在量子计算发展的早期,业界曾寄希望于通用量子计算机能独立承担全流程问题。然而,基于当前的硬件成熟度与经济性考量,行业共识正逐渐从理想主义的“全栈独立”转向现实主义的“协同增强”。
从资源配置的经济学视角来看,量子-经典融合架构代表了一种更优的投入产出比方案:
比较优势原理的应用:融合架构不再强求量子计算机处理其不擅长的指令(如数据I/O、基础逻辑控制),而是将其定义为一种类似GPU的“特种加速器”。高昂的量子算力仅被分配给经典计算机无法求解的核心复杂环节(如多体物理模拟、组合优化中的极值寻找)。
平滑技术曲线:在全容错量子计算尚需时日的背景下,融合架构通过经典算力辅助纠错和参数优化,使得含噪声的中等规模量子设备能够提前释放部分商业价值。这并非是对未来的否定,而是对当前技术约束的最优解。

在量子计算这场“淘金热”中,英伟达(NVIDIA)不仅是参与者,更是期望通过精准的“卖铲人”定位,试图复刻其在AI领域的霸主地位。而从第一性原理出发,计算的本质是解决问题的效率。绝大多数计算步骤并不具备指数级复杂度,无需消耗昂贵且脆弱的量子纠缠资源。因此,融合架构并非过渡妥协,而是遵循物理规律的最优解——它将问题拆解,仅将经典计算机无法处理的“高维核心”交付给QPU,从而在有限的相干时间内榨取最大的计算价值。

全球量子计算行业正处于由“政策驱动”向“市场驱动”双轮驱动的深化期。各国政府的巨额投入为行业提供了底层的安全垫,而资本市场的结构性分化则在加速技术路线的筛选与企业的优胜劣汰。政府与资本的双重作用深刻重塑了量子计算的产业形态,推动行业从实验室走向商业化前夜。
4.1 政府投入:
从科研资助迈向“技术主权”的深度博弈
世界主要经济体已将量子计算视为关乎国家安全与未来经济竞争力的战略高地,政府投入呈现出“规模激增”与“战略排他”并存的特征,且政策颗粒度显著细化。
投入规模激增:2024年政府公告投入量子技术的资金约18亿美元,同年BCG预测,未来3-5年全球公共部门的支持预计超过100亿美元;而进入2025年初,仅前4个月的公告金额便已突破100亿美元,其中亚洲国家的意愿强烈(如日本宣布的74亿押注量子技术)。据麦肯锡统计,截至2025年初,全球已宣布的量子技术国家公共投资总额已达约540亿美元。
地缘战略布局:
中国:顶层设计与前瞻布局。政策支持力度持续加码。2025年《政府工作报告》明确提出“建立未来产业投入增长机制”,将量子科技列为培育新质生产力的关键引擎。随后的“十五五”规划建议更进一步,将量子科技确立为必须“前瞻布局”的战略性新兴产业,强调要探索多元技术路线与可行商业模式,推动其成为新的经济增长点。
美国:采取全方位防御与进攻策略。2025年NQI(国家量子倡议)年报显示,其2024年量子信息科学研发实际投入约10.06亿美元,2025年预算请求保持在约10亿美元高位。同时,美国通过立法限制对华量子投资,试图通过资本封锁延缓竞争对手发展。
欧盟与英国:欧盟发布《塑造欧洲量子技术战略》,强调供应链自主;英国则在“国家量子战略”下承诺未来10年投入25亿英镑(约31.8亿美元),重点建设量子研究中心。
日韩崛起:日本不仅在资金上重注(74亿美元),更通过产学研协同(如富士通与物理化学研究所合作、产业技术综合研究所与QuEra和IonQ合作)加速产业化。韩国则计划在2035年前投资约17.9亿美元,力图进入第一梯队。
4.2 资本投入:
结构性调整与“哑铃型”分化
经历过早期的炒作周期后,2024-2025年的资本市场呈现出明显的理性回归与结构性复苏,投资逻辑从“广撒网”转向“精准狙击”。2024年全球量子技术初创企业的投资额同比增长约50%,达到20亿美元。信通院数据显示,2024年全球披露的投融资事件达170笔,其中A轮及以前的早期投资非常活跃。资金流向呈现出显著的“哑铃型”分化,并伴随着两大新趋势:科技巨头的生态卡位与头部企业的跨国并购整合。

算力霸主构建生态基座:英伟达在2025年完成了从观望到“基础设施构建者”的战略转身。通过发布NVQLink互连技术并连续参投Quantinuum、PsiQuantum等头部企业,英伟达正试图将量子计算无缝接入其主导的HPC(高性能计算)生态,确立“量子-经典混合计算”的事实标准。

并购浪潮加速技术收敛:2025-2026年初发生了多起改变格局的并购案, D-Wave斥资5.5亿美元收购QCI,意在融合“退火”与“门模型”双重路线;Google吸纳Atlantic Quantum以补强超导芯片架构;IonQ跨海吞并Oxford Ionics以获取关键控制技术。显示出企业试图通过收购互补技术来跨越容错计算的鸿沟。
资金流向的“哑铃型”分化:资金向PsiQuantum、Quantinuum等已验证路线可行性的成熟企业海量聚集,同时颠覆性创新(如新纠错方案、新物理体系)仍受风投青睐。麦肯锡分析指出,资金正从单纯追求规模扩张的初创企业,流向那些能展示明确营收路径或核心技术壁垒的企业,这标志着行业进入优胜劣汰的整合期。
4.3 对行业的影响
生态演进中的“马太效应”
从“单点突破”走向“系统集成”:英伟达的入局和 D-Wave、IonQ的并购表明,行业竞争焦点已从单一指标(如量子比特数)的比拼,转向全栈工程能力的较量。并购使得头部企业能迅速补齐短板,加速了容错量子计算机的系统级构建。
技术路线的“赢家通吃”前兆:随着资本不再宽容地支持所有尝试,主流技术路线(如超导、离子阱、光量子)的头部企业将逐步建立压倒性的资源优势。这种资源壁垒将导致技术路线的收敛速度加快,落后路线或非主流方案的生存空间将被急剧压缩。
资源向头部高地集聚:资金、人才与政策红利正加速向特定的创新集群(如美国的科罗拉多、中国的合肥与北京)以及少数头部企业流动。这种集聚效应降低了供应链成本(如稀释制冷机、测控电子的研发成本),极大地提升了头部玩家的研发效率。
供应链的封闭与自主:为了应对地缘政治风险,各区域市场正在构建独立且封闭的供应链体系,跨国技术合作(除非是盟友间的并购,如美英之间的 IonQ 收购案)将面临更严格的审查,这可能在短期内推高研发成本,但长期看将催生出多套独立且强韧的技术体系。

量子计算行业已明确跨越了“纯科学探索”的盲盒期,正式迈入以“工程化攻坚”与“早期商业验证”为特征的爬坡阶段。对于投资者与决策者而言,依靠单一技术概念炒作的时代已经终结,未来的超额回报将属于那些能够深刻理解“混合算力”价值、并精准把握“技术收敛”节奏的先行者。
首先,认清“长坡厚雪”的产业本质,构建哑铃型投资逻辑。
量子计算并非一场短跑,而是一场由NISQ(含噪声中等规模量子)向FTQC(通用容错量子计算)跨越的马拉松。面对纠错效率与工程扩展的双重挑战,长期资本应摒弃短期博弈心态,将目光锁定在两端:一端是那些具备全栈工程能力、正致力解决纠错难题的头部量子硬件公司,它们掌握着通往未来的“入场券”;另一端是受益于行业整体扩张的各种上游核心供应链——从稀释制冷机到高性能测控电子技术,这些“卖铲人”将在行业扩容中率先兑现业绩。
其次,拥抱“量子-经典融合”,坚定看好QPU作为下一代核心加速器的价值。
等待完美的通用量子计算机出现再行动是最大的战略误判。“量子-经典混合架构”不仅是通往未来的桥梁,更是当下释放商业价值的唯一形态。在这种架构中,量子处理器(QPU)的角色正类比于AI时代的GPU,正在成为超级计算中心不可或缺的“特种加速器”。因此,投资的焦点依然应牢牢锁定在量子计算公司本身——只有那些能够提供高性能QPU,并将其算力成功嵌入经典HPC(高性能计算)工作流的企业,才能在算力异构化的浪潮中占据生态位的顶端。
最后,垂直行业的应用已不仅仅是“储备”,而是基于NISQ技术的实战竞速。
金融、化工、材料科学等高计算复杂度行业正处于被颠覆的前夜。诸多先行者的实践表明,即使是当前的含噪声量子设备,在特定垂直领域,即使是早期的量子算力也能通过混合算法带来竞争优势。对于行业领军者而言,此刻的任务并非单纯的“技术储备”,而是利用现有的量子算力直接解决经典计算机难以处理的高维核心难题。
目前正处于计算范式转移的关键前夜,在中美地缘博弈与资本浪潮的双重推动下,量子计算的商业化进程正在加速。在这个万亿级赛道爆发的前夕,最大的风险不再是技术试错,而是当变革来临时,依然停留在旧的计算范式之中。因此,站在时代的交汇点,鼎晖百孚选择坚信科技变革的力量,坚定看好这一赛道的长期红利,并将持续深化在核心产业链的战略布局。
END







