手机版
二维码
购物车
(
0
)
供应
求购
公司
团购
展会
资讯
招商
品牌
人才
知道
专题
图库
视频
下载
商圈
推广
热搜:
采购方式
甲带
滤芯
气动隔膜泵
减速机
减速机型号
履带
带式称重给煤机
无级变速机
链式给煤机
首页
供应
求购
公司
团购
展会
资讯
招商
品牌
人才
知道
专题
图库
视频
下载
商圈
首页
>
资讯
>
展会资讯
《2025中国跨境电商营销行业报告》
日期:2026-01-15 18:58:45 来源:网络整理 作者:本站编辑
评论:0
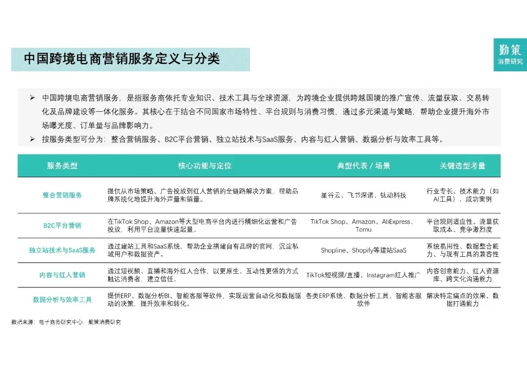
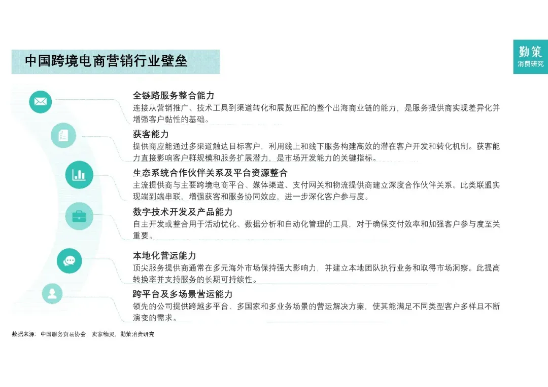
《2025中国跨境电商营销行业报告》
【中国服装圈.第
3368
期】
来源:勤策消费研究
☆
END
☆
长按识别下方二维码
关注《中服圈》视频号
打赏
更多
>
同类资讯
• 【第54期】冬韵砺行研途暖 以体
0
条
相关评论
推荐图文
推荐资讯
点击排行
0
1
广州电商与物流包装展览会-2026年6月盛大开幕
0
2
首页_2026深圳国际电子生产设备展览会
0
3
2026深圳国际体育用品展览会|深圳健身器材展
0
4
液冷系统 行业分析报告
0
5
行业分析 | 传统家禽企业如何发力电商赛道?
0
6
今日市场行业分析
0
7
我国光伏行业发展变化分析-2025年12月报告
0
8
AI自习室市场前景如何,加盟前必看的行业分析
0
9
我国分布式储能行业分析
网站首页
|
关于我们
|
联系方式
|
使用协议
|
版权隐私
|
网站地图
|
排名推广
|
广告服务
|
积分换礼
|
网站留言
|
RSS订阅
|
违规举报
|
皖ICP备20008326号-18
(c)2008-2022 免费发布网 All Rights Reserved