报告内容概要:
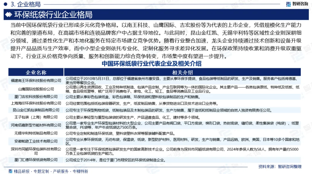
环保纸袋是以纸张为主要原料制成的容器,其制作过程仅需植物纤维提取、造纸及成型等环节,相较于化工合成的塑料袋生产过程污染更少。该制品成本低廉且易于自然降解,通过替代塑料制品可减少土壤与海洋的微塑料污染。环保纸袋按照应用领域可分为食品级纸袋、购物纸袋、工业用纸袋和其他用途纸袋。环保纸袋凭借其可降解性与环境友好性,已成为替代传统塑料包装的重要选择。它以纸浆为主要原料,加工过程中不添加有害化学物质,能够在自然环境中快速分解,有效减少对土壤和水源的长期污染。与塑料袋相比,环保纸袋在整个生命周期中的碳排放显著较低,且多数采用回收再生工艺生产,进一步降低了资源消耗。随着全球环保意识的提升和各国“限塑”政策的持续推进,环保纸袋因其绿色环保、外观精美、质感优良等特点,在现代生活中的应用日益广泛。目前,越来越多的商场、超市、零售店及药店等消费场所已普遍采用环保纸袋作为包装解决方案,众多零售商和品牌商也纷纷采用环保纸袋作为其包装解决方案,以响应可持续发展的号召,并满足消费者对绿色消费的需求。在此背景下,中国环保纸袋行业呈现出快速增长的态势。数据显示,中国环保纸袋行业市场规模从2020年的86.9亿元增长至2024年的186.7亿元,年复合增长率为21.07%。随着国内环保政策的深入执行和社会环保意识的增强,将会加快“替塑”进程。未来几年国内环保纸袋行业市场规模将稳步发展,预计2025年中国环保纸袋行业市场规模将进一步扩大至203.5亿元。从产品结构来看,环保纸袋市场涵盖食品级纸袋、购物纸袋、工业用纸袋等多个细分品类。其中,食品级纸袋因直接接触食品,对原材料安全性与生产工艺有严格要求,具备较高的技术壁垒和附加值,因此在整体市场中占据重要地位。2024年,食品级纸袋在环保纸袋市场中的占比达38.6%,购物纸袋以35.2%的份额紧随其后,反映出日常消费与商业场景对环保包装的稳定需求。工业用纸袋及其他用途纸袋则分别在特定工业包装和多样化细分场景中发挥重要作用,共同构成了完整多元的环保纸袋产品体系。当前中国环保纸袋行业已形成多元化竞争格局。以南王科技、山鹰国际、吉宏股份等为代表的上市企业,凭借规模化生产能力和完善的渠道布局,在高端市场和连锁品牌客户中占据主导地位。与此同时,昆山金红凯、无锡华利特等区域性企业则深耕细分领域,通过柔性化生产和本地化服务在特定市场建立竞争优势。随着行业整合加速,龙头企业持续通过技术创新和设备升级提升产品品质与生产效率,而中小型企业则依托专业化、定制化服务寻求差异化发展。在环保政策持续收紧和消费升级双重驱动下,行业正从价格竞争向质量、服务和创新能力综合竞争转变,市场集中度有望进一步提升。
行业发展趋势:
✅生产自动化
为提升生产效率与产品一致性,环保纸袋制造将加速推进全流程自动化。通过引入高速精密的自动化印刷、模切与成型设备,结合机器视觉实时检测系统,实现从纸张上料、印刷、模切到成袋、贴柄的连续化作业。同时,依托工业物联网平台,构建生产数据中枢,对设备状态、工艺参数与订单进度进行动态优化与智能调度,有效降低人工干预与运营成本,推动行业由劳动密集型向技术密集型转变。
✅绿色环保化
在“双碳”目标指引下,环保纸袋行业绿色化进程将进一步深化。一方面,积极开发使用可再生纤维原料、水性油墨与生物基胶黏剂,从源头减少化学品与碳排放。另一方面,推动可降解、可回收复合材料研发,优化纸袋结构设计以提升循环利用效率。同时,企业将加强全生命周期碳足迹管理,通过工艺节能改造与绿电应用,实现环境效益与经济效益的统一。
✅产品功能向场景化拓展
为适应多元消费场景,环保纸袋将突破单一包装功能,向定制化、功能化与品牌化方向发展。针对外卖、零售、礼品等不同领域,开发具备防水、防油、保温等特性的功能型纸袋。通过创新结构设计与表面工艺,提升产品美观度与品牌表现力。此外,融合可变数据印刷与智能标签技术,赋予纸袋信息追溯、互动营销等增值功能,构建差异化竞争优势。
基于此,依托智研咨询旗下环保纸袋行业研究团队深厚的市场洞察力,并结合多年调研数据与一线实战需求,智研咨询推出《2026-2032年中国环保纸袋行业市场现状分析及投资趋势研判报告》。本报告立足环保纸袋新视角,聚焦行业核心议题——变化趋势(怎么变)、用户需求(要什么)、投放选择(投向哪)、运营方法(如何投)及实践案例(看一看),期待携手行业伙伴,共谋行业发展新格局、新机遇,推动环保纸袋行业发展。深耕中国环保纸袋领域十余年,智研咨询愿携手行业企业,提供有效信息、专业咨询及定制化解决方案,助力环保纸袋产业持续发展。
行业报告相关内容节选:



《2026-2032年中国环保纸袋行业市场现状分析及投资趋势研判报告》基于最新、最全的中国产业链数据,融合权威官方统计、深度企业调研、资本市场洞察及全球信息,通过严格的智能处理和独家算法验证,确保分析结论高度可靠、透明且可追溯。

智研咨询专注产业咨询十五年,是中国产业咨询领域专业服务机构。公司以“用信息驱动产业发展,为企业投资决策赋能”为品牌理念。为企业提供专业的产业咨询服务,主要服务包含精品行研报告、专项定制、月度专题、市场地位证明、专精特新申报、可研报告、商业计划书、产业规划等。提供周报/月报/季报/年报等定期报告和定制数据,内容涵盖政策监测、企业动态、行业数据、企业排行、产品价格变化、投融资概览、市场机遇及风险分析等。





