推广 热搜: 采购方式  甲带  滤芯  气动隔膜泵  减速机  减速机型号  履带  带式称重给煤机  无级变速机  链式给煤机 

最新!车规MCU芯片行业研究报告

   日期:2026-01-15 17:55:06     来源:网络整理    作者:本站编辑    评论:0    
最新!车规MCU芯片行业研究报告

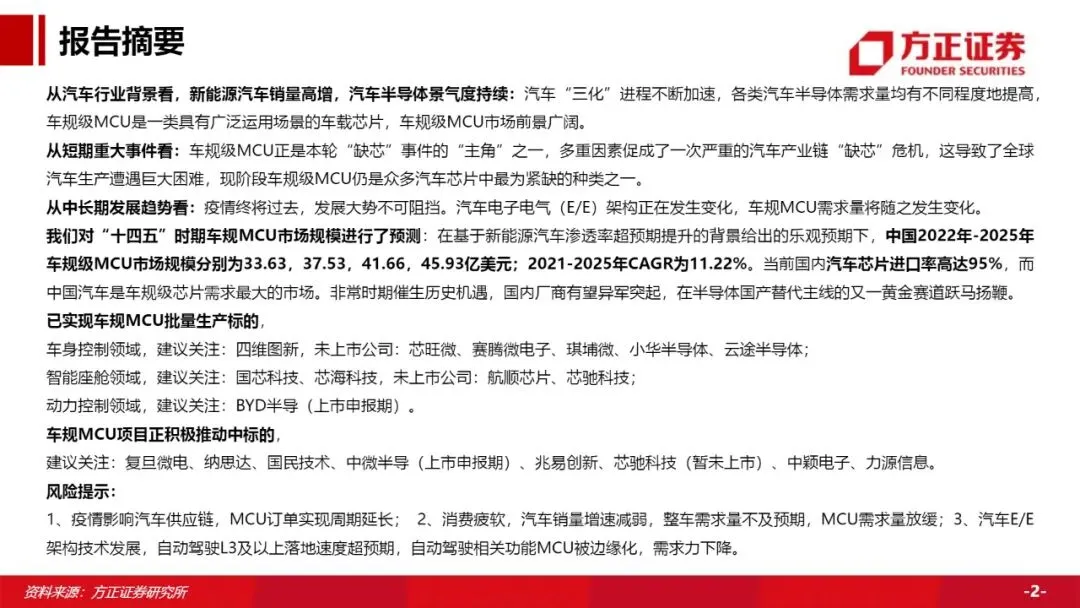
注:本文来自方正证券研究所2022年7月12日发布的报告《车规MCU芯片市场高需求持续,国内厂商蓄势发展》。欲获取该报告,请扫描下方堂姐的微信二维码(微信号:shttangjie)。

END

推 荐 阅 读

 跌宕起伏的MCU,2023年将如何走向?

◆ IDM大厂产能释放,电源管理IC报价将降5-10%!

干货!电源管理芯片行业深度报告

 传戴尔将全面停用中国制造的芯片,转移50%产能出中国大陆

 苹果砍单三大产品线!代工厂立讯受创最大

戳“阅读原文”,进入商城下单,1小时发货

你点的每一个“在看”都当成喜欢
 
打赏
 
更多>同类资讯
0相关评论

推荐图文
推荐资讯
点击排行
网站首页  |  关于我们  |  联系方式  |  使用协议  |  版权隐私  |  网站地图  |  排名推广  |  广告服务  |  积分换礼  |  网站留言  |  RSS订阅  |  违规举报  |  皖ICP备20008326号-18
Powered By DESTOON