推广 热搜: 采购方式  甲带  滤芯  气动隔膜泵  减速机  减速机型号  履带  带式称重给煤机  链式给煤机  无级变速机 

汕头市场火灾亡3人,调查认定电气线路故障引发火灾

   日期:2026-01-08 07:14:02     来源:网络整理    作者:本站编辑    评论:0    
汕头市场火灾亡3人,调查认定电气线路故障引发火灾

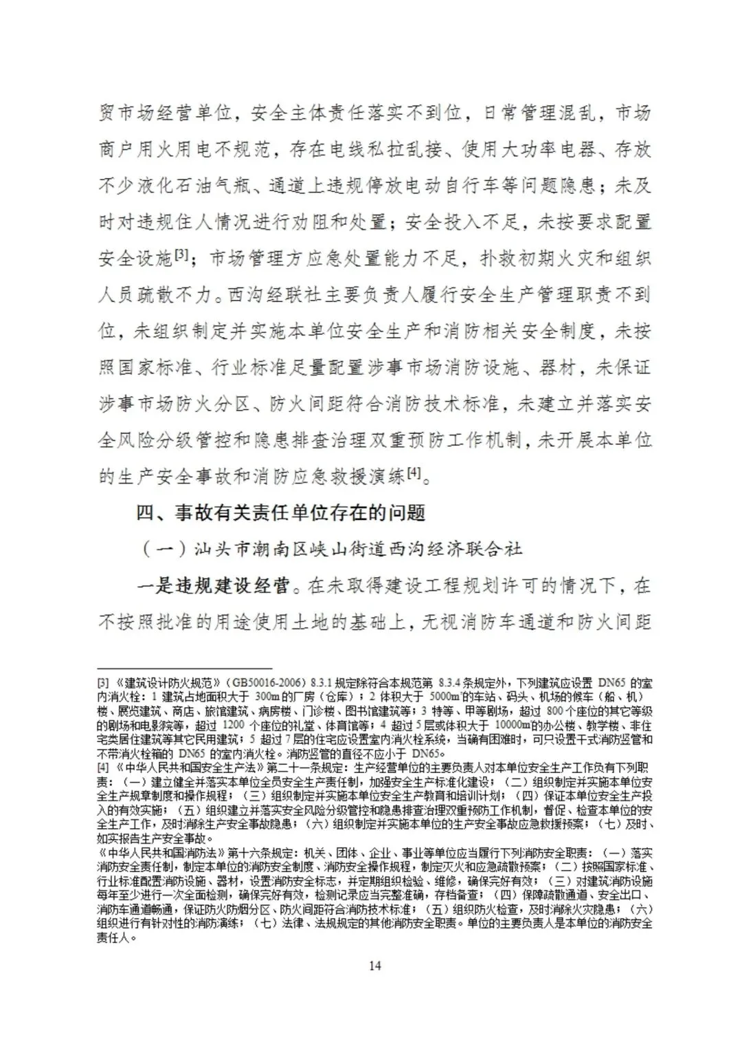
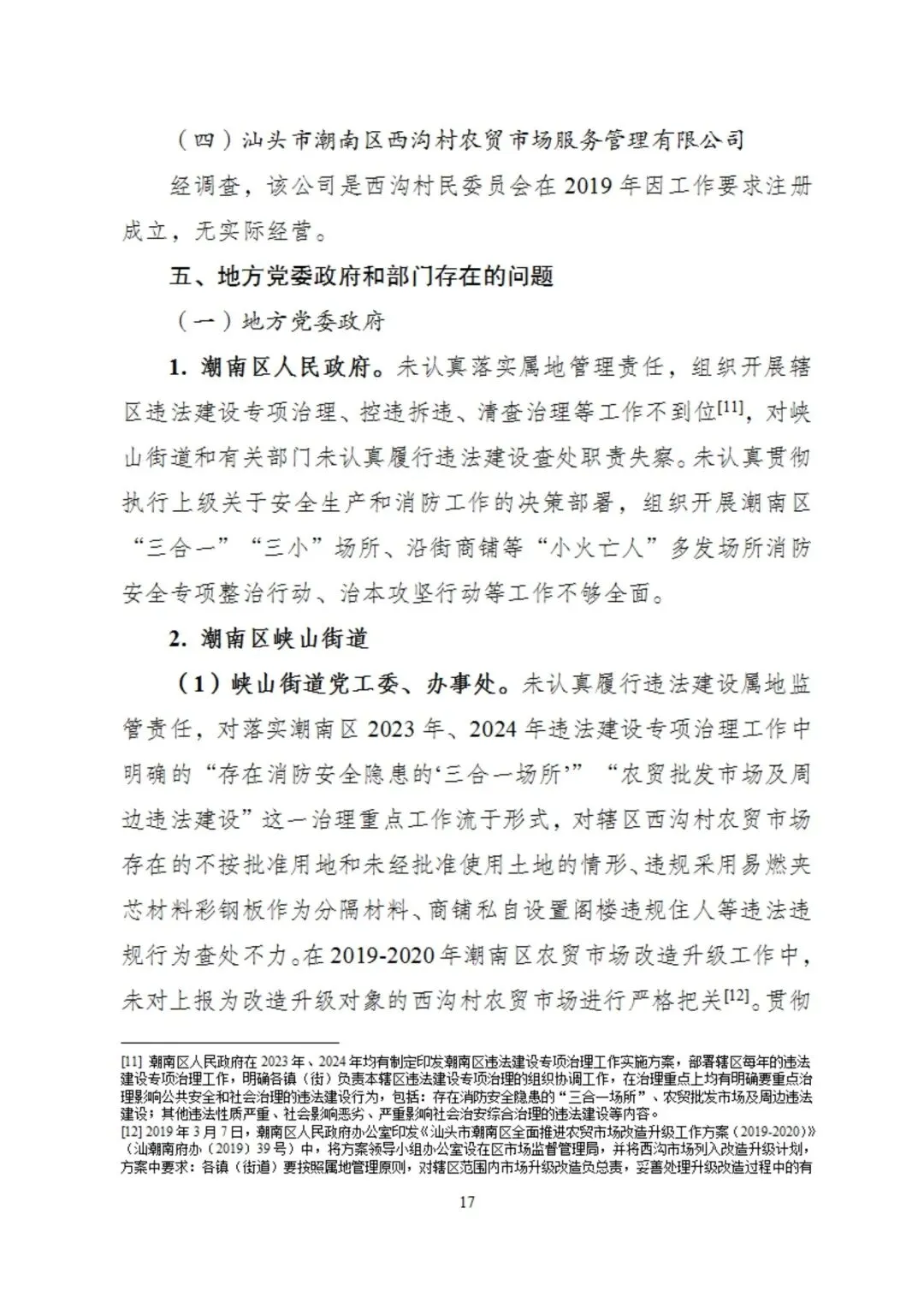
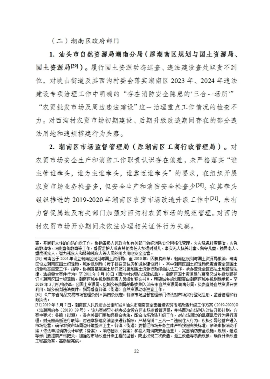
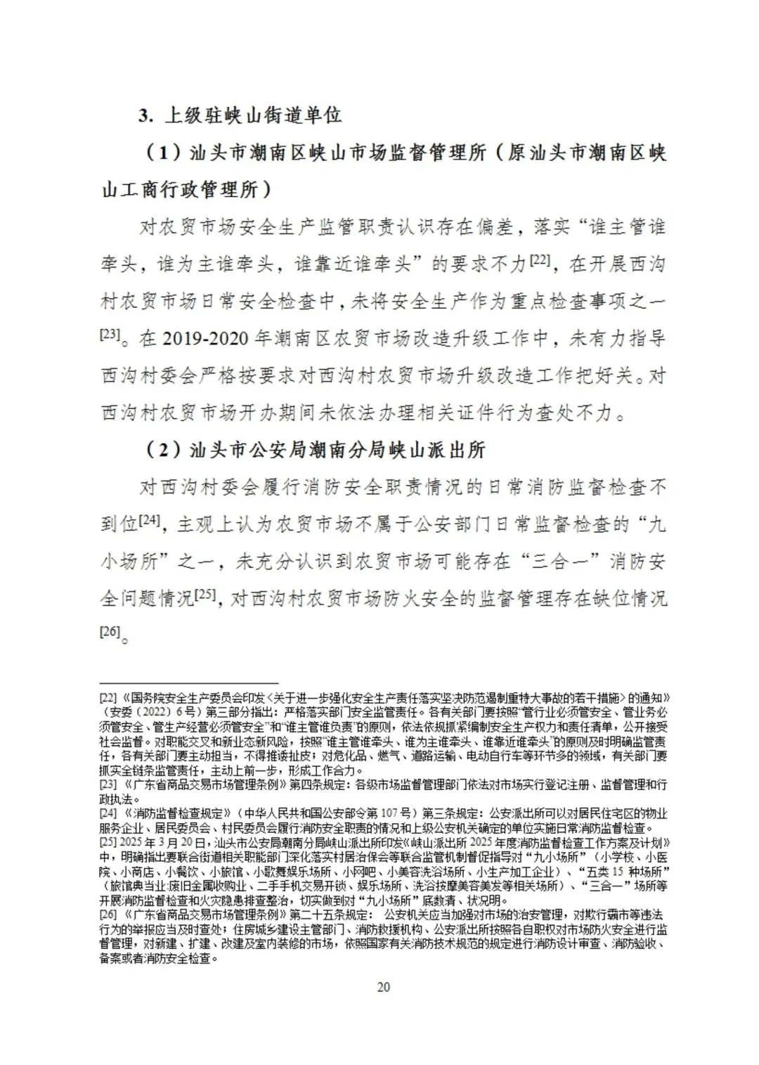
2025年6月10日1时许,汕头市潮南区峡山街道西沟村农贸市场发生火灾,造成3人死亡,过火面积及受损建筑面积2500平方米。

 广东省汕头市人民政府门户网站1月6日公布“汕头潮南西沟村农贸市场‘6·10’较大火灾事故调查报告”。报告具体内容如下:

 
打赏
 
更多>同类资讯
0相关评论

推荐图文
推荐资讯
点击排行
网站首页  |  关于我们  |  联系方式  |  使用协议  |  版权隐私  |  网站地图  |  排名推广  |  广告服务  |  积分换礼  |  网站留言  |  RSS订阅  |  违规举报  |  皖ICP备20008326号-18
Powered By DESTOON