来能源:氢能市场发展概述与驱动因素分析(40页报告)

氢能的有效利用既可以减少碳排放,又可以降低对化石能源的依赖,应用场景丰富,包括工业、交通、电力和建筑四大领域。在工业领域,氢能可直接为炼化、钢铁、冶金等行业提供原料、还原剂和高品质的热源,有效减少碳排放。在交通领域,通过燃料电池技术应用于汽车、轨道交通、船舶和航空器等领域,可降低长距离高负荷交通对石油和天然气的依赖。在建筑领域,氢能可用于分布式发电,为家庭住宅、商业建筑等供热供电,或通过天然气掺氢为园区或居民提供供暖。在电力领域,氢储能可作为支撑高比例可再生能源发展,可发挥调峰调频作用,保证电力系统稳定运行。根据中国氢能联盟预测,到2030年氢能需求超3700万吨,到2060年中国氢能需求将超1.3亿吨。

我国氢能产业发展经历了三个阶段。第一个阶段,我国氢能产业还很薄弱,正处于科技攻关与市场探索的阶段,此时无论是投资规模还是企业数量、产业实力都处于起步阶段,主要是一些科技型企业进行有限的投资。
第二个阶段,随着《能源技术革命创新行动计划(2016~2030年)》对氢能与燃料电池产业的战略性地位的确立,我国开始成系统地推动氢能产业的布局,央国企等国家队开始下场投资氢能产业和项目。前瞻研究院报告显示,在2017年之前,氢能产业每年能拿到的投资不到10笔,总额不超过15亿元;但从2017年开始,每年投资基本保持在25笔左右,投资金额也逐年走高。2021年,仅氢燃料电池产业链,就有超过20家企业获得资本的支持,融资总金额超过40亿元。在50家重点氢能与燃料电池汽车创业项目中,有36家于2021年度获得融资,占比72%。其中,30家为燃料电池汽车产业链企业,占比83%;6家为氢能产业链企业,占比17%。
第三个阶段,2022年3月,国家发展改革委、国家能源局公布《氢能产业发展中长期规划(2021—2035年)》,明确氢能是未来国家能源体系的重要组成部分后,我国多个地方政府积极发挥各自的产业优势,开始纵深布局氢能产业集群,形成了制氢、储氢、运氢、用氢的产业格局,除了5大城市群,湖北武汉、山西吕梁、新疆喀什纷纷建设成氢能产业集群。
经过十多年来的纵深推进,我国氢能产业正在形成从中央到地方,从央企到民营企业全面布局,多元化应用的发展格局,走出了通往“双碳”之路的氢能路径。
2022年全球氢能需求量9500万吨,中国占比约29%。根据IEA,2022年全球氢能需求量9500万吨,分领域来看,炼化行业需求4100万吨,工业领域需求5300万吨;分地区来看,中国、北美、中东、欧洲分别占比29%、17%、13%、8%,明显低于风电、光伏、储能等其他新能源产业,未来有提升的空间。根据IEA预测,到2030年全球氢气需求量将达到1.5亿吨,并且在电力、交通、合成原料等领域产生新的增量需求。
1、氢能为全球脱碳减排不可或缺的能源构成
全球脱碳长期趋势已为强共识。2020年9月联合国大会上习近平主席宣布在我国CO2碳排放力争2030年和2060年前分别实现碳达峰及碳中和的目标,2021年11月《联合国气候变化框架公约》第26次缔约方大会各国就《巴黎协定》实施细则达成共识,并在此背景下为达成脱碳阶段性承诺目标加速推进各项政策与技术的执行落地,目前已有超过100个国家提出碳中和目标,如欧洲已实施碳排放配额交易多年且减排措施逐年趋严。对于长期的减排脱碳趋势,全球各国已达成较强的共识。
氢能为脱碳减排的最后拼图,将成为能源体系重要部分。根据IEA统计,全球最主要的碳排放领域为能源发电、交通运输及工业生产,2022年CO2碳排量达318亿吨,合计占总排放量的86%,因此以上三个领域的脱碳减排为实现碳中和净零排放的关键。尽管近年来风电与光伏发电装机与新能源车销量持续攀升有效推动了以上领域的脱碳减排进程,但某些特定领域的能源应用需要拥有更高的能量密度或通过燃烧产生更高的热值,如建筑供热领域、公路重载货运与航空航运等交通领域以及金属冶炼等工业生产领域,仅依靠基于清洁电能无法直接进行减排替代,减排问题依旧亟待解决,同时如风光等可再生能源发电的波动性、间歇性与资源分布不均又催生资源利用效率不足及电力系统效率下降等问题。
作为来源广泛、清洁环保的二次能源,氢气具备高能量密度及热值,可真正意义上实现交通运输、工业生产等领域大规模、全面深度脱碳,同时可作为长时储能媒介,与风光等可再生能源耦合,实现能源的跨地域、跨季节调用存储,提升能源利用效率并优化配置,达到稳定电网的作用。目前全球各主要经济体均认可氢能在实现低碳能源结构转型过程中的重要性,目前包括有美国、日本、欧洲各国与欧盟整体等超过20个国家地区已制定了氢能发展战略,并积极发力燃料电池汽车与绿氢产业发展。作为脱碳减排的最后一块拼图,有望成为未来清洁能源体系的重要部分,HydrogenCouncil预测到2050年氢能将占全球终端能源需求的22%。

2、能源安全背景下我国高度重视氢能发展
我国氢能资源禀赋优势显著,能源自主可控需求将驱动氢能行业快速发展。我国现有能源体系中主要消耗的能源为煤炭、石油与天然气,分别占55%/18%/8%,而工业与交通运输业合计占原油消费总量超70%,占天然气消费总量近80%。从能源供给的角度,目前我国整体能源的对外依存度较高,截至2023H1,我国石油对外依存度72.8%,天然气对外依存度39.5%,在国际形势复杂多变背景下我国能源安全问题将面临严峻考验。根据前述,氢能可配合其他清洁能源在诸多领域最大限度地替代我国目前对外依存度较高的化石能源,完善我国能源体系且提升能源利用效率,同时我国氢气资源禀赋优势显著,2023年我国氢气产量约3686万吨,占全球氢气总产量超1/3,为全球最大的产氢国家,因此我国具备氢能产业大规模发展的基础。
(1)中央补贴+政策扶持,推进氢能产业全面发展
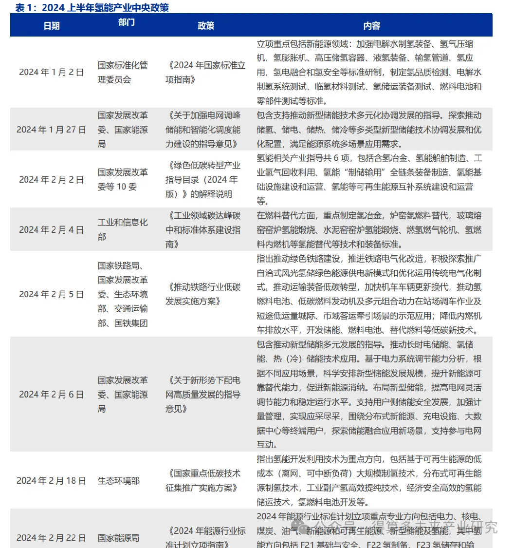
2024年上半年,中央氢能政策全面加速务实落地,多个政策文件大力鼓励氢能全产业链发展,加快推进绿色低碳改造,全面拓展氢能应用场景,氢能产业备受重视。中央多项政策围绕石化化工、钢铁、交通、储能、发电等领域用氢需求,旨在大力推进绿氢等原料替代,谋划布局氢能等未来能源和未来制造产业发展,实现工业减碳。2024年2月,国家发展改革委等10委在《绿色低碳转型产业指导目录(2024年版)》中提出氢能相关产业指导共6项,包括含氢冶金、氢能船舶制造、工业氢气回收利用、氢能“制储输用”全链条装备制造、氢能基础设施建设和运营、氢能等可再生能源互补系统建设和运营等。2024年3月,国务院在《政府工作报告》中明确2024年政策取向包含大力发展绿色金融,将推动传统产业绿色转型、积极培育新兴产业和未来产业,包括巩固扩大智能网联新能源汽车等产业领先优势,加快前沿新兴氢能等产业发展。
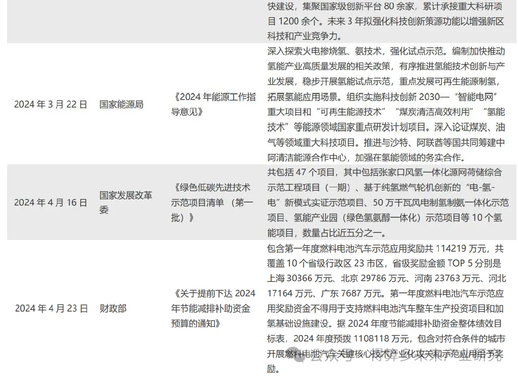
此外,国家发放资金补助,特别支持燃料电池汽车的购置和运营,燃料电池产业的商业化正在缓缓展开。2024年4月,财政部发布《关于提前下达2024年节能减排补助资金预算的通知》,包含第一年度燃料电池汽车示范应用奖励共11.42亿元,共覆盖10个省级行政区23市区,省级奖励金额TOP5分别是上海3.04亿元、北京2.98亿元、河南2.38亿元、河北近1.72亿元、广东近0.77亿元。据2024年度节能减排补助资金整体绩效目标表,2024年度预拨110.81亿元,包含对符合条件的城市开展燃料电池汽车关键核心技术产业化攻关和示范应用给予奖励。2024年5月,国务院在《2024-2025年节能降碳行动方案》中部署了重点任务,包括化石能源消费减量替代行动、非化石能源消费(包含氢能)提升行动、钢铁与石化化工行业节能降碳行动等10方面行动27项任务6项保障措施,其中5处提及氢能:将统筹推进氢能发展加强氢冶金等低碳冶炼技术示范应用,鼓励可再生能源制氢技术研发应用,支持建设绿氢炼化工程,逐步降低行业煤制氢用量。第一年度燃料电池汽车示范应用奖励资金不得用于支持燃料电池汽车整车生产投资项目和加氢基础设施建设,即用于支持燃料电池汽车的购置和运营。


(2)地方政策:地方顶层设计相继出台,配套政策快速推进
地方政府工作报告:2024年初的地方两会上,氢能被写入21个省市的政府工作报告,首次写入的有1省(海南),词频同比提升的有9个省市。
地方顶层规划:2024年以来海南、江苏氢能顶层设计出炉,截至2024年6月,共有30个省/直辖市/自治区(除西藏外)针对氢能源发展提出量化目标,目标年份主要集中于2022-2025年,部分拓展至2030-2035年。若以2025年为节点,则30个省/直辖市/自治区可统计的主要目标数据总计可达到:1)培育龙头企业数量175家(17省市);2)推广氢燃料电池汽车数量115,820辆(25省市);3)建设加氢站数量约1264座(27省市);4)氢能源产业链产值突破11,495亿元(19省市)。
产业配套政策快速推进,边际变化主要体现在:1)更多省市出台政策推动非化工区制氢松绑、危化许可松绑;2)五类绿氢补贴加速出台,政策主要集中在西北、西南等非城市群地区;3)山东、四川成都率先对氢能车辆免收高速公路通行费。
强调氢能的能源属性,更多省市出台政策推动非化工区制氢松绑、危化许可松绑。2024年2月内蒙古指出允许在化工园区外建设风光制氢项目及制氢加氢一体站,且风光制氢项目不需要取得危化品安全生产许可,此前已有吉林、河北、山东、广东等地积极松绑。
五类绿氢补贴加速出台,政策主要集中在西北、西南等非城市群地区,推动电解水制氢降本。截至2024年1月,多省市发布针对绿氢的补贴政策,其中仅有广东省和深圳市属于燃料电池汽车推广示范城市群地区,非示范城市群地区尤其是化工业发达的地区,拥有足够的现场制氢用氢场景,推广绿氢的成本较低。从绿氢的补贴政策来看,主要分为五类:购置成本优惠、生产补贴、电价优惠、配套奖励和消纳补贴。
购置成本优惠:内蒙古对制氢关键设备进口免关税;辽宁沈阳对不同方式制氢的固投给予10%~30%的投资奖励;宁夏宁东按绿氢生产设备投资额6%/7%给予一次性补助。
生产补贴:以吉林省、濮阳市等地区为例,其政策主要针对制氢厂采取绿氢的直接生产补贴,首年补贴15元/kg,后续退坡,连续3年每年最高补贴500万元。
电价优惠:电价优惠主要有两种形式,一种以广东地区为代表的蓄冷电价政策,同时谷电用电量超50%的免收基本电费,另一种四川地区为代表的采用地区低价电并给予一定的电费支持。
配套奖励:目前已发布政策的配套奖励有风光指标和土地优惠,如湖北1000标方/时的绿氢制氢产能奖励50MW风光指标,濮阳市也给予一定的指标奖励。
消纳补贴:内蒙古鄂尔多斯和新疆克拉玛依市对落地该地且氢气产能大于5000吨/年的风光制氢一体化项目主体,按绿氢实际销售量给予补贴,2024年补贴为3000元/吨。宁夏宁东基地对在宁东基地实施绿氢替代的化工项目,按5.6元/公斤标准给予用氢补贴。

文章来源于:得算多未来产业研究


