2025年中国网络存储行业洞察:数据洪流下的存储,构建面向未来的智慧数据底座
中国网络存储行业综述——定义及分类
当前网络存储体系呈现三足鼎立格局:文件存储主导轻量协作场景,块存储坚守高性能关键业务,对象存储驱动海量非结构化数据创新。三者与DAS、NAS、SAN等硬件形态深度融合,形成覆盖从个人到企业的完整存储生态
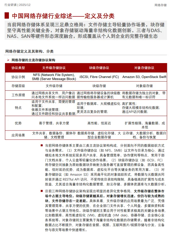
当前网络存储体系主要由三类主流协议架构构成,分别面向不同的数据组织方式与业务需求。(1)文件级存储协议(如NFS、SMB)以文件与目录为核心,通过模拟本地文件系统实现多用户共享,具备管理简单、协作便利等特点,常用于部门文档共享、个人云盘等轻量化协作场景。(2)块级存储协议(如iSCSI、FC)将存储空间抽象为原始数据块并映射为服务器可直接管理的裸设备,因具备高性能、低时延的优势,成为数据库、虚拟化平台等关键业务的常用方案。(3)对象存储协议(如AmazonS3)采用扁平化的对象组织形式,将数据与元数据共同封装并通过RESTfulAPI访问,不受传统目录结构限制,具备极高的扩展性与成本效益,尤其适合海量非结构化数据管理,如云存储、多媒体资源库与大数据分析。
目前三种网络存储协议架构呈现出明显的差异化竞争格局,文件级存储在整体市场中占据主导地位,块级存储紧随其后,对象存储增长迅速,但仍与较为成熟的块、文件存储存在一定差距。具体来看,文件级存储的应用场景最为广泛,凭借其管理简单、共享方便的优势,在企业部门文件共享、个人网盘、多媒体资料库等场景中占据主导地位。块级存储则主要应用于对性能要求极高的关键业务场景,比如数据库、高性能虚拟化(VM)、虚拟机盘(VMdisk)、容器存储、企业核心业务系统等。对象存储则主要聚焦于海量非结构化数据的存储需求。随着非结构化数据占比不断提升,对象存储在音频、视频、互联网图片/视频存储与分发、云备份与容灾等场景中快速增长。








