




●会写这部分的内容是因为最近看了很多关于经济类的分析资料,里面有很多宏观的材料,不过我只是一个普通人,从中提炼出来的内容也只是我个人思考一下。
●感觉现在的毕业生和90年代的日本毕业生还是有一部分相识似的,都说读史可以明鉴,也来分析一下吧。
●一是日本90年代的情况简介
●二是不同时代青年对比
●三是生育率反应的不仅仅是人口问题,更是经济的综合体现。
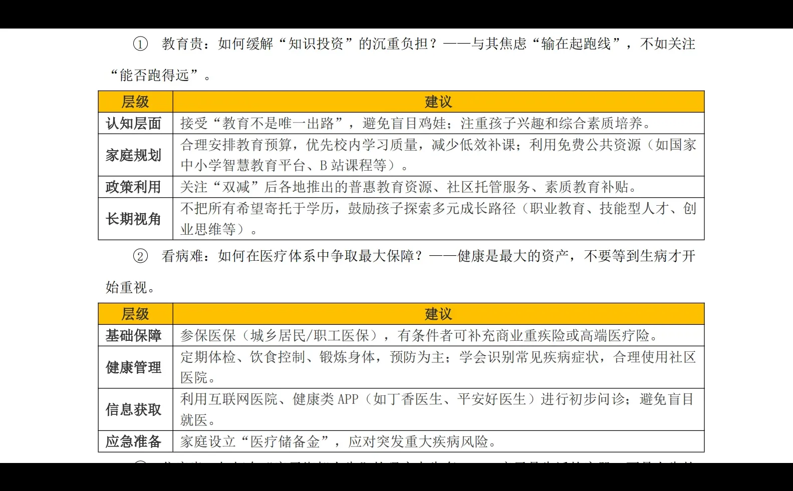
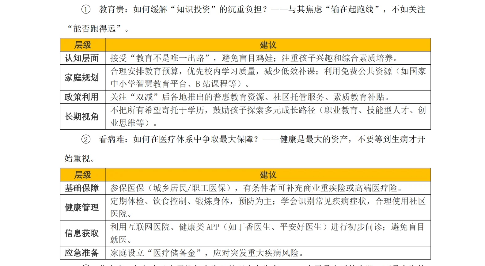
●四是目前青年面临的几大问题:教育贵、看病难、住房贵、养老累、工作卷等问题的具体表现和背后机制原因分析。
●五是作为普通人如何有针对性的解决问题。
●我们无法决定时代的风向,但可以选择建造一艘坚固的小船。
以上是我查询相关资料写的感想,仅为个人观点
#经济大环境 #未来经济发展趋势 #未来不确定性 #思考与行动 #新经济时代 #生存技能 #深度思考 #未雨绸缪
●感觉现在的毕业生和90年代的日本毕业生还是有一部分相识似的,都说读史可以明鉴,也来分析一下吧。
●一是日本90年代的情况简介
●二是不同时代青年对比
●三是生育率反应的不仅仅是人口问题,更是经济的综合体现。
●四是目前青年面临的几大问题:教育贵、看病难、住房贵、养老累、工作卷等问题的具体表现和背后机制原因分析。
●五是作为普通人如何有针对性的解决问题。
●我们无法决定时代的风向,但可以选择建造一艘坚固的小船。
以上是我查询相关资料写的感想,仅为个人观点
#经济大环境 #未来经济发展趋势 #未来不确定性 #思考与行动 #新经济时代 #生存技能 #深度思考 #未雨绸缪


