












#实证分析小天才 #实证分析 #实证论文 #论文带读 #期刊发表 这篇论文主要研究了中国对 RCEP 成员国新能源汽车出口贸易效率与潜力。具体内容如下:
1. 课题假设:RCEP 的实施将为中国新能源汽车发展提供更大的施展空间,其受到成员国经济规模、人口规模、共同语言、班轮航运连接水平、政府监管质量和非关税措施等因素的影响。
2. 模型选择:随机前沿引力模型和贸易非效率模型。
3. 变量说明:
- 被解释变量:中国对 RCEP 成员国新能源汽车的出口额。
- 解释变量:中国与 RCEP 国家的经济规模、人口数量、直线距离、是否拥有共同语言、是否拥有共同边界、RCEP 国家班轮航运连接指数、政府监管质量指数、政府效率指数、非关税壁垒、引进的外商直接投资、是否为东盟国家。
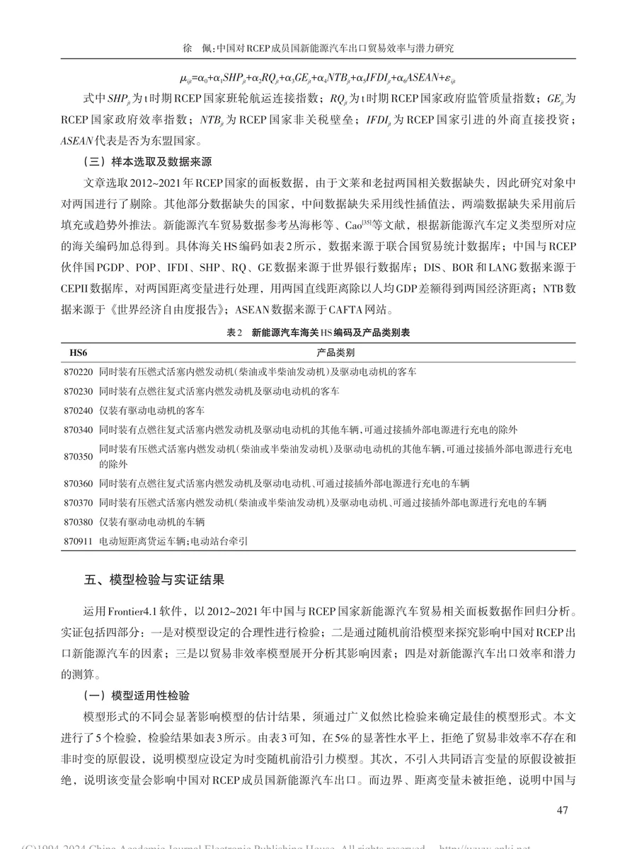
4. 数据来源:2012-2021 年 RCEP 国家的面板数据,新能源汽车贸易数据来源于联合国贸易统计数据库,其他数据来源于世界银行数据库、CEPII 数据库、《世界经济自由度报告》、CAFTA 网站等。
5. 实证检验:
- 模型适用性检验:通过广义似然比检验确定最佳的模型形式,结果表明应设定为时变随机前沿引力模型。
- 随机前沿引力模型估计结果:存在低效率因素影响中国对 RCEP 新能源汽车出口,中国对 RCEP 成员国出口的效率随时间在变化,中国人均 GDP 显著为负,RCEP 成员国人均 GDP 显著,中国人口规模显著为正,共同语言影响显著为正。
- 贸易非效率模型估计结果:RCEP 成员国班轮航运连接指数、政府监管质量、非关税措施、东盟成员国的系数为负,政府效率指数、外商直接投资的系数为正。
- 中国对 RCEP 成员国出口效率与潜力分析:整体来看中国对 RCEP 国家出口效率稳步上升,出口潜力有待发掘,中国对 RCEP 成员国新能源汽车出口潜力差异较大,出口市场异质性较强。
6. 实证步骤:
- 第一步:对模型设定的合理性进行检验。
- 第二步:通过随机前沿模型来探究影响中国对 RCEP 出口新能源汽车的因素。
- 第三步:以贸易非效率模型展开分析其影响因素。
- 第四步:对新能源汽车出口效率和潜力的测算。
1. 课题假设:RCEP 的实施将为中国新能源汽车发展提供更大的施展空间,其受到成员国经济规模、人口规模、共同语言、班轮航运连接水平、政府监管质量和非关税措施等因素的影响。
2. 模型选择:随机前沿引力模型和贸易非效率模型。
3. 变量说明:
- 被解释变量:中国对 RCEP 成员国新能源汽车的出口额。
- 解释变量:中国与 RCEP 国家的经济规模、人口数量、直线距离、是否拥有共同语言、是否拥有共同边界、RCEP 国家班轮航运连接指数、政府监管质量指数、政府效率指数、非关税壁垒、引进的外商直接投资、是否为东盟国家。
4. 数据来源:2012-2021 年 RCEP 国家的面板数据,新能源汽车贸易数据来源于联合国贸易统计数据库,其他数据来源于世界银行数据库、CEPII 数据库、《世界经济自由度报告》、CAFTA 网站等。
5. 实证检验:
- 模型适用性检验:通过广义似然比检验确定最佳的模型形式,结果表明应设定为时变随机前沿引力模型。
- 随机前沿引力模型估计结果:存在低效率因素影响中国对 RCEP 新能源汽车出口,中国对 RCEP 成员国出口的效率随时间在变化,中国人均 GDP 显著为负,RCEP 成员国人均 GDP 显著,中国人口规模显著为正,共同语言影响显著为正。
- 贸易非效率模型估计结果:RCEP 成员国班轮航运连接指数、政府监管质量、非关税措施、东盟成员国的系数为负,政府效率指数、外商直接投资的系数为正。
- 中国对 RCEP 成员国出口效率与潜力分析:整体来看中国对 RCEP 国家出口效率稳步上升,出口潜力有待发掘,中国对 RCEP 成员国新能源汽车出口潜力差异较大,出口市场异质性较强。
6. 实证步骤:
- 第一步:对模型设定的合理性进行检验。
- 第二步:通过随机前沿模型来探究影响中国对 RCEP 出口新能源汽车的因素。
- 第三步:以贸易非效率模型展开分析其影响因素。
- 第四步:对新能源汽车出口效率和潜力的测算。


