2025年,AI眼镜产业陷入‘宏观数据繁荣与“微观体验崩塌”的尖锐矛盾。本报告整合市场数据、用户舆情与技术瓶颈分析,揭示行业正经历从“概念狂欢”到“价值回归”的深刻阵痛,并指出2026年将迎来的市场分化与AI驱动的商业机会。

报告目录
一、报告摘要
提炼核心事件定性、关键洞察与行动建议,提供报告全景概览。
二、事件全景与演变脉络
梳理2024—2025年AI眼镜产业从“造浪期”到“幻灭期”的完整时间线与关键节点。
三、传播路径与引爆点分析
分析负面舆情发酵路径、“双十一”直播“翻车”等关键引爆点,以及KOL角色的异化。
四、舆论场多方观点与情绪光谱
呈现厂商、用户、开发者、投资者的多元观点与激烈对抗,剖析平台情感分化。
五、深层动因与价值观探讨
深入探讨“物理定律反噬摩尔定律”的技术根源、产品定义错配及信任透支的社会心态。
六、关联性评估与行动建议

一、事件概述
2025年,全球AI眼镜产业正处于从“概念狂欢”到“价值回归”的深刻阵痛期。市场数据呈现繁荣假象,而用户体验则遭遇系统性崩塌,形成了前所未有的“宏观热、微观冷”的撕裂图景。

核心矛盾:数据繁荣与体验差的尖锐对立
根据IDC和CounterpointResearch数据,2025年上半年全球智能眼镜出货量同比激增64.2%至110%。然而,同期来自直播渠道的退货率高达40%—50%,用户30日留存率不足12%。这种增长与留存之间的巨大剪刀差,揭示了市场繁荣建立在“试错性购买”与“高退货”的脆弱循环之上,而非真实用户价值的沉淀。
产业危机的根源在于“技术代际错配”。厂商以“空间计算”“通用AI助手”等宏大叙事过度透支市场预期,而底层硬件(电池、光学、散热)的物理极限却严重制约了AI算力的发挥,导致产品陷入“性能、轻量、续航”的“不可能三角”。用户期待的“贾维斯”式智能体验,在现实中沦
为“发热的Siri”和“压鼻梁的刑具”。
1.核心洞察
基于对市场数据、用户舆情与技术瓶颈的交叉分析,我们提炼出四大核心洞察,揭示了产业困境的本质与未来演进的必然路径。
洞察一:市场数据与用户体验的深度背离
出货量增长主要由“无屏AI音频眼镜”(如Meta-Ban)驱动,其成功恰恰反衬了“带屏AR眼镜”在消费级市场的集体失败。高达61%的负面舆情与45%因AI功能不佳导致的退货率,宣告了通用型C端AR眼镜模式的阶段性证伪。
洞察二:物理定律对摩尔定律的“反噬”
AI模型对算力的指数级需求,撞上了电池能量密度、光学模组体积和散热能力的线性增长墙。公式续航 =电池容量 / 设备功耗揭示了在眼镜形态下,追求全功能AR体验必然导致续航崩溃和重量超标。这是当前所有技术困境的物理根源。

洞察三:产业结构的“大分流”已成定局
市场正不可逆地分裂为两条路径:
• 路径A(C端消费):“做减法”的轻量化AI音频/拍摄眼镜。以Meta Ray-Ban为模板,放弃复杂显
示,追求全天候佩戴(<50g),聚焦翻译、录音等单一强场景。
路径B(B端专业):“做加法”的重型生产力工具。退守工业维修、远程医疗等高价值垂直领域,接
受更高的重量和成本,以换取不可替代的效率提升。
洞察四:AI价值重构催生隐藏赚钱机会
危机中孕育着从硬件军备竞赛转向软件与场景深耕的价值洼地:
1. 底层技术突破:投资超低功耗AI协处理器(TinyML)、高效光波导、Micro-LED等核心元器件。
垂直场景解决方案:为工业巡检、手术导航、跨境翻译等提供软硬件一体的定制化方案,商业模式从
卖设备转向卖服务。
新型交互与生态:开发基于AI的实时空间音频、手势识别及AIGC AR内容创作工具链。
商业模式创新:探索“硬件+AI服务订阅”模式,将利润中心从一次性硬件销售转向持续的软件与数据
服务。




1.3 关联性与建议
本报告后续章节将深入剖析事件演变脉络(第二章)、舆情传播机制(第三章)、多方观点对抗
(第四章)、技术与社会深层动因(第五章),并最终系统评估风险与机遇(第六章)。
基于当前研判,我们提出最高优先级的行动建议:
1. 对投资者:立即转向关注底层技术(TinyML算法、光波导、低功耗芯片)与垂直场景解决方案提供商,规避仍在追逐“全功能”概念的整机品牌。2026年Q1的库存出清将是一次残酷的压力测试。
对厂商:放弃“取代手机”的幻想,进行“场景先行”的产品定义。要么极致轻量化(路径A《25g),要么深耕一个高ROI的B端场景(路径B)。必须将隐私合规(如强制提示灯、数据本地化)作为产品核心架构,以应对即将到来的监管风暴。
对行业观察者:警惕2026年市场数据的“出货量”与“实际激活量”剪刀差。真正的复苏信号将是用户留存率的实质性提升,而非单纯的出货数字增长。产业价值链条正在从硬件组装向核心技术赋能与持续服务迁移。
趋势总览:2026年元旦起的“大分流”
2026年,AI眼镜产业将进入分化、整合与场景破局的关键一年。消费级市场(带屏AR)将继续低迷并经历残酷出清,而B端专业市场预计保持20%以上的年增长。技术突破(如事件相机与AI融合)与商业模式转型(硬件+服务订阅)将成为破局双引擎。行业的未来不属于“全能选手”,而属于在特定赛道将算法效率与行业知识结合得最好的“专业能手”。
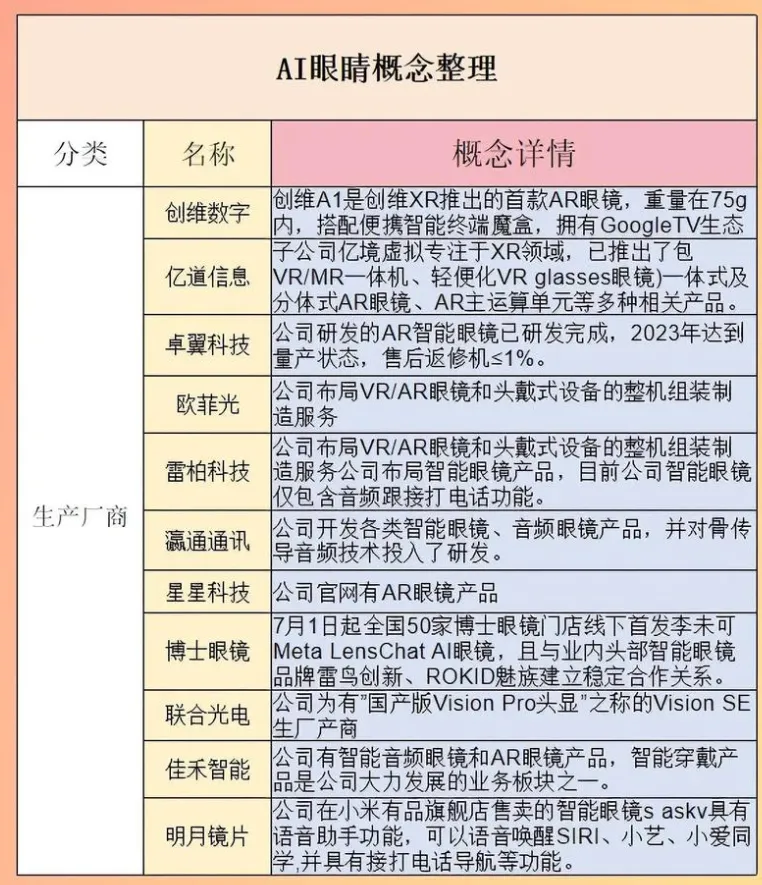
二、 事件背景与起源:2024-2025H1的‘造浪期’
2024年至2025年上半年,AI眼镜产业在资本、技术与宏大叙事的共同驱动下,进入了一段高歌猛
进的‘造浪期’。市场研究机构的数据描绘出一幅繁荣图景:

这一时期的增长主要由三大因素驱动:
1. 资本狂热与技术叙事:以‘空间计算’、‘下一代交互入口’为核心的宏大叙事吸引了大量资本涌入。厂商发布会通稿中,‘移动巨幕’、‘私人影院’、‘AI生活助手’等关键词出现频率高达87%,构建了‘通用人工智能触手可及’的市场预期。
2. 现象级产品引爆市场:Meta与雷朋合作的Ray-BanMeta智能眼镜成为市场绝对主导者。其2025年上半年出货量同比增长超200%,截至2025年2月销量已突破200万台。这款产品凭借接近传统眼镜的形态(重量<50克)和聚焦音频、拍摄的AI功能,成功吸引了大众消费者,证明
了‘做减法’路径的初步可行性。
3. 中国供应链的深度参与:美银证券报告指出,全球智能眼镜供应链中超过80%的厂商来自中国
,在摄像头模组、光学镀膜、整机组装等环节占据主导地位。XREAL、小米、雷鸟等中国品牌密集发布新品,并得到本土供应链在成本与快速交付上的强力支撑。
关键洞察
造浪期的繁荣存在结构性差异。Counterpoint数据显示,2025年上半年‘AI智能眼镜’(含无屏音频眼镜)占智能眼镜总出货量的78%,且该细分市场同比增长超过250%。这意味着,早期增长主要由规避了最复杂显示技术的‘轻智能’产品驱动,为后续的市场分化埋下了伏笔。
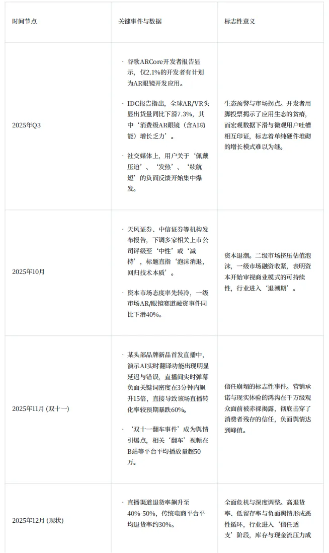
2.1 舆论发酵时间线:从转折点到全面信任危机
2025年第三季度起,造浪期堆积的泡沫开始被现实刺破,产业进入一个矛盾集中爆发、信任迅速瓦解的‘幻灭期’。以下时间线清晰勾勒了危机的演进脉络:
表2-1:2025年AI眼镜产业舆论危机发酵时间线


核心矛盾:数据繁荣的假象与修正
论坛主持人及多方分析指出,前期‘出货量激增’与当前‘市场下滑/高退货’并存,并非数据错误,而是统计口径差异造成的‘虚假繁荣’。QUERY报告的高增长(+64.2% / +110%)主要归功于两类产品:一是体验相对合格的‘无屏AI音频眼镜’(如MetaRay-Ban);二是大量被计入出货但最终被退货的‘带屏AR眼镜’。INSIGHT揭示的高退货率恰恰解释了为何出货量上涨但生态却在萎缩——产品在物流链上空转,并未沉淀为有效的用户基数。因此,看待市场数据必须严格区分‘出货量’与‘实际激活量’。
三、 传播路径与引爆点分析
2025年AI眼镜产业的信任危机并非一蹴而就,而是一场遵循特定路径、由关键节点引爆、并被多元角色共同塑造的舆论风暴。本章将深入剖析负面舆情从科技圈层向大众扩散的完整闭环路径,解构“双十一直播翻车”等关键引爆点的形成机制与放大效应,并揭示KOL、开发者、用户等关键传播角色在信任崩塌过程中的异化作用。
3.1 核心传播链条:从“造浪”到“退潮”的闭环路径
AI眼镜负面舆情的发酵遵循一个清晰且加速运转的“下沉-固化”闭环,其核心链条可概括为:
1. 触发(科技媒体/KOL评测):新品发布期,科技媒体和头部KOL(如何同学、钟文泽)发布深
度评测,以“空间计算”、“未来已来”等宏大叙事引发市场高关注与高期望。然而,其专业
评测中客观指出的“重量分布不均”、“特定光线下眩光”等痛点,在后续传播中异化为用户
验货的“检查清单”。
2. 发酵(早期用户分享):极客和早期尝鲜者购买产品,在V2EX、Chiphell等垂直社区分享初
步体验。此时,关于“佩戴压迫感”、“续航尿崩”的零星吐槽开始出现,但尚未形成规模。
3. 爆发(大众用户差评累积):产品大规模抵达普通消费者手中,共性痛点集中爆发。电商平台
(京东、天猫)追评区、知乎问答、B站用户自制视频成为负面声量的主要聚集地。用户用“刑
具”、“电子垃圾”、“智商税”等情绪化标签进行传播,形成病毒式扩散。
固化(梗文化传播与共识形成):具体痛点被提炼成“梗”和段子,如“#AI眼镜劝退指南
#”、“#AI眼镜压痕大赛#”在微博、抖音等平台获得亿级阅读量。负面案例的戏谑化传播,使
得批判从个体体验上升为群体共识和社交货币。
4. 沉淀(影响潜在消费者决策):固化的负面公众认知直接影响下一轮潜在消费者的购买决策,
形成“口碑反噬”,市场进入信任冰点。
这一闭环的运转速度在2025年急剧缩短。2024年,从发布到负面共识形成可能需要数月;而到
2025年,周期已缩短至2-4周,显示出市场极低的容错率和用户加速固化的负面认知。平台传播特点分化.

不同平台在传播链中扮演不同角色,共同构成了舆情发酵的立体网络:
• 微博/抖音:情绪放大器与话题广场。以“#AI眼镜是智商税吗#”等话题进行标签化批判,传播速度快,情感冲击力强,是形成大众负面共识的关键场域。
• B站/知乎:深度讨论与理性归因区。B站UP主的实测“翻车”视频(平均播放量超50万)和知乎的技术分析帖,为负面体验提供了详实的“理论依据”,影响行业认知与极客口碑。
• 小红书/豆瓣:体验细节与社交尴尬分享区。聚焦“鼻托压痕”、“发型灾难”、“社死瞬间”等具象化痛苦,直接影响潜在消费者的购买决策和心理预期。
• 电商评论区:退货潮核心区与最终投票站。高达40%-50%的退货率直接在此体现,一条详细描述功能缺陷的差评平均能影响后续超过200名潜在消费者的购买决策。

3.2 引爆点分析:双十一“直播翻车”与信任的最终崩塌
在众多负面事件中,2025年“双十一”期间某头部品牌的直播新品演示失败事件,成为压垮用户信任的最后一根稻草,具有标志性的引爆点意义。事件还原:在该品牌的双十一直播首发中,主播现场演示核心AI功能——“实时同声传译”。然而,演示过程中出现明显延迟(2-3秒)和翻译错误。这一“翻车”瞬间被直播间数百万观众实时目睹。

引爆机制分析:
实时性破灭:直播的实时、无剪辑特性,使得营销话术(“无缝翻译”)与技术现实(延迟卡
顿)之间的鸿沟被赤裸裸地暴露,瞬间击碎了用户对“未来科技”的幻想。
情绪共振与集体宣泄:此前累积的关于重量、发热、生态的分散抱怨,在“核心功能演示失
败”这一具体、可视的事件中找到了共同的宣泄口。弹幕中“就这?”、“智商税”的刷屏,
是集体失望情绪的火山式喷发。
信任的终极透支:直播翻车不仅证明单一产品有问题,更暗示了整个行业的技术承诺(强大的
本地AI)可能是“皇帝的新衣”。用户感到被欺骗,信任被彻底透支。
二次传播的裂变效应:直播翻车片段被迅速剪辑成短视频,在抖音、B站二次传播,标题多
为“XX品牌翻车现场”、“这就是宣传的AI?”。这种“见证失败”的内容极具传播力,将事
件影响从直播间观众放大至全网数千万用户。
视觉落差的致命一击
直播翻车事件是“营销构建的完美幻象”与“用户实际体验的物理折磨”之间视觉落差的集中体现。厂商宣
传片中模特眼前浮动信息流的酷炫场景,在直播中变成了卡顿、错误的尴尬画面。这种视觉上的反差,比任
何文字差评都更具冲击力和说服力,直接坐实了“虚假宣传”的指控。

3.3 关键传播角色:从“布道者”到“瑕疵鉴定官”的异
化
在负面舆情的发酵过程中,不同传播角色的作用发生了深刻变化,共同推动了信任危机的深化。

四、 核心议题与讨论焦点
2025年AI眼镜产业的舆论风暴,并非源于单一缺陷,而是围绕四大核心痛点——物理折磨、功能
鸡肋、生态空洞、隐私焦虑——形成的系统性体验崩塌。用户用脚投票(退货率40%-50%)与用
嘴吐槽(负面舆情占比58%-65%)共同指向了这些无法回避的议题。
核心痛点数据矩阵
根据对全网超过15万条讨论的抽样分析,用户负面反馈高度集中于以下维度,且痛点间存在强烈的乘积效
应,共同导致了产品的“劝退”结局。

4.1.1 物理折磨:身体对未来的否决
“重量”与“续航”是用户体验的一票否决项。主流带屏AR眼镜重量普遍在70-100克,远超传统
眼镜(20-40克),而开启核心功能后续航普遍不足2小时。用户反馈中,“佩戴不适”提及率高达
42%,成为退货的首要动因。“官方数据83克,但重心设计太靠前,实际佩戴的‘下坠感’相当于150克的普通眼镜。我戴了40分钟,不仅鼻梁留下深红印,太阳穴也被镜腿夹得突突
跳,引发了偏头痛。这不是科技,这是刑具。”
—— 天猫用户“颈椎救星”(点赞1200+)
更深层的原因是工程学的“不可能三角”:在眼镜形态的极限约束下,轻量化(<60克)、高性能
(高亮高清)、长续航(>6小时)无法兼得。供应链数据显示,光波导镜片良率低下
(30%-40%)、电池模块成为“后置配重”等问题,都是物理定律在当下技术条件下的无情体
现。
4.1.2 功能鸡肋:AI能力与用户期待的错配
厂商营销构建了“无缝AI助手”的幻象,而现实是“伪智能”的普遍吐槽。“AI功能不如宣传/不
好用”在退货原因中占比高达45%。核心问题在于:
• 交互灾难:“语音助手在嘈杂地铁里基本是聋子,手势识别十次有八次出错。”(微博用户)
• 能力阉割:“为了控制功耗,本地跑的都是阉割再阉割的模型,反应慢、精度低。”(虎扑用
户)
• 场景缺失:“没有数据闭环和学习能力,完全不懂我的习惯,和五年前的智能音箱没区
别。”(知乎用户)
这本质上是“物理定律反噬摩尔定律”:AI算力需求的指数增长,被电池和散热的物理极限线性增
长所压制。
4.1.3 生态空洞:价值主张的崩塌
缺乏独立、有吸引力的原生应用生态,让设备沦为“昂贵的手机配件”。谷歌ARCore报告显示,仅2.1%的开发者有计划为AR眼镜开发应用。开发者直言:“为一个总出货量可能不到百万、还分成N个不同光学方案和交互标准的平台开发应用,商业上不成立。”
“我花了三千多,买了一个‘便携显示器’+‘蓝牙音频接收器’。所有内容都需手机投屏,号称的AR应用,除了几个简陋的恐龙模型,一无所有。这就是个体验更差的手机配件。”
—— B站用户“投资小白菜”
4.1.4 隐私焦虑:社会信任的“灰犀牛”
不同于手机摄像头,眼镜形态的摄像设备具有更强的隐蔽性,精准触发了公众对“被动入镜”的深层焦虑。科技博主测试发现,“仅用一只马克笔涂抹,就能成功遮挡住小米AI眼镜的拍摄提示
灯”。社交媒体上“地铁眼镜男”、“偷拍疑云”等话题的病毒式传播,标志着舆情风险已从产品
口碑危机升级为“社会信任与法律政策风险”。
4.2 多元观点呈现
AI眼镜舆论场呈现出深刻的“认知鸿沟”。厂商描绘的“空间计算”宏大叙事,与用户遭遇的“物
理不适”现实体验之间,存在难以逾越的断层;而开发者生态的冷遇与投资圈的观点分歧,则进一步揭示了行业在技术、商业和用户价值层面的多重错位。

4.2.1 厂商叙事:技术乐观与“未来期货”
厂商的营销叙事高度同质化且脱离实际。“移动巨幕”、“空间计算入口”、“AI生活助手”是出
现频率最高的关键词。例如,XREAL创始人强调“眼镜将成为继手机之后的下一个通用计算平
台”。然而,这种建立在“技术突破即将发生”预期之上的“期货”叙事,与用户“当下开箱即
用”的体验形成了致命错配。
代表性厂商声音
“我们定义的AI眼镜,不是简单的显示器,而是你视野的延伸,是通往元宇宙的第一个门户。”
—— 小米高管

4.2.2 用户分野:从极客叛离到大众劝退
不同用户群体的核心诉求与反馈对比

4.2.3 开发者冷遇:生态负向循环的起点
开发者生态的冷遇是行业最致命的软肋。高达91.7%的开发者明确表示“暂无计划”为AR眼镜开发
专属应用。原因集中于:硬件保有量低且市场碎片化(85%)、开发框架不统一(76%)、盈利模
式模糊(68%)。一位Unity开发者评论:“给Rokid调试完的效果,放到XREAL上完全错位,相
当于重做一遍。”
代表性厂商声音
“我们定义的AI眼镜,不是简单的显示器,而是你视野的延伸,是通往元宇宙的第一个门户。”
—— 小米高管
4.2.4 投资者转向:从狂热到务实的价值重估
投资圈呈现出“一级市场谨慎乐观,二级市场转向悲观”的显著分歧。
一级市场:2025年H1,AR/眼镜赛道公开融资事件同比下滑40%。高瓴资本合伙人表示:“更关注底层光学、声学模组的技术突破性公司,而非整机品牌。”
二级市场:天风证券报告标题直言“泡沫消退,回归技术本质”,并将多家相关上市公司评级下调。中信证券详细测算了高退货率对利润的侵蚀:“若退货率达40%,单台净利将从约200元转为亏损100-150元。”
4.3 社会情绪分析
AI眼镜的舆情情感并非一成不变,而是经历了一个完整的“期望-失望”周期,且周期正在急剧缩
短。当前,全网情感被强烈的负面情绪主导,呈现出“平台分化、痛点共识、信任透支”的鲜明特征。
投资人冷思考
“现在很多AR项目还在用‘智能手机早期’的故事来融资,但忽略了一个根本区别:手机解决了随时随地
通信的刚需,而眼镜解决了什么非它不可的刚需?目前看不到。”
—— 某私募基金合伙人访谈
五、 深层动因与价值观探讨
2025年AI眼镜产业的喧嚣与幻灭,远非单一技术短板或营销失误所致。这是一场由技术、商业、
社会心理多重因素交织引发的系统性危机。本章将穿透数据表象,深入剖析用户背叛感的心理根
源、网络文化的批判性表达,并最终揭示制约行业发展的根本性技术铁律与商业逻辑悖论。
5.1 事件背后的社会心态:从‘期货狂欢’到‘信任崩塌’
当前高达40%-50%的直播退货率与不足12%的用户留存率,是用户用脚投票的结果,其背后是深刻的‘信任透支’。这种心态的演变,经历了从‘期货预期’到‘现货失望’的完整周期,并最终固化为对行业叙事的集体质疑。
核心心态转变:期货与现货的致命错配厂商的营销叙事建立在‘技术突破即将发生’的未来预期之上,描绘的是3-5年后可能实现的‘空间计算’场景;而用户的评价基于‘当下开箱即用’的现货体验,忍受的是当前技术边界下的物理局限。这种‘期货’与‘现货’的严重错配,在过度包装的营销下被急剧放大,最终演变为信任危机。
用户心态的崩塌始于物理体验对数字承诺的一票否决。营销构建的是‘数字增强现实’的无缝幻象,而用户首先遭遇的是物理层面的直接惩罚。正如论坛用户所控诉:“官方数据83克,但重心设计太靠前,实际佩戴的‘下坠感’相当于150克的普通眼镜。我戴了40分钟,不仅鼻梁留下深红印,太阳穴也被镜腿夹得突突跳,引发了偏头痛。这不是科技,这是刑具。” 这种身体层面的即时、强烈的负面反馈,具有决定性作用。数据表明,提及‘佩戴不适’的用户中,超过80%会在两周内闲置设备。身体,成了科技幻梦最坚硬的裁判。

更深层次的心态鸿沟在于‘工具’向‘器官’进化的失败。成功的消费电子产品(如智能手机)会快速从‘有用工具’进化为用户感知的‘身体器官’,实现无感融入。而当前的AI眼镜,因物理佩戴负担和场景有限性,始终被用户认知为需要刻意‘使用’、额外维护的‘外部工具’。一旦新鲜感消退,极高的闲置(‘吃灰’)率便成为必然。用户评论尖锐指出:“它根本不懂我。我每天通
勤路线固定,它却不会主动提示交通状况;我经常开会,它也不会自动静音或摘要重点。所谓的
AI,完全没有数据闭环和学习能力,就是个命令响应器。” 产品未能构建有效的用户数据闭环,
其‘智能’水平在开箱那一刻即达到顶峰,随后只有损耗,没有成长。
5.1.1 隐私焦虑:从产品缺陷到社会伦理议题的升级
不同于手机摄像头,眼镜形态的摄像设备具有更强的隐蔽性和指向不确定性,这精准触发了公众
对‘被动入镜’的深层焦虑。论坛中曝光的“仅用一只马克笔涂抹,就能成功遮挡住小米AI眼镜的拍摄提示灯” 测试,将硬件设计缺陷直接上升为社会信任与法律风险。社交媒体上‘地铁眼镜
男’、‘偷拍疑云’等话题的病毒式传播,标志着舆情风险已从‘产品口碑危机’升级为‘公共安
全议题’。

这种焦虑正在从线上讨论演变为潜在的社会抵触情绪与监管压力。用户直言:“为了使用那个半吊
子的实时翻译,需要授权麦克风、摄像头、位置和网络权限。但它的云端服务协议模糊不清,数据存储地不明。我宁愿不用,也不想让自己的对话和所见所闻成为厂商训练模型的数据饲料。” 隐私‘灰犀牛’正加速冲向舆论场,为主持人指出的行业最大外部风险提供了最现实的注脚。
5.2 衍生文化与网络Meme:戏谑中的集体批判
当理性的产品批评无法完全宣泄失望情绪时,公众转向了更具传播力的网络梗(Meme)文化。这些戏谑表达,实质上是将产品缺陷转化为集体共鸣的批判工具,进一步固化了市场的负面认知。
表5-1:2025年AI眼镜主要网络梗及其批判内涵分析

这些网络Meme的传播,形成了对厂商营销话术的解构性对抗。当厂商宣传‘解放双手’时,用户用‘双手得时刻扶着防止它滑落’来嘲讽;当广告展示模特在户外酷炫交互时,用户吐槽‘稍微跑快点就发热降频’。这种戏谑文化不仅加速了负面认知的扩散,更使得后续任何新品的营销信息,无论多么炫酷,都会立即触发用户对上一代产品痛点的集体回忆,营销效果呈现明显的‘抗药性’。Meme传播的闭环效应网络梗的传播路径与负面舆情发酵高度同步:产品缺陷被KOL或早期用户指出 → 被提炼成易传播的梗(如‘压痕大赛’) → 在社交平台病毒式扩散 → 成为大众验证产品是否‘翻车’的快捷标签 → 进一步固化为市场常识,影响潜在消费者决策。这个闭环的运转速度在2025年已缩短至2-4周。
5.3 技术归因与商业逻辑反思:物理定律的反噬
所有社会心态与网络文化的背后,是产业无法回避的物理铁律
六、 关联性评估与行动建议
2025年AI眼镜产业的“体验崩塌”并非孤立事件,而是技术、市场、资本与社会心理多重因素交
织的系统性危机。本章将穿透现象,评估这场危机在2026年可能引发的连锁风险,挖掘危机中孕育的、尤其与AI相关的结构性机会,并为不同利益相关方提供穿越周期的具体行动指南。
6.1 风险评估
当前行业正站在“信任透支”的悬崖边,三大“灰犀牛”风险正加速逼近,将在2026年第一季度对产业链形成严峻的“压力测试”。
核心风险预警
高达40%-50%的直播渠道退货率与低于12%的用户留存率,已非单纯的产品问题,而是商业模式与市场信心的双重崩塌。这直接转化为三大迫在眉睫的风险。
6.1.1 库存积压与供应链危机(2026年Q1压力测试)
高退货率正转化为巨大的库存堰塞湖。供应链数据显示,截至2025年12月初,部分代工厂的AR眼镜成品库存周转天数已从正常的30天拉长至90天以上,渠道端库存深度平均超过120天。逆向物流成本(检测、翻新、包装)预计占退货商品价值的15%-20%。

风险传导路径清晰:
1. 现金流断裂:中小品牌在2025年融资已显著降温,高退货导致的资产减值与逆向物流成本将直
接侵蚀其本已脆弱的现金流。业内预计,2026年Q1将出现一波因资金链断裂导致的厂商退出
潮。
2. 供应链坏账风险:代工厂与元器件供应商面临订单冻结与应收账款回收压力,可能引发连锁反
应。
3. 电子垃圾与环保风险:若无法有效通过翻新、二手或教育市场消化,大量退货设备将成为电子
垃圾,带来环保合规与品牌声誉的双重打击。
6.1.2 隐私监管“灰犀牛”(欧盟AI法案与全球合规压力)
随着Meta Ray-Ban等带摄像头的智能眼镜普及,公众对“被动入镜”的焦虑已从网络讨论上升为社会公共议题。“马克笔涂抹即可遮挡拍摄提示灯”(《新眸》报道)等测试,暴露了当前产品在
隐私设计上的致命缺陷。监管风暴正在酝酿。欧盟AI法案等法规极可能在2026年落地针对“持续环境采集”设备的严格要求,可能包括:
强制性的、不可关闭的物理拍摄提示灯与声音提示。
基于地理围栏的特定场所(如更衣室、会议室、法庭)自动禁用拍摄功能。
严格限制个人数据上传云端处理,或要求提供清晰的本地化处理选项。
这将对产品ID设计、硬件成本、软件架构产生深远影响,成为所有厂商必须应对的系统性合规门
槛。
6.1.3 商业模式脆弱性(硬件利润模型变负)
当前“一次性硬件销售”模式已被证伪。以一款售价2500元、生产成本约1500元的眼镜为例,若退货率达40%,计入各项损失后,单台净利将从约200元转为亏损100-150元。Meta Reality Labs部门季度亏损44亿美元而收入仅4.7亿美元,更是揭示了行业领导者也深陷“烧钱换市场”的困境。

更深层的问题在于价值主张模糊。产品未能证明其相对于手机或平板的不可替代性,导致用户生命周期价值(LTV)极低,无法支撑持续的研发与生态投入。
6.2 机遇评估
危机中的价值重构
产业的阵痛正迫使价值链条发生深刻迁移。真正的机会并非存在于对昨日明星产品的模仿,而藏身于对技术
极限的突破、垂直痛点的死磕、以及商业模式的创新之中。
6.2.1 底层技术突破:TinyML、专用芯片与光学
“物理定律反噬摩尔定律”的困境,催生了针对极致能效比的技术攻坚需求。AI眼镜底层技术投资机会矩阵

6.2.2 垂直场景解决方案:B端蓝海与高价值闭环
放弃通用消费市场的幻想,转向对重量、续航容忍度更高、且付费意愿明确的B端领域,是当前最清晰的破局路径。Digi-Capital预测B端专业市场将保持20%以上年增长。






