
据中国互联网络信息中心数据显示,截至2020年3月,直播用户规模达 5.60亿,即40%的中国人、62%的网民是直播用户。其中,电商直播用 户规模为2.65亿。受疫情影响,“直播”形式在多个行业的关注度均有提升,预计2021年度数据再创新高。

2020年直播用户规模接近六亿,网民渗透率超过六成,全民直播时代或将到来

直播渠道价值抬升,平台踊跃投入资源,供需双增长

全行业积极加码线上化运营,拥抱直播电商

主播身份更加多元,商家自播体量增长明显

直播行业内容趋于多元,直播领域将更加垂直,直播精细化运营的重要度提升

直播相比于线下商业推广的优势

企业直播弥补电商直播短板,与淘宝直播、抖音、快手等电商直播不同,企业直播更多是聚焦于垂直领域,直播产品多以自有货品为主,由企业专业员工进行专业讲解,客户信任度更高

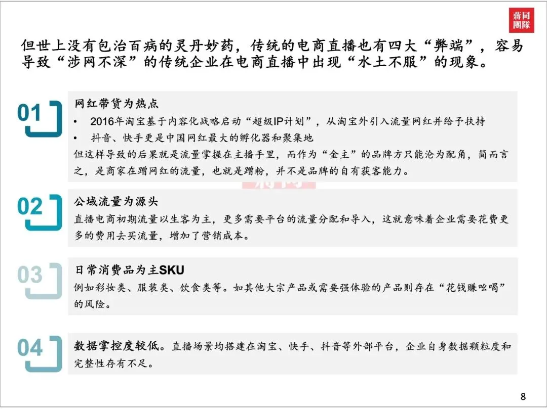
但世上没有包治百病的灵丹妙药,传统的电商直播也有“弊端”,容易导致“涉网不深”的传统企业在电商直播中出现“水土不服”的现象

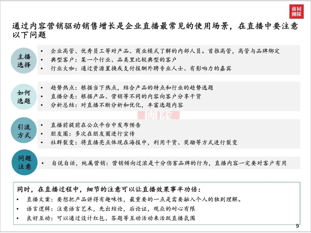
通过内容营销驱动销售增长是企业直播最常见的使用场景,在直播中要注意以下问题

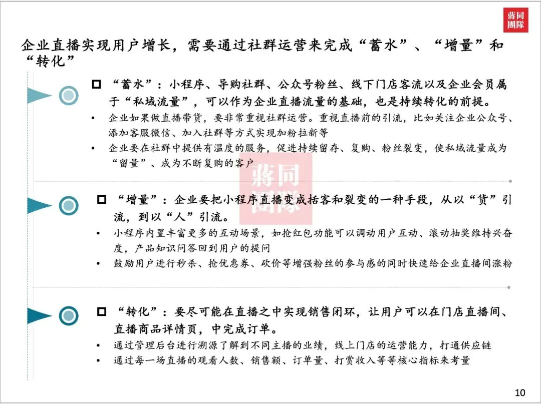
企业直播实现用户增长,需要通过社群运营来完成“蓄水”、“增量”和“转化”

链接阅读:
-End-

十五年来,蒋同团队根植于祖国大地,走过2000多个县,操盘了上百个战略营销和投资银行项目,现象级案例有普洱茶、安吉白茶、雪花啤酒、金龙鱼、峨眉山旅游、柯城24节气旅游等。人民网、中央电视台等报道了蒋同团队的实践(咨询合作177-2759-0141 )。
300亿到6000亿,了解蒋同团队再造中国茶的价值
请阅读

点个 “在看”↘吧,让更多人看到
别忘了给公号加 “星标” 哦,以免错过了推送


