一、行业核心结论
二、头部企业储能业务核心画像
(一)宁德时代(CATL)
(二)亿纬锂能(EVE)
(三)比亚迪(BYD)
头部企业储能业务关键指标对比(2024 年)

三、亿纬锂能储能毛利率高于动力电池的核心逻辑拆解
(一)产品与工艺壁垒:构筑差异化竞争基础
(二)客户与订单结构优化:提升盈利稳定性
(三)产线利用率与规模效应:摊薄成本提升盈利
(四)海外本地化与结算结构:优化成本与税制
(五)经营优化对冲风险:稳固利润底座
四、行业关键差异点
(一)核心差异点解析
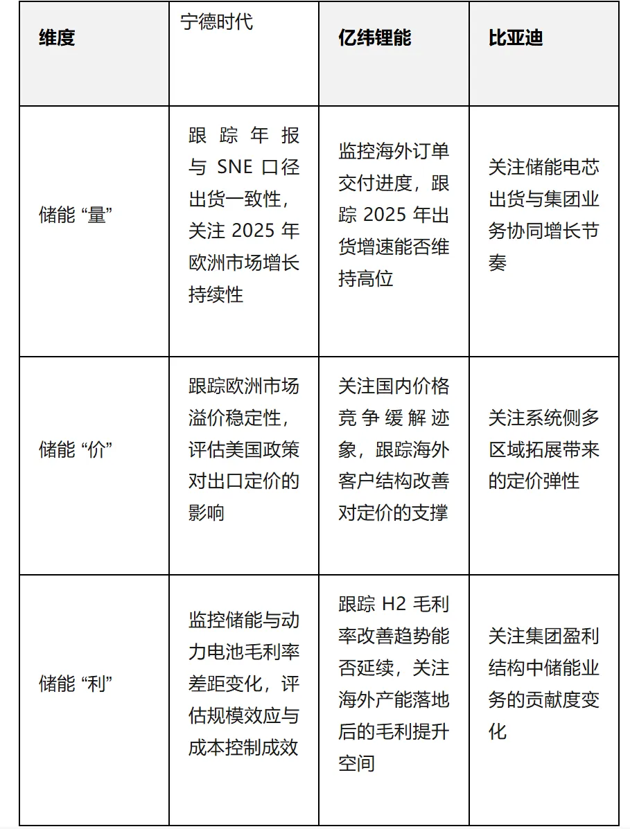
五、未来投资跟踪核心要点
(一)技术与产品维度
(二)订单与交付维度
(三)产能与结算维度
(四)“量 — 价 — 利” 三维跟踪



