

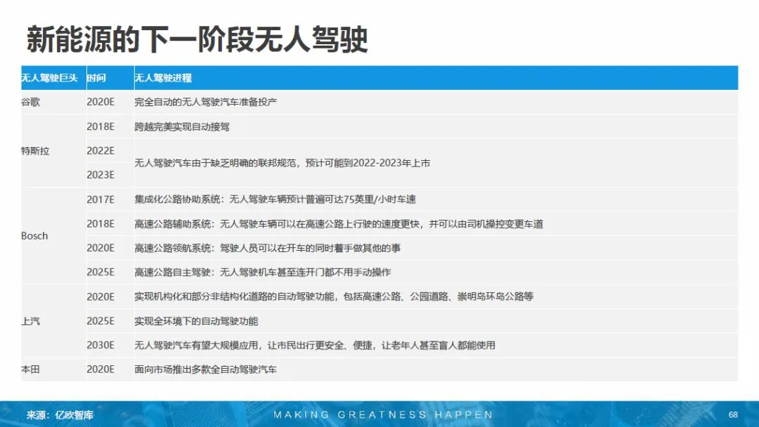
通过这份报告,我们看到了一个全新的技术驱动的时代。我们用了这100页的大部分,去描述影响未来科技产业5-10年的核心技术以及场景与发展方式的变化。希望能够尽可能地告诉你,未来会发生什么,什么是最重要的。
2017年开始,AI火爆、区块链火爆、资本的火爆,让人感觉到莫名的恐慌与焦虑,因为大家面对的是一个充满不确定性的时代。
所以,我们希望能用这100多页尽可能地告诉你,未来会发生什么,影响未来科技产业5-10年的核心技术及场景变化会是什么。
以下为报告全文。















































































来源:宜人智库(ID: Mandy Paul Will)
作者:Mandy Paul Will
编辑:Jennie

关 于 全 球 创 新 论 坛
INNOVATION DRIVES THE FUTURE
「全球创新论坛」由北大后E促进会发起与倾力打造,中国科学技术协会、中关村科技园区管委会协办,汇聚海内外最具影响力的科学家、企业家、投资家和创客,倾力打造全球创新思想的发源地、创新产业的聚集地、创新投资的新高地。


