

近日,新芝生物(证券代码:920685,证券简称:新芝生物)正式发布了其2025年第三季度财务报告。
一、 主要财务数据

财务数据重大变动原因:
√适用 □不适用

年初至报告期末(1-9月)非经常性损益项目和金额:
√适用 □不适用

补充财务指标:
□适用 √不适用
会计数据追溯调整或重述情况
□会计政策变更 □会计差错更正 □其他原因 √不适用
二、 报告期期末的普通股股本结构、持股5%以上的股东或前十名股东情况


持股5%以上的股东或前十名股东是否存在质押、司法冻结股份
□是 √否


三、 存续至本期的优先股股票相关情况
□适用 √不适用
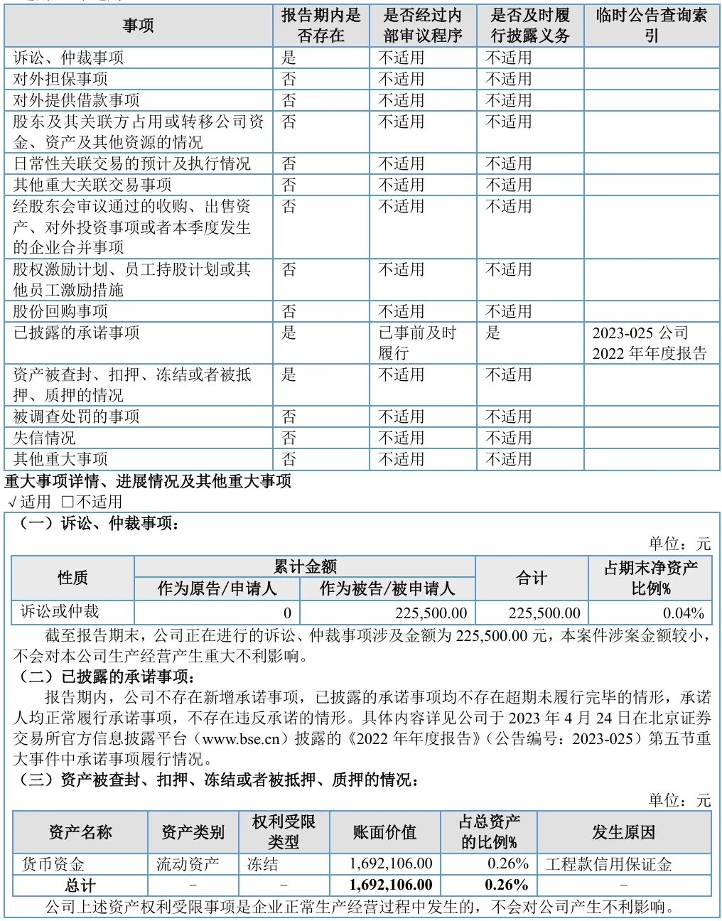
第三节 重大事件
重大事项的合规情况
√适用 □不适用

第四节 财务会计报告
一、 财务报告的审计情况

二、 财务报表
(一) 合并资产负债表



(二) 母公司资产负债表



(三) 合并利润表


(四) 母公司利润表


(五) 合并现金流量表








发文不易,请帮小编点下"❤️"
↓ ↓ ↓


