
来源:麦肯锡全球研究院
虽然中国作为全球大国,拥有庞大的经济体量,但中国经济尚未全方位实现与世界融合。
按购买力平价计算,中国在2014年已经成为全球第一大经济体;按名义GDP总量来计算,中国在2018年已达到美国的66%,成为全球第二大经济体。麦肯锡全球研究院的“MGI连接指数"根据商品、服务、金融、人员和数据流动情况对各个经济体的参与度进行了排名,结果显示,中国2017年的连接程度位居全球第9。2018年中国的GDP约占全球总量的16%。
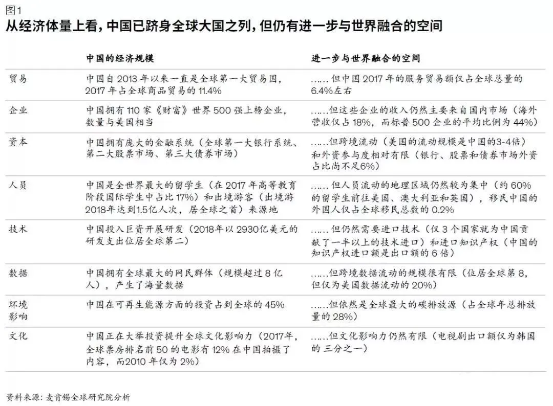
然而,中国经济存在进一步与世界融合的空间。为了衡量中国与世界的融合程度,我们从8个维度分析了中国的经济规模和与世界融合的程度(见图1)。

贸易。在全球贸易舞台上,中国既是重要的供应方,也是重要的消费市场。中国在2009年成为了全球最大的商品出口国,2013年又成为全球最大的商品贸易国,在全球商品贸易总额中的占比从2000年的1.9%增长到2017年的11.4%。我们分析了186个国家和地区,其中33个国家的第一大出口目的地是中国,65个国家的第一大进口来源地是中国。但不同地区和行业对中国的贸易依存度差异较大。
中国对某些地区(尤其是邻国)和行业的影响偏高,尤其是那些技术产业链实现了全球整合的地区,以及将中国视作关键市场的资源出口行业。2017年,中国以2270亿美元的出口额成为全球第五大服务出口国,相当于2005年的三倍;同年,中国的服务进口额高达4680亿美元,跃居全球第二大服务进口国。不过,中国在服务贸易领域的全球份额尚不及商品贸易——2017年,中国在全球服务贸易总量中的占比为6.4%,约为商品贸易占比的一半。从全球来看,服务贸易比商品贸易的增速快60%。
企业。根据中国商务部的数据,自2010年以来,全球范围内的中国企业总数从10167家增长到37164家,大约保持着16%的年增速。其中一些已成长为全球性企业。麦肯锡全球研究院在2018年的一项研究显示,2014-2016年间,经济利润排名全球前1%的企业当中有10%是中国企业,而1995-1997年间这一比例尚不足1%。虽然这些企业在中国境外的营收有所增长,但即使是其中的一些全球性企业,其海外营收的比例仍不足20%。
相比之下,标普500企业的平均海外营收比例则高达44%。另外,2018年度全球最具价值品牌100强中仅有一家中国企业。
资本。2015-2017年间,中国是全世界第二大外商直接投资来源国,也是第二大外商直接投资目的地。然而中国距离金融体系全球化仍有相当长的一段路要走。2018年,外资在中国银行系统中的占比仅为2%左右,在债券市场中为2%,在股票市场中约为6%。另外,中国2017年的资本流动输入和输出总额(包括外商直接投资、贷款、债券、股权和准备金)仅相当于美国的30%左右。
人员。中国与世界之间的人员流动(也即留学生和游客的流动)正在快速增长。中国现已成为全球第一大留学生和游客来源地(留学生总计60.84万人,为2000年的16倍;2018年中国出境游达到近1.5亿人次,为2000年的14倍)。相比之下,2017年来华留学和旅游的人数分别仅占全球留学生总数的3%和全球出境游人次的4%。
中国学生海外留学目的地一直高度集中,仅澳大利亚、英国和美国三国就吸引了约60%的中国留学生。2017年,约一半的中国公民的出游目的地在大中华范围内,另有29%的游客会前往亚洲其他地方。移民流动的规模一直很小。1990-2017年间,移民海外的中国人约占全球移民总数的2.8%,移民到中国的外国人约占全球移民总数的0.2%。

技术。近年来,中国的研发开支大幅增长。国内研发开支从2000年的90亿美元增长到2018年的2930亿美元,位居世界第二,仅次于美国。但在一些核心技术上中国仍需要进口,例如半导体和光学设备。
此外中国也需要海外知识产权的引进。2017年中国的知识产权进口额为290亿美元,而知识产权出口额仅为50亿美元左右(为进口额的17%)。与中国签订技术进口合同的国家的地域集中度非常高,逾一半的海外研发采购金额集中流向三个国家——美国(31%)、日本(21%)、德国(10%)。
数据。中国拥有超过8亿名网民,规模全球居首,虽然近年来跨境数据流有所增长,但总体规模依然有限。中国的宽带数据流动总量位居全球第八,仅为美国的20%,考虑到中国庞大的数字经济体量,这个流动规模可谓小之又小。
环境影响。自2006年以来,中国一直是全球第一大碳排放国,如今已占到全球年排放总量的28%(虽然温室气体排放的比例已下降很多)。中国一直在大力投资开发可再生能源,2017年在这一领域共计投入了约1270亿美元,占全球投资总额的45%,相当于美国或欧洲(均为410亿美元)的3倍。
中国之所以努力降低碳排放强度,不仅仅是为了履行签署《巴黎协定》时的承诺,即在2005-2020年间将碳排放强度减少40%~45%(该目标已于2017年底达成),也是为了解决国内的各项问题(包括空气质量问题)[4]。根据世界银行的数据,2016年中国的PM2.5浓度中值(一项空气污染指标)是经合组织(OECD)平均水平的3.7倍。
文化。中国为了向世界发扬本国文化而投入了大笔资金,其中一个表现就是全球孔子学院数量已从2010年的298所增加到了2017年的548所。近年来中国正在积极为全球文化娱乐产业提供融资,辅之以有竞争力的制作设施,已经吸引了越来越多的影片来华拍摄:2017年全球票房前50强的电影中,有12%的影片至少在中国拍摄了一部分内容,而2010年仅有2%。
不过,尽管投资甚巨,但中国尚未对全球范围内的主流文化产生显著影响。仅举一例:中国电视剧的出口额仅为韩国的1/3,而中国十大顶尖音乐人在全球领先的一个流媒体平台上的订阅总量仅为韩国十大顶尖艺人的3%。

中国与世界之间的经济联系正在悄然改变
我们从贸易、资本和技术方面审视了中国与世界在经济上的相互依存度之后发现:中国对世界经济的依存度在相对下降,世界对中国经济的依存度却在相对上升。
中国对世界经济的依存度在相对下降
世界对中国经济的依存度却相对在上升
麦肯锡全球研究院从上述8大维度中选取了贸易、技术和资本三个重点维度,对中国与世界在经济上的相互依存度进行了分析。2000-2017年间,世界对中国经济的依存度在这三方面均有所提升,而中国对世界经济的依存度却有所降低(见图2)。麦肯锡全球研究院最新编制了“中国-世界经济依存度指数”,旨在通过与其他大型经济体的横向比较来衡量这些经济流动对于中国和全球经济体的相对重要性。研究显示,2000-2017年间,世界对中国经济的综合依存度指数从0.4逐步增长到1.2,而中国对世界经济的依存度指数则在2007年达到0.9的最高点,到2017年则下降到0.6。
中国对世界的依存度下降,在一定程度上反映了中国经济的重点已逐步转回国内消费市场。2015年以来的16个季度中,有11个季度中国国内消费占GDP增长总额的比例超过60%。2017-2018年间,中国约有76%的GDP增长来自国内消费,而净贸易额对GDP增长的贡献实际为负。在2008年,中国的净贸易顺差还占到GDP的8%,但到2018年这一比例已降至1.3%左右,低于德国或韩国(这两个国家的净贸易顺差占GDP的5%~8%)。中国内需的增长以及国内价值链的发展也在一定程度上解释了近期全球范围内贸易强度的下降。中国正在消费更多其生产的产品。这些显著变化不但左右了中国经济的发展重点,也改变了中国与世界经济彼此依存的态势。

中国对世界经济依存度的下降也反映了一个现实:相比发达经济体,中国经济的开放度仍有提高的空间。在贸易方面,根据联合国贸易和发展会议(UNCTAD)的统计数据,自从加入世界贸易组织(WTO)以来,中国的平均关税税率已从2000年的16%降至2009年的约9%。但2017年的平均税率却上升到了10.6%(需要注意的是,税率水平在2018年宣布新一轮关税下调后或将再一次降至7.5%)。
相比之下,美国和欧盟2017年的平均关税仅为3%~4%左右。此外,资本方面的壁垒始终存在。虽然经合组织“服务业外商直接投资监管限制指数”为中国评定的指数已经从0.74下降到了0.39,但仍然远高于0.08的经合组织平均水平。在此需要指出:该指数可能并未考虑到中国最近为减少监管限制而采取的一系列措施,例如推行“负面清单”制度。
世界对中国经济的依存度上升,则表明中国作为消费市场、供应方和资本提供方的重要性日益凸显。中国贡献了全球制造业总产出的35%。根据世界银行的数据,尽管目前中国在全球家庭消费中的占比仅为10%,但在2010-2017年间,中国贡献了31%的全球家庭消费增长额。
另外,在汽车、酒类、奢侈品、手机等许多品类中,中国都是全球第一大市场,约占全球消费总额的30%(甚至更高)。我们注意到,中国在2015-2017年间是全球第二大外商直接投资的来源地和目的地。但我们对73个经济体和20个行业的分析显示,不同地区和行业对中国经济的依存度存在较大差异。
地理位置邻近中国、资源贸易占比较高,并且参与跨境资本流动的国家对中国经济的依存度最高
我们从国家层面研究了各个经济体对中国的进口(国内产值出口到中国的比例)、出口(来自中国的进口额占国内消费总额的比例)和资本(来自中国的外商直接投资占国内投资总额的比例)的依存度。自2007年以来,在我们研究的73个经济体中,有69个经济体的国内产值相对于中国的进口的依存度上升;有72个经济体的国内消费相对于中国出口的依存度上升;还有58个经济体的国内投资相对于中国资本的依存度上升(见图3)。
亚洲经济体与中国的联系
因区域供应链而愈加紧密
亚洲国家对中国经济的依存度一直在上升,尤其是那些对华出口比重较大的国家。它们往往通过全球价值链与中国建立了紧密的联系,对华贸易在国内产值中占比很高。例如新加坡的对华贸易额(包括进口和出口)几乎占到了国内产值的30%。
麦肯锡全球研究院发现,全球价值链呈现出区域化属性加强、全球化属性减弱的态势。2013-2017年间,区域间贸易在全球商品贸易总额中的占比增加了2.7个百分点。这种情况在亚洲尤为显著,例如马来西亚、新加坡、菲律宾这三个国家的最大贸易伙伴都是中国。其中一些经济体对中国资本的依存度也同样明显。举例而言,2013-2017年间,马来西亚从中国获得的外商直接投资相当于其国内投资总额的6%;在新加坡则为5%。
资源丰富的国家更依赖中国的需求
对外出口自然资源的国家显著依赖中国的需求。以南非为例,对华出口目前已占到其国内总产值的15%,而2003-2007年间这一比率仅为2%。与之相似,对华出口目前已占到澳大利亚总产值的16%,先前这一比率仅为4%。仅铁矿石出口一项就占到了澳大利亚对华总出口的48%(矿产和金属共计占到出口总额的84%),澳大利亚采掘业21%的产出都流向了中国。
一些新兴经济体和体量较小的成熟经济体也高度依赖中国的投资
举例而言,2013-2017年间,埃及从中国获得的外商直接投资相当于其国内投资总额的13%,巴基斯坦则为8%。麦肯锡全球研究院2017年的一项研究发现,中国不只是非洲最大的贸易伙伴,也是其最大的基础设施融资来源和第三大国外援助来源。来自中国的外商直接投资有很大一部分流入了非洲的房地产、能源以及交通基础设施领域。

相比之下,大型发达经济体
对中国经济的依存度较低
从国内经济体量的角度考虑,发达经济体(尤其是西欧和北美各国)在贸易和投资方面对中国的依存度相对较低。对华出口额通常在其总产出中占比不足5%,对华进口额在其国内消费中的占比也不足5%。另外,来自中国的外商直接投资占其国内投资的比例更低于1%。
不同行业对中国的依存度各不相同
我们择取了20个基础产业和制造业,综合分析了全球各国对中国消费、生产和进出口的依存度(见图4)。需要指出的是,此次研究主要涵盖的是基础产业和制造业,而非服务业,这是因为基础产业和制造业的贸易属性更强,可用数据更多。
我们发现,由于中国的经济体量极为庞大,几乎所有行业都在一定程度上依存于中国:在20个行业当中,中国有17个行业的消费份额在全球总消费中占比超过20%。此外,中国在全球服务消费中的占比也在上升。这说明对于寻找增长来源的企业而言,中国市场的机会不容忽视。
我们根据贸易依存度的不同,
将行业归纳为5个类别:
中国在电子、机械和设备领域已经全面融入全球价值链。在这些深度整合的贸易领域当中,中国的角色既是供应方,也是市场。总体上,这些领域的贸易属性通常很强。中国在这些领域的高占比反映出中国已经高度融入全球贸易——中国占全球出口总额的17%~28%,占全球进口总额的9%~16%。中国在这些领域的产出占比也很可观,全球份额高达38%~42%。
对于贸易属性极高的轻工制造和劳动密集型产业而言,全球各国高度依赖中国的产出。某些行业把中国称为“世界工厂”,生动地表明了全球各国对中国生产的依存度。中国在全球轻工制造领域(例如纺织和服装)的份额甚至高达52%。在很多情况下,全球各国也高度依赖于中国的出口:中国占据了全球纺织和服装出口的40%,家具出口的26%。
随着中国的工业化不断取得进展,全球上游产业对中国的依存度均有所提高。那些为进一步加工提供原材料的行业都要依赖中国的进口。中国制造业的增长大幅提升了对原材料和中间品(用于加工成最终商品)的需求,人均收入的增长也推升了中国的整体商品需求。2003-2007年间,中国贡献了全球采掘业进口额的7%,在2013-2017年间这一比例更升高到21%。
在另一些全球贸易属性较强的行业中,中国并不是主要参与者。在一些着重于服务快速增长的本地需求、且有本地成分要求的行业,因此尽管这些行业的贸易强度很高,但并不太依赖中国。以制药行业为例,中国的贸易额仅占全球药品出口的4%、全球进口的3%。同样,虽然汽车领域的贸易强度较高,但中国的贸易额仅占全球出口的3%、全球进口的7%。不过,这些行业在中国都有相当庞大的需求,因此对于想要涉足这些行业的企业来说,中国是一个不容错过的市场。
没有加入全球贸易的行业对中国的依存度往往较低。我们把5个贸易强度占总产出的比例较低的行业归为“本地自产自销”的一类。尽管贸易强度相对较低,但中国仍在其中一些行业占据了很大份额。举例而言,中国的金属制造行业占据了全球出口的23%,农产品行业则占据了全球进口的18%。


中国已融入全球技术价值链
中国近年来的技术创新势头迅猛,已经成为数字经济和人工智能技术领域的全球大国,并在很多技术领域跃居成为全球第一大消费国。根据2017年的统计,中国的手机销量占到全球销量的40%,电动车销量占到64%,半导体消费占到46%。中国市场已经为很多高科技企业提供了重要的增长机遇。根据“摩根士丹利资本国际指数”(MSCI)的统计,美国信息技术领域有14%的营收来自中国。
在数字化、自动化和人工智能技术逐渐普及的时代,持续创新已成为中国经济发展的核心动力。技术链是最复杂的价值链之一,尤其需要各方通力协作,而中国早已深度融入其中,并占据了相当大的全球进出口份额。以集成电路和光学设备领域为例,中国的进口额高达国内产值的5倍。
在审视中国与世界的经济联系如何演变时,技术可谓是一个核心关注点。由于中国目前仍然需要国外的技术流动,所以为了促进本土创新并提高生产率,中国需要保持甚至加强获取技术的力度。全球各国也对中国科技的迅猛发展越发关注,发达经济体尤其如此。一些国家出台了新的法规,对获取外国技术的中国投资展开更密切的审查。人们都在密切关注中国的技术链是否会脱离全球价值链,以及中国政府针对技术领域本土化所提出的目标。根据《中国制造2025》计划设定的目标,在政府重点发展的23个子领域中的11个领域,国家提出,中国本土企业的市场份额的期望值为40%~90%。
中国在各个行业都在发展本土价值链。中国内需的增长以及国内价值链的发展也在一定程度上解释了近期全球范围内贸易强度的下降。中国正在消费更多其生产的产品。从很多方面来看,中国的技术市场似乎都呈现出本地化的趋势,只是不同行业程度各异。在光伏面板、高铁、数字支付系统和电动汽车这些行业,中国企业在本土市场占据的份额超过90%。
而在半导体和飞机制造等行业中,中国企业在国内和国际市场占据的份额都很小,而且高度依赖外国技术。对此次研究的大多数价值链而言,中国仍有很大的全球化潜力。若论全球化程度较高的行业,中国在海外光伏面板市场占据了高达50%的份额;若论全球化程度不足的行业,中国在飞机制造行业的市场份额尚不及1%(见图5)。
为了衡量中国与世界在技术链上的融合程度,麦肯锡全球研究院从11个领域择取了81项技术进行研究。研究发现,中国对其中超过90%的技术均采用了全球标准(见图6)。至于中国标准与全球标准相左的少数几项技术领域,都可以用经济动因加以解释。以聚氯乙烯(PVC)制造业为例,中国采用的煤基工艺在成本上低于国际上更普遍的乙烯基工艺,这是因为中国拥有丰富的煤炭储量。
我们在分析中发现,中国的本土厂商有能力生产60%~80%的技术,这意味着仍然有至少20%~40%的技术需要跨国企业输入。此外,我们对同类标准进行分析后发现,中国供应商可以在40%~60%的技术研究中实现与国际供应商同等或更好的效果。在一些尚未确立全球标准的新兴技术领域(例如5G、人工智能和量子计算),中国已经取得了一些进展。但即便在这些领域,中国也从设备进口、人才引进和国外投资中获益良多,而且今后还将继续使用这些资源。


全球各国的经验均表明,一个国家若想向技术链的上游挺进,必须具备四大要素:
(1)大规模投入资金;(2)拥有获取技术和知识的渠道;(3)进入庞大的市场;(4)推行鼓励竞争和创新的有效制度。
日本(汽车)、韩国(半导体)和中国(高铁和液晶显示器)曾经的技术飞跃无不表明上述四大要素对于科技发展和创新不可或缺。举例而言,中国的高铁行业便得益于国家层面的支持,中国政府从2004年以来持续投入巨资完成了2万公里铁路建设。中国也与全球4家领先的老牌高铁企业签订了技术转让协议。此外,中国还是全球最大的高铁市场,总里程数占全球65%。由于高铁被中国列为国家重点产业,企业高管和工程师都明白任务的紧迫性,因此能够高效调动资源,实现“消化吸收再创新”,并且针对中国的运行环境开发解决方案,最终实现了大规模部署。
我们从以上四大要素入手,对中国的技术行业进行了分析。研究发现,中国在第一个(投资规模)和第三个(市场)要素上拥有极大优势。中国不但有能力提供充沛的科研资金,也拥有足够的市场空间来推动技术的商业化。因此,中国向技术链上游挺进的关键点就落在了第二和第四个要素上,也即积极开发和收购核心知识技术,以及设计一套行之有效的系统,以确保其生态系统具有足够的竞争活力来促进创新。对这两个要素而言,参与全球价值链以及加强资本、知识、人才流动都可以加快中国向价值链上游挺进的速度。
我们分析了中国在3个全球技术链当中所处的位置,并且评估了全球技术链继续整合将对中国以及世界产生何种影响:
电动汽车:这个行业在中国发展得十分繁荣,并且显现出全球整合的趋势。2011-2017年间,中国的电动汽车市场实现了超过90%的年增速,主要动力来自大举投资和政府支持。但只有国内生产的汽车才能享受政府补贴。2017年,中国本土的原始设备制造商(OEM厂商)占据了国内90%以上的市场份额,但在国际市场中占比却不足5%。虽然本土OEM厂商更依赖于国内市场,但中国也从全球价值链整合中获益良多。中国的多数电子器件和电路元件都是从欧洲、日本和美国进口的。从产品质量上看,中国制造商在某些领域相对落后,例如中国顶尖电池制造商生产的电池产品在能量密度上要比日本顶尖企业低30%~40%。中国宣布了一系列旨在提升国内电动汽车行业竞争力的计划,对企业的补贴预计持续到2020年;对合资企业的限制也在放松,为跨国企业打开了新的机会。

机器人:虽然国内生产商在该行业的某些子领域中崭露头角,但中国一直在通过全球价值链整合的优势来获取核心零部件和高端产品解决方案。中国是全球最大的机器人市场,占全球工业机器人总销量的36%。从整体上看,外企在中国市场中占据了逾50%的份额,但中国本土企业也在逐步取得进展,尤其是在规模较小、复杂度较低的应用领域。中国的OEM厂商目前在点胶、堆垛塑料成型和金属铸造机器人领域获得了50%以上的市场份额,但在焊接及物料处理机器人领域仅占据约10%的份额。具体到伺服马达、减速齿轮、控制系统等需要顶尖技术才能生产的核心组件,中国仍然要依靠在国内设厂的外企或者从国外直接进口。
半导体:中国仍在很大程度上依赖全球技术链的整合。半导体已成为中国的战略性产业,获得了政府的巨大关注和投资,但目前取得的进展仍然有限。中国2018年的集成电路进口额甚至超过了原油。中国的集成设备制造和装备行业的全球化程度极低,但在无芯片制造设计领域取得了一些进展,全球市场份额从2013年的11%增加到2017年的15%。中国政府已经宣布了一项计划,希望国内80%的半导体需求到2030年可以由国内企业来供应(包括在华外企),相比2016年的33%实现大幅提升。
积极参与全球价值链整合有助于中国加速这一进程。遵守全球标准有助于中国获取更多的全球知识和技术,便于相关资本、知识和人才的流入。全球价值链整合还能为中国本土企业创造更健康的竞争环境,尤其对国有企业而言。这一过程也将惠及全球其他国家——首先便是获得了全世界最大的半导体消费市场。同时,全球整合也会催生全新的创新合作机会。举例而言:随着硅基半导体芯片逐步逼近“摩尔定律”预测的性能极限,石墨烯和氮化镣等新材料的涌现以及3D和光电子等设计方式的创新都会为全球合作打开新的天地。
中国快速扩张的消费市场
为国内外企业提供了重要机会
中国消费市场已经在扩张中变得更加自信、富裕、更加乐于尝试新鲜事物,从而为中国和世界提供了强大的纽带。消费市场不仅为中国的经济增长提供了重要动力,也为国际企业创造了巨大机会。到2030年,58%的中国家庭有望跻身“大众富裕”或以上阶层,这一比例将超过韩国目前的55%。
中国城镇消费者的支出水平正在向世界其他国家靠拢。中国城镇消费者用于可支配性支出的收入也在增多。食品支出在中国家庭总消费中的占比从2000年的50%降低到了2017年的25%,已经与发达国家如今的城镇居民消费水平相差无几——日本为26%,韩国为29%,美国为17%。

在华外企将可能面临竞争格局的变化
中国消费市场已经与全球高度整合。自从2001年加入世贸组织以来,中国逐步降低了外企在华运营的门槛,并从2004年开始允许外国投资者在国内所有市场经营零售业务。中国还开放了分销领域,允许外资分销企业申请全国性牌照。因此,跨国企业在中国市场的渗透率相当可观。我们分析了十大消费领域的30种顶尖品牌,发现2017年在华外企的平均市场渗透率为40%,在美国这一比例仅为26%。某些行业的渗透率甚至更高,例如在美妆和个人护理领域中跨国企业的渗透率高达73%(见图7)。
随着越来越多的跨国企业进入中国市场,中国本土企业和品牌的发展也被带动起来。在我们研究的30个消费品类当中,外国品牌在其中11个品类中的市场份额有所下降。在这些品类当中,中国本土企业的产品质量和营收业绩已经可与外企相媲美,其中有些企业已经开始走向全球。
智能手机市场(尤其是高端领域)曾经由美韩两国的生产商所主导,但现在中国手机品牌已经逐步出口东南亚、非洲和欧洲。根据国际数据公司(IDC)的统计,中国智能手机在非洲大陆、印度和马来西亚的市场份额超过30%。中国的移动游戏产业在2016-2018年间增长了250%,《王者荣耀》和《终结者2:审判日》等不少国产游戏已经出口海外。


以下两个可为国内外企业
提供巨大商机的趋势:
中国消费者期待拥有更多、更好的商品和服务选择。随着收入的增长,中国消费者渴望拥有更多选择。虽然消费降级的说法很流行,但我们发现,有证据显示中国正在经历广泛的消费升级。麦肯锡2018年全球消费者信心调查显示,中国有26%的受访者整体处于消费升级状态,而全球另外10个顶尖经济体的平均比例为17%。
某些情况下,中国消费者对国内品牌有所不满,部分原因在于产品质量不佳,而且选择较少——无论是商品还是服务均如此。不过,跨境电商作为一种便于中国消费者获取海外商品的渠道,近年来正在快速增长。根据艾瑞咨询的统计,2015-2017年间,中国的跨境电商零售进口额几乎翻了一番,达到1110亿元人民币(约合170亿美元)。我们预计,服务将成为下一个在竞争中精益求精的领域。
中国的服务行业仍然落后于其他国家,生产率仅为经合组织平均水平的20%~50%。在医疗和教育领域,一些高收入居民因为对国内服务的品质怀有担忧,已经开始尝试使用国外的服务。虽然政府已经实施了一些针对向外资开放服务行业的举措,但外资的参与程度仍然有限。
越来越多的中国人走出国门、增加境外消费。中国的人员流动逐渐加大(尤其是学生和游客),让目的地国家的企业获得了越来越多的商机。中国如今已经是全球最大的出境旅游客源地,中国公民在新加坡和泰国的出游消费分别相对于两国国内个人消费的7%~9%。中国留学生也对其他经济体产生了重要影响,例如澳大利亚2017年对华教育出口额高达100亿澳元(这还不包括中国留学生的日常生活开支)。各国企业不妨积极适应中国公民的习惯和偏好,为其提供量身定制的服务,以充分把握上述趋势带来的商机。
中国与世界经济联系的发展方向
将可能带来巨大的经济价值变动
中国与世界似乎都在重新审视彼此之间的经济联系。全球化的意外后果以及利益分配不均的问题成为全球各国(尤其是发达经济体)高度关注的话题,在美国,还有人担心“中国冲击”(china shock)导致了制造业岗位的流失。一些主要经济体正在酝酿出台法规来加强对外商投资交易的审核——当所涉技术具备重要的战略意义时尤为如此。这些情况都预示着中国与世界之间的联系正在减弱,但彼此脱离并非不可避免。
我们着重择取了5项可能导致中国与世界的经济联系发生变化的发展趋势,并模拟了这些趋势可能引发的价值创造或流失。这5项发展趋势是:(1) 成为进口目的地;(2) 服务业的开放;(3) 金融市场全球化;(4) 协作解决全球议题;(5) 技术和创新的流动。
我们使用麦肯锡全球增长模型进行模拟计算,并利用外部研究对结果进行了调整,最终发现:如果上述5项趋势均向加强联系发展,则中国和世界到2040年有望创造巨大的经济价值,而减弱联系则可能令巨大的经济价值面临风险。这种价值绝大部分都表现为对GDP的影响,其余则表现为其他价值形式,例如在解决气候变化问题时选择不同,将导致社会成本出现或升或降的分化。到2040年,可能受到影响的总价值或将达到22?37万亿美元,大约相当于全球GDP的15%~26%(见图8)。

只要这种经济联系发生变化,无论是加强还是减弱,总会有一些利益相关方得益或受损。例如,东南亚国家也许会因中国与世界的经济联系减弱而受益,因为其他国家对它们的出口需求将会增加;而假如中国与世界的经济联系加强,那么中国某些行业的劳动者和企业必将经历阵痛,因为政府将加大对世界其他国家的进口力度。需要指出的是,为了估算相关价值,我们在模拟时设定了一组具体的条件和假设,所以这些估算结果不应被视作对未来的预测。
例如,在所设定情景下,我们假定了各要素对全要素生产率的影响。我们的研究结果会受到以下因素影响:中国服务业的开放程度、金融市场开放程度以及技术交流所带来的生产力提高程度。我们在模拟研究中排除了几个因素,包括与政治议程和军事干预相关的风险。本模拟研究侧重于长期影响。我们并不是在试图预测当前关于贸易和关税辩论的结果。
中国可能成为新兴与发达经济体的重要出口目的地;但如果联系减弱,全球贸易流动将会收缩。根据各方的一致预测,中国从当下到2030年这段时间的消费增长可能将高达约6万亿美元,相当于美国与西欧的总和,是印度与整个东盟国家的约两倍。中国可以通过进口更多优质商品来满足中产阶级消费者日益增长的期望,同时刺激国内消费。世界其他国家也将从中获益。
在将发展重心转向附加值更高的产业以后,中国会从新兴经济体进口更多劳动密集型商品、从发达经济体进口更多优质商品,从而帮助其他经济体创造更多就业。然而,假如全球联系减弱,持续的贸易争端可能导致长期关税升高、全球贸易额收缩、生产率降低;发达市场的消费品价格可能上涨。在中国,贸易收缩或将导致制造业岗位供给过剩。模拟结果显示,与贸易相关的经济价值可能高达3~6万亿美元。

中外企业都有望从服务业的开放中获益;但如果始终不放开服务行业的限制,中国与发达经济体之间的生产率差距将继续存在。服务业在中国经济中的占比逐年增大,2018年占国内GDP的比例达到52%,而2010年只有44%。但服务品质、服务能力和准入问题却影响了很多服务业子领域的发展;而外企面临的种种限制也会阻碍竞争和现代化进程,进而抑制生产率的提高。中国服务业的劳动生产率仅为经合组织平均水平的20%~50%。虽然中国政府 最近出台的一系列举措显示出扩大开放的信号但外企的某些经营障碍或仍将存在。模拟结果显示,中国与全球的经济联系发生变化后,服务领域受影响的经济价值将在3~5万亿美元之间。
如果中国能够进一步深化金融体系的全球化和现代化,便可拓宽资本分配的选择范围、提高分配效率;反之则会导致中国金融市场面临更多波动,并且阻碍生产率增长。中国的金融体系相对封闭,消费者在分配资产时的选择很有限,由此便导致了房地产价格上涨、回报率承压等一系列问题。
国企债务在中国企业债务中的占比高达70%,但只贡献了略高于20%的工业产出。倘若中国的金融体系与全球市场进一步对接,中国的消费者、企业和投资者或可拥有更多选择,资源配置效率也将有所提升。反之,倘若中国与全球市场的联系减弱,则中国金融体系的风险水平(例如不良贷款风险)将会升高,导致商业利率和无风险利率之间的利差扩大,从而推高融资成本。模拟显示,这一选择涉及到的经济价值共计约5~8万亿美元。
中国能够为解决全球议题做出更多贡献;但如果中国与世界的经济联系减弱,则中国所能发挥的作用和合作深度都将削弱。全球经济体系的基础规则尚无定法,而中国可以为解决全球化问题贡献自己的一份力量。中国已经加大对国际机构的承诺(以及融资力度),并且对代表新兴经济体的新机构给予大力支持。例如中国在亚洲基础设施投资银行(亚投行)和金砖国家新开发银行中的持股比例分别为30%和20%。中国也在积极组建区域贸易集团, 逐渐成为制定全球化问题解决方案的关键参与者。例如在解决气候变化的问题上,中国正在积极开发可再生能源和清洁煤炭解决方案。
不过,中国仍有潜力开发更多的创新性解决方案,并向世界输出,例如共同定义全球化数字治理,以及填补每年预计约3500亿美元的全球基础设施投资缺口[1]。根据我们的估算,中国与世界的经济联系或发生变化,这方面涉及的经济价值可能在3~6万亿美元之间,并且将在环境保护、网络安全等一系列与全球公共产品相关的话题上拓宽国际合作。
中国与世界之间的全球技术流动可能会增加,从而催生出具有全球竞争力的解决方案,有助于提升生产率;反之则会逐渐削弱全球生产率。创新已经成为近年来中国经济增长的核心动力之一(既包括自主创新,也包括进口创新),并逐渐促使中国经济整体向价值链上游挺进。若要加强技术流动,中国与世界需要携手构建一套彼此接受的知识产权保护制度。如果能够动员全球共同参与,通过透明、可信的流程解决知识产权问题,就可以提高外企向中国出售技术所获得的收入,同时减少知识产权侵权的可能。一项研究显示,知识产权侵权使得美国蒙受了一定的经济损失。
对中国来说,进一步推进全球化整合,有助于扩大获取国外技术的种类,促进与国外投资者、机构和人才之间的合作,共同开发全球领先的解决方案。但如果当前的贸易紧张局势持续下去,那么长期关税将会上升,技术流动也将受到实质性的限制,于是创新便会受阻,生产率增长也会大幅降低。
对于世界其他国家来说,与中国的联系减弱意味着逐渐失去全球技术领域的关键供应商和市场,而且中国愈发活跃的技术创新也无法再向国外出口。2019年初,中国成为第一个实现了探测器登陆月球背面的国家;中国目前还在联合埃及等新兴经济体共同研发卫星。如果联系减弱,中国也将失去促进经济发展所需的关键技术。模拟数据显示,这方面涉及的价值在8~12万亿美元之间,具体取决于技术流动的方式,以及对生产率增长的后续影响。
需要指出的是:上述选择和情景(以及后果)不只意味着中国需要采取行动来积极应对,也需要世界其他国家积极参与。
全球各国可以共同思考并改革全球贸易体系。提升争端解决效率和扩大包容性,并让全球进一步分享中国经济开放创造的利益,惠泽更广大的群体。如果中国的金融行业实现了全球化,届时全球各国都应当对中国投资持以更加开放的态度。关于应对气候变 化的问题,各国需要明确拟定目标和里程碑,避免一些国家为追求自身利益而损害全球福祉。此外,中国与世界各国之间的技术与知识产权流动程度主要取决于各个国家对技术投资和国家安全问题所持的态度。
鉴于中国与世界之间的联系将发生难以预测的变化,企业需要调整经营方法,才能在新环境下繁荣发展。
中国与世界的联系将发生难以预测的变化,甚至还会潜藏风险。因此,企业需要从以下4个方面考虑如何调整发展战略:
评估自身在短期和长期受中国与世界之间经济联系变化的影响程度。为了理解中国与世界的经济联系的变化将对企业产生哪些影响,企业应当首先评估自身对中国经济的依存度。依存度可以体现为很多形式。我们在衡量中国与世界之间的经济联系时,已经为8个维度设定了可供企业检验和追踪的具体指标。企业可根据各自的依存度来评估联系发生变化后可能产生的风险和利益。即便在应对短期波动和不确定性之时,企业也应该考虑到中国经济的长 期基本面,积极思考哪些长期趋势可能对自身产生影响——例如收入增长、技术流动和本地竞争加剧。
明确投资方向和价值链布局。由于上述情景和所涉及到的经济价值与每一家企业息息相关,企业高管可通过把中国的投资承诺等指标与其他国家进行对比,以确定企业在中国市场的发展战略,并确定中国在企业的全球价值链上扮演何种角色。企业应当明确自身在中国市场的期望——希望把中国市场作为关键的增长引擎,还是只想参与小众行业?举例而言,假如中国未来仍然是全球重要的增长和创新来源,那么企业不妨把优化投资纳入长期战略,甚至加大投资,并且加倍关注核心价值的创造(比如大力投资于研发创新)。如果中国不再是重要的增长和创新来源,企业就应该考虑把商业活动和投资转向其他地区。
培养自身的卓越运营能力,以管理风险和不确定性。鉴于监管及经济发展的不确定性,企业需要更加灵活以实现其价值定位。各国政府在跨境投资、并购以及技术和人员流动方面的作用越发凸显。企业应该重视业务市场的当地情况,因为情况可能发生骤变,敏感性可能会升高,在运营上犯下的错误将迅速升级,吸引利益相关者的关注。企业也不妨考虑调整运营足迹,但这需要企业本身具备足够的敏捷性,也意味着要向风险管理投入更多资源。
培养并保持幸存者心态。有一些企业经历了经济衰退和危机时刻,却依然能够繁荣发展。它们往往都保持着健康的资产负债表和通畅的融资渠道,并且拥有广泛的业务领域,不至于在某一行业衰退后就一蹶不振。然而,危机和不确定性也会创造某些机会,由此产生的压力会推动企业重组,从长期来看有助于提升经营健康,并催生一些业务开发以及外延式增长的机会,使其得以拓展业务范围或提升市场地位。
END
END
推荐阅读▼ ?真正厉害的人,都明白“理性压制”有多重要
?股市牛市来了?在你冲动之前至少要先看完这篇文章



