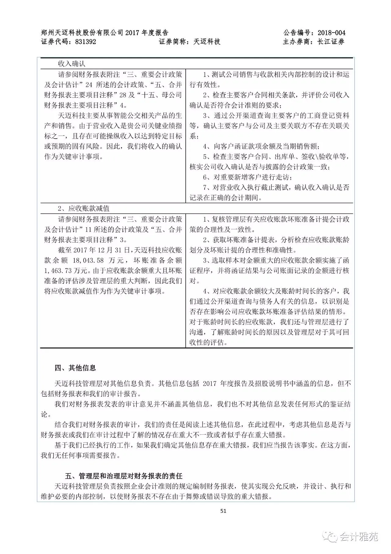
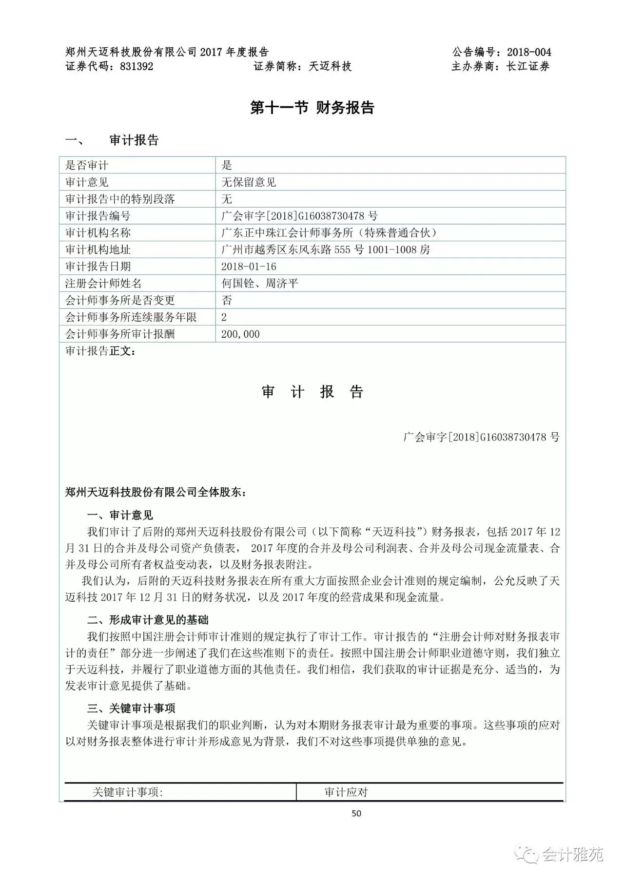
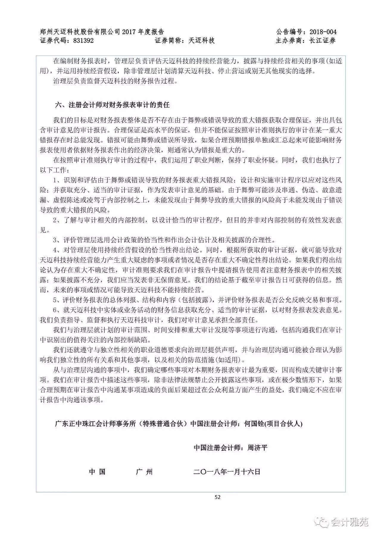
推广 热搜: 采购方式  甲带  滤芯  气动隔膜泵  减速机  减速机型号  履带  带式称重给煤机  链式给煤机  无级变速机 

2017年首份年报公布,新审计报告和新财务报表

   日期:2026-01-02 15:04:24     来源:网络整理    作者:本站编辑    评论:0    
2017年首份年报公布,新审计报告和新财务报表


版权免责声明

会计雅苑微信公众号:CHNCPAS,欢迎关注。

会计雅苑转载之文章版权归原作者,本文来自中国会计视野论坛。

报告全文点击'阅读原文"查看。


会计雅苑


会计 |  审计  |  税务  |  投行  |  金融  |  管理

会计雅苑,致力于打造最具魅力的会计网络交流平台

交流      学习       分享

 

长按上方

关注会计雅苑

 
打赏
 
更多>同类资讯
0相关评论

推荐图文
推荐资讯
点击排行
网站首页  |  关于我们  |  联系方式  |  使用协议  |  版权隐私  |  网站地图  |  排名推广  |  广告服务  |  积分换礼  |  网站留言  |  RSS订阅  |  违规举报  |  皖ICP备20008326号-18
Powered By DESTOON