《2025零碳园区行业影响力洞察报告》由施耐德电气与上海交通大学ESG研究院、第一财经等机构于2025年11月6日在进博会联合发布,核心结论如下:
一、战略定位:园区成为“双碳”主战场
全国1.5万家园区贡献全国40%能源消费、31%碳排放,是碳中和“最小执行单元”。
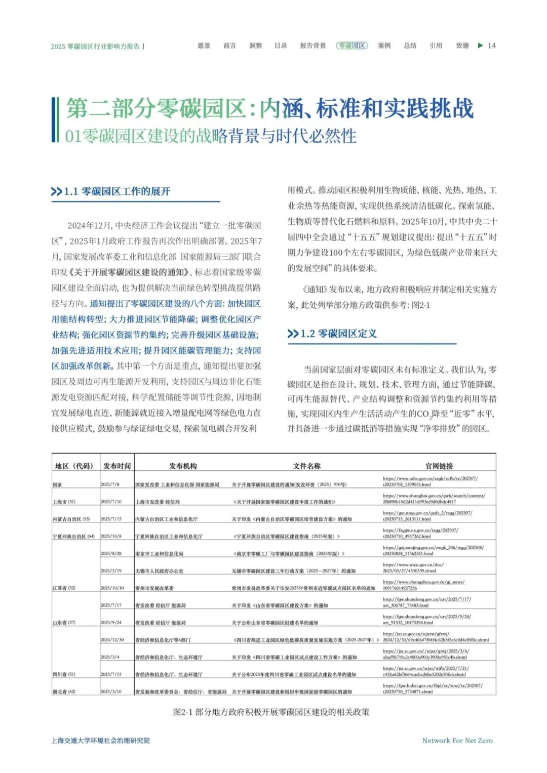
2025年首次写入政府工作报告,并启动“百个国家级零碳园区”建设,标志着零碳园区进入规模化发展元年。
二、技术路径:能源微生态+分布式微电网
提出“能源微生态”概念:园区既是电力消费者,也是可再生能源生产与消纳者,通过部署分布式微电网实现内部动态平衡。
数字能碳平台、AI预测+柔性控制、闭环CO₂跟踪等成为标配技术;施耐德无锡工厂案例显示,两年内范围1+2碳排放下降90%,用水下降15%,获评WEF“可持续灯塔工厂”。
三、市场挑战:商业闭环、技术成熟度、路径清晰化
商业难闭环:投资回报周期长、绿色溢价变现渠道不足;
技术欠成熟:高比例新能源下电网稳定性、储能成本、氢能供应链仍需突破;
路径不清晰:缺少统一的量-价-质评价标准和跨区域互认机制。
四、行业影响力评估
报告构建“零碳园区影响力指数”,从减排贡献、产业集聚、技术创新、示范推广四个维度对典型案例打分;
工业领域(无锡工厂、青岛中德生态园)与泛建筑领域(深圳国际低碳城)得分领先,具备模块化复制价值。
五、政策与标准动向
2025年5月已发布《零废零碳工业园区建设指南与评价体系》,本次报告为其落地补充,提供案例库与影响力评估工具;
预计2026年将推出国家级“零碳园区评价规范”,统一边界、核算方法与标识管理。
六、展望与机会
园区角色从“政策响应”转向“市场驱动”,将孵化智能硬件、新型储能、碳资产管理等新兴产业;
零碳园区与新质生产力、绿色供应链、AI+能源管理深度融合,成为重构产业绿色竞争力的新引擎。




















文琳编辑
免责声明:转载内容仅供读者参考,观点仅代表作者本人,不构成投资意见,也不代表本平台立场。若文章涉及版权问题,敬请原作者添加wenlin-swl 微信联系删除。
为便于研究人员查找相关行业研究报告,特将2018年以来各期文章汇总。欢迎点击下面红色字体查阅!

提供每日最新财经资讯,判断经济形势,做有价值的传播者。欢迎关注




