
导语
2020年应届高校毕业生有874万,同比增长40万,预计今年就业形势更加严峻,激烈的就业竞争和高校毕业生人数的持续增长为职业教育培训行业创造了巨大的市场需求。此外,受新冠疫情影响,除了应届毕业生,许多已就业人员也催生出职业转型再发展的念头。日前,腾讯营销洞察(TMI)联合黑板洞察和脉脉数据研究院推出《森罗万象,整装待发——数字化时代的新职业教育行业洞察》,全面梳理行业四大机遇,洞悉市场需求布局,揭秘品牌选择步骤,窥探选择关注维度,一起描绘新职业教育需求图谱、决策路径与品牌选择决定要素。

数字化时代背景下的“新职业教育”
按照传统定义,职业教育是指让受教育者获得某种职业或生产劳动所需要的职业知识、技能和职业道德的教育,包括职业学校教育和职业培训。然而,在数字化的时代背景下,一方面,由于行业格局、商业模式、业务的逻辑和模型都在不断迭代,岗位边界的模糊化致使对复合型人才的需求变强。另一方面,职业教育展现出了职业兴趣化的趋势,在生活节奏越来越快的当下,人们开始倾向通过兴趣爱好的职业培训缓解压力并为工作提供新的思维。不同于传统职业教育的定义,新职业教育应是更大、更广义且宏观层面的职业教育,包括成人/未成年人职业技能教育、成人学历教育、成人兴趣爱好教育等。


森罗万象之中
新职业教育的“黄金时代”
虽然2018年到2020年5月正值资本寒冬,但在职业教育领域,3-5月融资金额逐月攀升,4月增长高达29倍,5月更是在此基础上再次增加73%,近两个月来,职业教育赛道也频频获得融资。加之教育部多次下发相关扩招政策,职业教育看起来势头正盛。

1. 劳动力市场结构性失调催生职业教育新需求
从供给端来看,当前国内人口红利消失,人口老龄化问题凸显,劳动力出现潜在短缺。从需求端看,随着人工智能、物联网、大数据和云计算等新兴产业对人才的需求持续走高,企业招聘的职业资格证书/技能门槛也相应抬高,高端复合型劳动力紧缺,劳动力市场进入了结构调整期,进一步推动新职业教育发展。


2. 学历制职业学校教育收缩
职业培训市场迎来利好
过去几年,受限于高等教育扩招及自身教育质量,学历制职业学校在读人数下降,尤其是中等职业学校收缩明显,加剧了高技术劳动力缺口和结构性失业人口规模。此外,职业学校教育目前的行业集中度较低,未来整合空间很大。
另一方面,非学历职业教育市场潜力巨大,细分赛道丰富多样,具有强烈的可预期需求。腾讯营销洞察(TMI)联合黑板洞察、脉脉数据研究院推出的《数字化时代的新职业教育行业洞察》相关统计数据显示,已学存量用户新需求明显,拓科意愿强烈;高潜、低潜平分秋色,新职业教育市场潜力大,消费者预期将来会有不时之需。


3. “政策+资本”
助推职业教育在寒冬中逆势而上
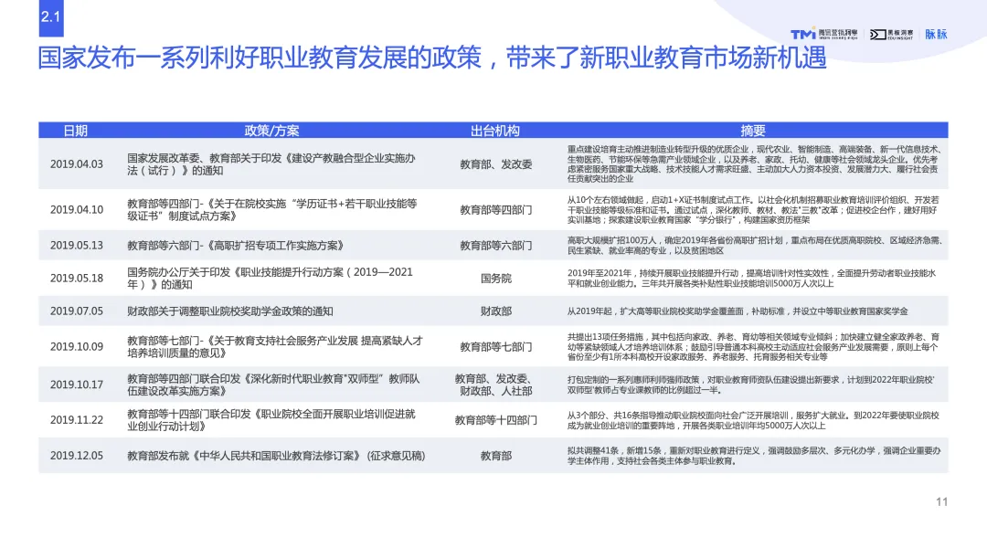
政策与资本,一直是行业发展的助推器,2018年至今,国家发布一系列利好职业教育发展的政策,达到了前所未有的政策高度,推动职业教育行业进入发展快车道,步入政策鼓励的黄金期。政策的扶持加之旺盛的需求也吸引了资本的目光,在谨慎融资环境下,2018年到2020年5月职业教育培训市场仍发生了140起投融资事件,而资本的注入又进一步拉动了职业教育行业的发展。


向右滑动查看更多政策/方案

风云变幻
新职业教育如何乘风破浪?

1. 心智占领
迈入用户心里的“捷径”
简单来说,心智占领就是强化消费者对某一产品或服务的认知认同程度、把握消费者心智规律并促使其转化为购买动机。相关调查结果表明,加速高潜用户决策的关键在于品牌心智的形成。新职业教育品牌选择心智占领提升空间巨大,尤其是非工作相关的才艺、运动、生活赛道,有首选品牌的用户占比是其他赛道的一半,而无品牌偏好的占比是其它赛道的一倍。

超过一半的用户呈现心智未被占领的“初筛”行为,33%的用户会先在品类内进行品牌初筛,缩小品牌选择的范围,然后重点接触了解这些品牌,最终在限定的品牌里进行比较终选。《数字化时代的新职业教育行业洞察》报告将其划分为六个决策路径,需求不同的用户品牌选择路径也存在差异。

注:路径释义
定向比较:有几个目标机构,有针对性的采用品牌搜索或熟人取经等方式获取信息;
品牌接触:有几个目标机构,有针对性的采用关注微信公众号或咨询官网客服等方式获取信息;
范围初筛:无目标机构,粗泛采用品类搜索或熟人打听等方式获取信息;
等待下单时机:选定目标品牌后,关注公众号或官网等待合适的促销活动才下单。
其中,计算机赛道初筛占比最高,生活赛道单路径占比较多、决策步骤较少,非工作相关赛道品牌心智占领成功难度更大。也就是说,生活、运动、才艺赛道的决策路径相对简单,品牌和用户的接触机会更少,品牌教育的次数也少,品牌成功占领用户心智难度更大,而职业资格类培训刚需强,付费意愿更强,业务规模潜力更大。

2. 社交平台的作用
可能被低估了
教育行业学习效果难以量化,客户转化周期长,消费者一般会经过长时间的考量才能决定是否报名,因此,通过以熟人关系为基础的社交圈获得良好口碑,从而形成口碑营销场所,完成裂变对教培机构成长具有重要意义。
腾讯营销洞察(TMI)相关数据显示,品牌口碑是消费者最看重的三大决策要素之一,社交平台在绝大多数赛道的作用举足轻重,才艺、运动、生活类培训相对更受圈层影响,进一步凸显社交优势。此外,生活、修理、语言赛道从众心理强,适合圈层营销和品牌知名度建设助力口碑效应。基于腾讯营销大数据识别各赛道目标受众,基本都是促销敏感,特别是职业资格和运动赛道,和才艺赛道一样都热衷推荐,可考虑依托社交裂变优势。



结语
职业教育与经济社会发展有着密切的联系,数字化、信息化的新时代背景下,资本市场的持续运作、国家政策的迭代红利,进一步催化新职业教育的发展。新职业教育赛道呈百花齐放态势,市场潜力巨大。然而,新职业教育仍面临巨大挑战,超过一半的用户群体呈现心智未被占领的“初筛”行为,教育品牌急需结合不同赛道的决策路径特征,找准平台重点经营,借助社交平台及品牌广告大面积建立品牌心智优势,加速用户群体决策,抢占新机遇。
扫码下载
《数字化时代的新职业教育行业洞察》
一起描绘教育未来








