推广 热搜: 采购方式  甲带  滤芯  气动隔膜泵  减速机  减速机型号  履带  带式称重给煤机  链式给煤机  无级变速机 

《全球先进制造业集群发展趋势报告(2023)》发布

   日期:2026-01-02 13:42:15     来源:网络整理    作者:本站编辑    评论:0    
《全球先进制造业集群发展趋势报告(2023)》发布

先进制造业·导读

《全球先进制造业集群发展趋势报告(2023)》8日在湖南长沙发布,从区域分布、技术创新、集群政策与治理等角度总结2023年先进制造业集群发展呈现的“八大趋势”。

这份报告由中国工业和信息化部工业文化发展中心发布,以大量的数据和资料分析为基础,选取全球150个典型集群作为年度跟踪分析样本,全面展示全球先进制造业集群演变发展的全貌。

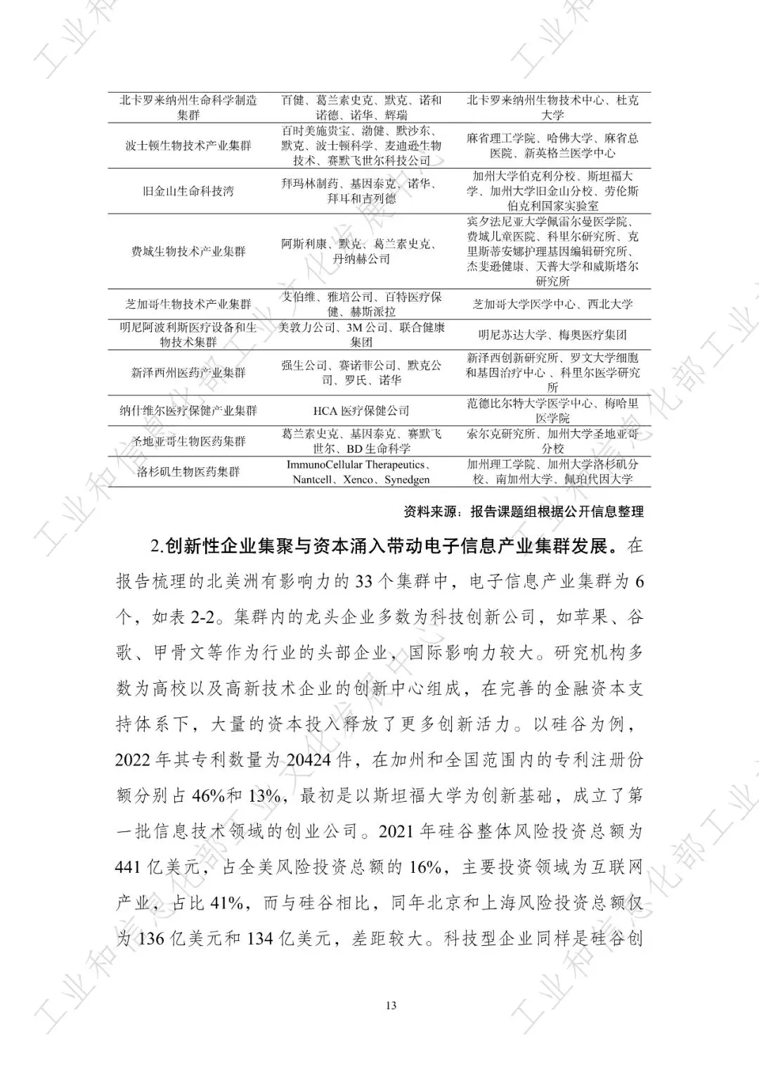
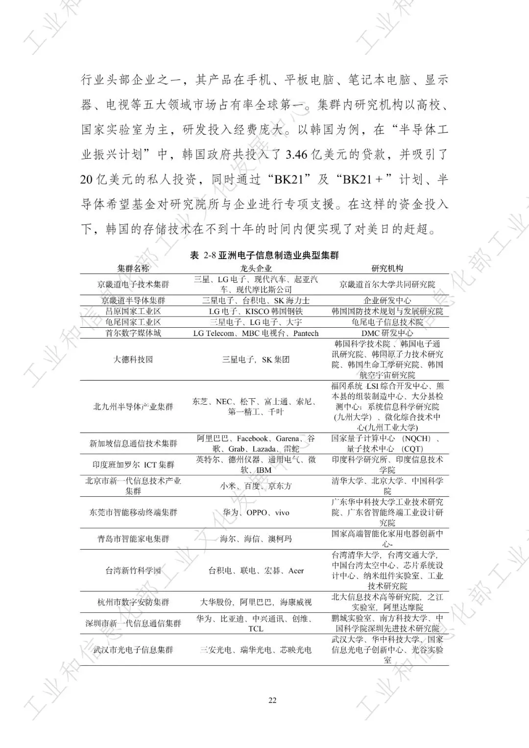
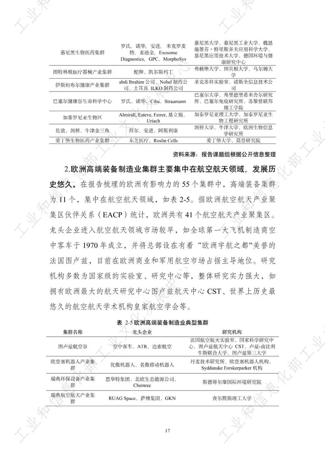
总体来看,有影响力的制造业集群仍主要集中在全球三大制造中心网络,即以美国、加拿大为中心的北美生产网络,以德国、荷兰和意大利为核心的欧洲生产网络,以中国、日本、韩国为核心的亚洲生产网络。

“近年来,全球化遭遇逆流加之疫情冲击,全球产业链呈现区域化、本地化、多元化等趋势,墨西哥、东南亚等新的生产基地相关制造业集群增长迅速。”中国工业和信息化部工业文化发展中心产业文化融合处负责人董温彦说,先进制造业集群已成为新形势下驱动经济增长、参与国际竞争的重要载体。

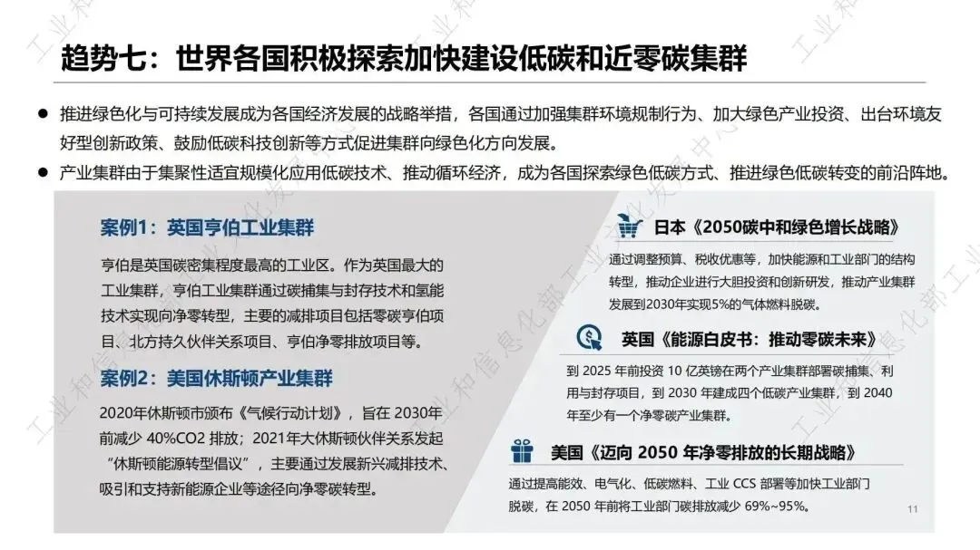
报告总结出2023年先进制造业集群发展的“八大趋势”,即:以促进创新和增长为重点发展先进制造业集群、有影响力的产业集群持续引领世界经济增长、全球产业链重构加速产业集群布局调整、政产学研高效联动仍是集群创新能力提升的主要路径、基础技术和跨界融合是集群技术创新的主要关注点、数字技术蝶变正在改变集群网络协作形态、世界各国积极探索加快建设低碳和近零碳集群、文化在促进集群可持续发展中的作用得到更多重视。

中国工业和信息化部已遴选确定45个国家先进制造业集群,覆盖新一代信息技术、新材料、生物医药、新能源和智能网联汽车等领域。今年上半年,集群主导产业产值达到10.2万亿元人民币,同比增长5.7%。

如何加快发展先进制造业集群?报告提出聚焦四大重点发力:以提升产业链现代化水平为重点夯实集群基础优势、以加快建立体系化创新平台为重点构建创新生态、以提升集群发展促进组织能力为重点完善协作网络、以集群品牌和文化建设为重点促进共同行动。

报告解读

报告具体内容

相关阅读

解读2023中央经济工作会议:如何推动新型工业化,发展数字经济?

2023-12月丨先进制造业热榜发布,精华速览!

2023先进制造业百强市重磅发布(附解读)


声明

工信部工业和文化发展中心,先进制造业公众号推荐阅读,版权归原作者所有,转载请注明。但因转载众多,无法确认真正原始作者,故仅标明转载来源。如涉及侵权,请联系我们及时修改或删除。本文编辑:微明

投稿及商务合作:13386409839(同微信)

微信号:amdaily

长按识别二维码即可关注

好文!必须点赞
 
打赏
 
更多>同类资讯
0相关评论

推荐图文
推荐资讯
点击排行
网站首页  |  关于我们  |  联系方式  |  使用协议  |  版权隐私  |  网站地图  |  排名推广  |  广告服务  |  积分换礼  |  网站留言  |  RSS订阅  |  违规举报  |  皖ICP备20008326号-18
Powered By DESTOON