▲点击图片领取TED演讲视频
公众号后台回复:“TED”,获取TED演讲汇总
公众号后台回复:“社群”,进入知识分享社群
热文推荐:
科技巨头谷歌正式发布了备受瞩目的《AI智能体入门白皮书》,为全球开发者、技术爱好者及企业架构师提供了全面且系统的AI智能体技术入门指南。这份白皮书不仅详细阐述了AI智能体的基本概念、核心架构与运作机制,还通过丰富的案例与实战指导,助力读者快速掌握这一前沿技术,开启智能体应用的新篇章。

报告获取方式
长按下方二维码
回复: 报告

报告地址:
https://pan.quark.cn/s/69d857d30bca
点击阅读原文获取



















智能体:从概念到现实的跨越
白皮书开篇即指出,AI智能体(AI Agents)是一种能够通过观察环境、使用工具、执行动作以实现特定目标的自主程序。相较于传统的大型语言模型(LLM),智能体不仅具备强大的文本生成与理解能力,更在推理、规划与自主行动方面展现出显著优势。它们能够主动拆解目标、调用工具、闭环完成任务,从而在复杂多变的现实场景中发挥巨大作用。
谷歌在白皮书中强调,智能体的出现标志着人工智能技术的一次重大飞跃。从“被动响应指令的内容生成器”到“主动拆解目标、调用工具、闭环完成任务的合作伙伴”,智能体正逐步渗透至企业办公、出行旅游、医疗健康、电商零售等多个领域,成为推动行业变革的重要力量。
核心架构:模型、工具与编排层的协同
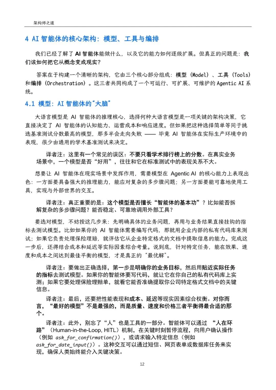
白皮书深入剖析了智能体的核心架构,指出其由模型、工具和编排层三大组件构成。模型作为智能体的“大脑”,负责推理与决策;工具则充当智能体与外部世界交互的桥梁,包括API调用、数据库访问、网页搜索等;编排层则负责管理智能体的记忆、状态、推理循环,通过“观察-思考-行动”的闭环流程逐步推进任务,直至达成目标。
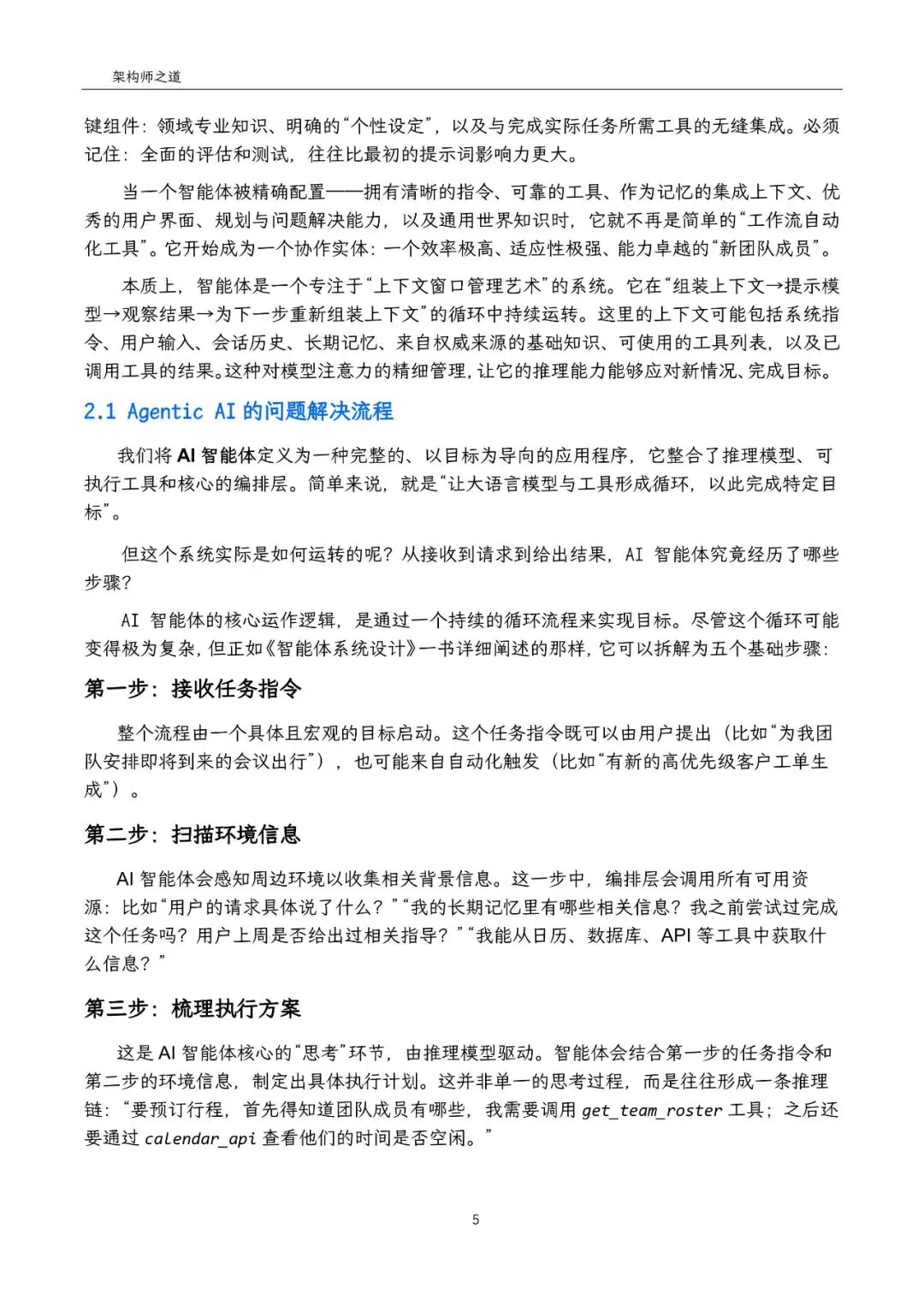
谷歌在白皮书中详细介绍了多种推理框架,如ReAct、Chain-of-Thought、Tree-of-Thoughts等,这些框架为智能体提供了强大的推理与规划能力。同时,白皮书还通过丰富的案例展示了如何利用工具扩展智能体的能力边界,如通过调用航班查询API规划旅行行程、利用数据库检索工具生成个性化购物建议等。
实战指南:从原型到生产的全面覆盖
为了帮助读者快速上手智能体开发,白皮书提供了详尽的实战指南。从使用LangChain与LangGraph等工具构建智能体原型,到利用Google Vertex AI平台实现智能体的快速部署与测试,白皮书覆盖了智能体开发的全生命周期。此外,白皮书还介绍了如何通过上下文学习、基于检索的上下文学习以及微调等方法提升智能体的性能与准确性。
针对企业级应用场景,白皮书提出了多智能体协作(A2A)的概念,并介绍了如何通过设计模式(如Market、Manager、Team-of-Agents等)实现多个智能体之间的协同工作。同时,白皮书还强调了智能体安全与治理的重要性,提出了身份认证、权限控制、行为约束等安全措施,确保智能体在复杂多变的企业环境中稳定运行。
行业影响:重塑工作方式,引领未来趋势
白皮书指出,随着智能体技术的不断成熟与普及,其将在多个行业引发深刻变革。在企业办公领域,智能体将自动化报告生成、跨部门流程协同、客户需求响应等繁琐任务,显著提升工作效率;在出行旅游领域,智能体将根据用户偏好与预算规划个性化行程,并在突发情况下自动调整计划;在医疗健康领域,智能体将辅助医生调取病历、分析检查报告、制定诊疗方案初稿,为医疗决策提供有力支持。
谷歌在白皮书中展望道:“未来的AI将不再仅仅是理解世界,而是开始重塑它。智能体作为这一变革的核心驱动力,将深刻改变我们与技术的互动方式,开启一个更加智能、高效、便捷的新时代。”
2000部TED演讲视频合集,20年精华汇总
合集收录了共20年的演讲视频
总共2000+的视频数量
TED资料获取方式
长按下方二维码
回复: TED

合集收录了共20年的演讲视频
总共2000+的视频数量
TED资料获取方式
长按下方二维码
回复: TED




干货▶

干货▶

扫码进入知识分享社群
分享优质内容,让阅读有价值
愿行者智,并智者行
公众号后台回复 “社群”, 加入社群








