

微信后台回复:“saas”,获取本文报告
微信后台回复:“sq”,进入资料分享社群
热门推荐:
本篇《2017中国SaaS用户研究报告》由阿里云生态、阿里云研究中心、移动信息化研究中心联合数百位SaaS合作伙伴共同发布。
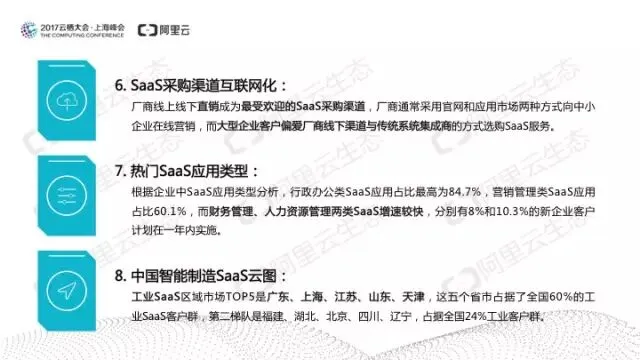
报告中指出,我们正在迈入“新SaaS”的爆发奇点,比消费互联网发展空间更大的产业互联网风口已经打开。美国SaaS产业45上市公司总市值超过2000亿美元,2016年中国SaaS市场增涨38%,中国的SaaS创业者正在快速崛起。“新SaaS”将以Security(安全)、AI(智能)、API(连接)、Symbiosys(共生)为产业特征,围绕用户关注的云安全、人工智能、信息孤岛等方面定义标准。微信后台回复:“saas”,获取本文报告。





























扫码进入资料分享社群
不错过任何干货

后台回复“sq”,加入社群
往期PPT、报告下载:

公众号后台回复关键词“书籍”
获取区块链20本高分书籍
扫码进入知识分享社群
交流~共享~学习~进步

公众号后台回复“sq”,加入社群

区块链热门:
科技热门:



