
今日分享
本期牛排分享精品资料:
《【产业经济】低空经济发展趋势与路径研究报告 》(关注公众号获取下载方式)
...
以下推荐报告/方案全文,供行业参考。
关注公众号,加入【牛排说】VIP专属交流社区
30000+行业资料可全量下载

方案内容
这份报告详细探讨了中国低空经济(低空经济)的发展趋势与路径,主要内容包括当前发展现状、面临的挑战以及各地区发展策略。以下是报告的主要部分和关键点的概述:
1. 引言
低空经济随着空域管理改革的推进和eVTOL(电动垂直起降飞行器)技术的突破,正在成为中国战略性新兴产业的重要组成部分。国家和地方政府已陆续出台了一系列支持政策,推动低空经济的发展,并着力提升基础设施建设。
2. 低空经济发展现状与挑战
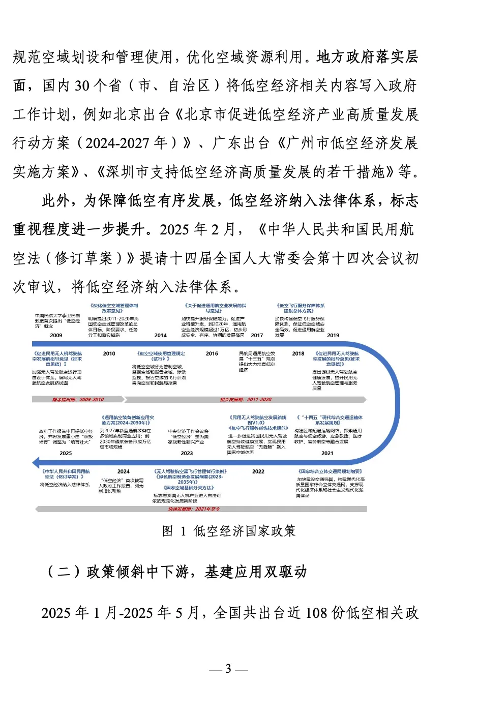
政策支持:自2009年低空经济概念首次提出以来,中国政府不断出台相关政策,从空域开放到行业支持,构建了较为完善的政策体系。从2023年起,低空经济逐渐上升为国家战略性新兴产业,政策支持力度加大。
区域发展不均衡:尽管广东、北京、上海等地区在创新和基础设施建设方面处于领先地位,但中国中西部的许多地区仍处于低空经济的起步阶段,发展不平衡。
制造业投资加码:报告指出,低空经济的资本投资正在向eVTOL领域集中,但在基础设施建设、政策执行和市场需求方面依然存在挑战。
3. 低空经济发展预测
报告预计,低空经济将在2030年进入爆发期,市场规模可能达到万亿元,并对GDP的贡献接近3%。低空经济将与新能源汽车、物联网、智慧城市等深度融合,推动产业的整体升级和转型。
4. 区域发展与应用场景
区域发展特点:各地区根据自身的资源禀赋和产业特点,形成了差异化的低空经济发展路径。例如,东北和西南地区主要依托农业和林业资源发展无人机应用;华东和中南地区则集中发展城市空中交通和低空观光。
典型应用场景:低空经济的应用场景包括应急救援、农业植保、教育培训等领域,尤其是无人机在农业中的应用正不断扩大。
5. 低空经济区域评估体系
报告建立了一个科学、系统的低空经济区域发展评估体系,通过评估发展环境、资金环境、创新能力、基础能力和应用能力五大维度,识别出各省份低空经济的潜力和短板。评估结果表明,东部地区总体发展较好,特别是广东、江苏和北京等地,具备较强的综合竞争力。
6. 典型地区发展路径分析
深圳:深圳依靠初创企业为基础,逐步升级基础设施,推动低空经济从试点到规模化发展,已经成为全球低空经济的重要中心。
北京:北京凭借雄厚的科技创新资源,推动低空经济技术研发和产业集聚,逐步构建起完整的产业链。
江苏:江苏通过政府、大学和企业的协同创新,建立了无人机产业的创新体系,并率先建立了无人机运行管理体系。
7. 展望与挑战
技术瓶颈:低空经济在技术成熟度上仍面临一些挑战,尤其是在eVTOL的续航能力、电池安全性和无人机集群控制算法等领域。
商业模式可持续性:目前,低空经济在消费市场的渗透仍有限,主要依靠政府采购等B端需求拉动。未来,如何实现低空经济的可持续商业模式仍是一个需要解决的难题。




受篇幅限制,仅为部分报告预览
更多合集推荐
——END——
我是牛排~ | 公众号主理人
知乎Lv7高赞博主 | 200万+阅读收藏
10年BAT大厂 | 解决方案高级咨询专家
985工学硕士背景 | 独立自媒体撰稿人
分享:智慧城市行业讯息 | 报告资料
点赞、分享、收藏三连是我更新的动力哦~↙↙♥
关注并设置星标,不错过更多资讯???

更多智慧城市及各行业研究报告|方案(点击了解详情)

...
以下推荐报告/方案全文,供行业参考。
30000+行业资料可全量下载



