
导语
国内:大功率快充趋势加速渗透
国内充电桩市场发展经历多个阶段,在经历早期资本疯狂入局——市场渗透率迅速提升竞争加剧——充电桩国标发布——市场出清龙头逐渐定型后,当前市场逐渐迈入稳定运营的新阶段,近年来国内车桩比维持在3:1上下,厂商盈利模式日渐成熟,充电桩建设也在由补贴驱动逐渐转向市场驱动。
而直流充电模块降价、光储充一体化、液冷技术解决超充温升等趋势的出现,大功率快充、液冷超充将成为未来的主要布局方向。基于新能源汽车快速增长、车桩比持续下行、公共充电桩占比提升、快充渗透率提升的假设,我们乐观假定至25年新能源车销量达1041万辆,保有量达3604万辆,车桩比下降至2.17:1,公共桩占比提升至45.7%,预计至25年国内充电桩增量建设446万座,对应增量市场空间为746亿元。
海外:高车桩比下的巨量市场空间
欧洲、美国市场是全球第二、三大充电桩市场,公共车桩比远高于中国,欧洲、美国公共车桩比分别为15:1与17:1 ,且以慢充为主,占比分别为86%与81%。
全球各国在碳中和目标驱动下,海外各国通过明确充电桩建设规划,给予激励补贴政策的方式加速市场建设。
基于IEA对欧美充电桩建设数量的预测,我们假设欧美市场快充桩单价为12-15万元,慢充桩单价2500-3000元,乐观预计至2025年欧美公共充电桩市场为534亿元,复合增速为45.8%;预计至2030年欧美充电桩市场规模为1011亿元,市场空间较大。
海外充电桩市场与国内市场对充电桩的分类、认证标准、消费者偏好、收费方式、利润让渡等方面存在差异,国内企业出海面临着文化差异与产品认证门槛,具备较强技术实力、早先在海外市场有业务布局、与海外厂商合作较为紧密、软硬件结合能力较强的企业有望在出海进程中脱颖而出,如盛弘股份、道通科技、绿能慧充等。
把握充电桩上游元器件投资机会
充电桩硬件设备构成包括充电模块、配电滤波设备、监控计费设备、电池维护设备等,充电模块占比最高50%。而充电模块成本构成包括功率器件(30%)、磁性元件(25%)、半导体IC(10%)、电容(10%)、PCB(10%)等。
基于此,我们预计2025年,充电桩上游模块增量市场空间为335亿元;其中,功率器件、磁性元件、半导体IC、电容增量市场空间分别为100/84/34/34亿元。假设国内直流枪价格为3500-4000元,交流枪价格为200-300元,充电桩连接器价格为600-1000元,对应的充电枪/连接器增量市场空间分别为48/27亿元。
相关标的
充电枪(永贵电器),功率器件(东微半导、斯达半导、宏微科技、新洁能),熔断器(中熔电气、好利科技),磁性元件(铂科新材、可立克、伊戈尔),电容(法拉电子、江海股份、艾华集团),连接器(瑞可达、永贵电器),继电器(宏发股份),充电模块(盛弘股份、道通科技、英可瑞、通合科技)等。

本文内容目录如下:
一、国内:大功率快充趋势加速渗透
二、海外:高车桩比下的巨量市场空间
三、充电桩产业链与上游投资机会
四、相关标的与风险提示
正文如下:

国内:大功率快充趋势加速渗透
❶ 新能源汽车充电桩产品按充电方式可分为交流桩与直流桩

❷ 充电桩商业模式主要分为运营商、车企、第三方主导模式
目前充电桩行业主流的商业模式主要分为运营商主导、车企主导、第三方主导、国企主导等模式。
这些代表性企业或平台主要通过收集充电服务费的方式实现营业收入,此外,其他收入来源例如广告收入、流量变现、配套餐饮、增值服务等也是充电桩厂商致力于拓展的其他收入。充电桩的运营需要运营商、车企、第三方平台的高度配合,因此各方资源的整合也是开展充电桩核心业务的关键。此外充电桩的运营需要考虑场地的选择以及设备的使用,这两点决定了充电应用场景和客户群体,也决定了充电桩的利用率以及服务费定价,合理平衡收入和成本。

❸ 国内充电桩布局快速,近年来车桩比持续下降,充电桩建设由补贴驱动转向市场驱动
新能源汽车行业快速发展过程中衍生出充换电的需求,充电桩行业在前期受大量的政策与补贴驱动,加快建设进程,近年来车桩比维持在3:1上下。伴随着充电桩市场格局逐渐稳定,厂商盈利模式日渐成熟,充电桩建设也在由补贴驱动逐渐转向市场驱动。
截至2022年9月,我国新能源汽车保有量达1149万辆,充电桩保有量达448.8万座,车桩比下降到至2.56∶1,距离实现更低车桩比的目标仍有一定的发展空间。

❹ 充电桩市场格局经历洗牌后已进入稳定运营新阶段
国内充电桩市场发展经历多个阶段,在经历早期资本疯狂入局——市场渗透率迅速提升竞争加剧——充电桩国标发布——市场出清龙头逐渐定型后,当前充电桩市场逐渐迈入稳定运营的新阶段,形成以民营企业平台商为主、国企运营为辅的局面。截至2022年9月,特来电、星星充电、云快充、国家电网四家运营商贡献63.7%的市场份额。

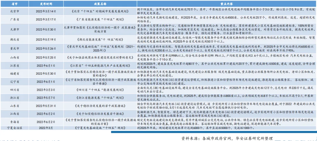
❺ 公共桩与私人桩比例倾斜,各地方城市加大公共充电桩建设


❻ 趋势一:国内充电桩市场空间测算,预计至25年增量建设超400万座

趋势二:国内充电桩市场空间测算,预计至25年增量市场空间超700亿元
假设直流桩单价为4.5-6万元,交流桩单价为1200-2000元,对应增量市场空间为746亿元。

❼ 趋势一:大功率快充大幅缩短充电时间,充电模块降价推动大功率直流充成为主流模式
快充的原理在于通过提供充电功率缩短充电时间,提高快充站的利用率,按技术路线分为高压快充(以比亚迪为代表)和大电流快充(以特斯拉为代表)。高压快充将电动车平台由400V升级至800V,可实现400kW超充,仅需5分钟实现续航200-300km;大电流快充支持200kW快充,需充电10分钟实现续航200-300km。
伴随国内充电模块企业国产化技术能力加强,规模效应显现,充电模块价格持续下降,助推新增直流桩平均功率提升,大功率直流充成为主流模式的逻辑有望得到验证。

趋势二:光储充一体化为充电桩配置方案提供新可能性
光储充一体化是通过配置光伏、储能系统实现削峰填谷、维持电网稳定,最后通过充电桩为新能源车提供清洁电能,可有效缓解大规模充电桩用电对局域电网的冲击。21年以来,光伏储能行业发展加速,以华为、阳光电源为代表的国产光伏厂商加快推进分布式光伏建设,22年各类储能模式不断涌现,全球光伏储能装机量持续上修。
伴随着部分光储试点项目的不断探索,未来将呈现“变电站+充电站+数据中心站+直流配电站+光伏站+储能站+加油+加气+换电”为一体的多功能综合体发展趋势。

趋势三:液冷技术解决超充温升问题,各车企加快超充布局助推液冷市场建设
散热问题是充电桩在迈向高功率充电方向必须解决的问题,通过采用液冷模式(即在电缆与充电枪间设置冷却循环通道)可以起到更高的降温效果,增加使用寿命。2022年4月28日,工信部公开征求对推荐性国家标准《电动汽车传导充电用连接装置第3部分:直流充电接口》的意见中指出:对于额定电压为750/1000/1500V的直流充电接口,额定电流(持续最大工作电流)值为200、250、300、400、500、600、800A,充电桩必须具备主动冷却装置。



海外:高车桩比下的巨量市场空间

❷ 欧洲市场内各国间发展差异较为显著,充电桩建设节奏分化

❸ 欧洲充电桩行业分为运营商与服务商,强调配套软件与解决方案服务
目前欧洲充电市场主要由运营商把控,以Engie、French Syndicats、Allego等为主;设备商则以老牌ABB等为主;快充市场则由车企或能源企业带头推动,如Tesla、Ionity、EnBW、BP等。

★ 美国充电桩市场车桩比缓慢降低,市场以ChargePoint和Tesla两家企业为主导
美国公共车桩比例与欧洲市场类似,但以特斯拉为首的头部新能源车企加快新能源车与桩端市场建设,美国市场车桩比稳中有降。据IEA统计,截至2021年美国新能源车保有量为200万辆,公共充电桩保有量为11.4万座(充电站3.6万座),公共车桩比达17:1 ;慢充占比略低于欧洲市场,占比约为81%。

美国为全球第三大的电动车市场,但相较于加油站10.9万座的数量,公共充电站数量仅有3.6万座。美国充电桩按类型分为AC慢充(包括L1-充电1小时行驶2~5英里和L2-充电1小时行驶10~20英里),和DC快充(充电1小时行驶60英里以上)。目前AC慢充L2占比80%,主要运营商ChargePoint贡献市场份额51.5%;而DC快充占比19%,主要参与者以特斯拉为首,市占率达到58%。
为加快建设进程,2022年美国宣布将规划75亿美元预算建置50万个公共充电桩,非营利组织ICCT则预估2030年前全美公共充电桩需求量超100万个。

★ 受碳中和目标驱动,海外各国充电桩建设规划逐渐明确,激励与补贴政策渐次落地


★ 全球公共充电桩预计在2030年建设达1500万座
据IEA测算,全球充电桩市场在中国、欧美、东南亚等国家或地区加快建设的背景下,乐观预计在2025年建设完成公共充电桩692万座(包括快充桩213万座与慢充桩480万座),预计在2030年建设完成公共充电桩1537万座(包括快充桩542万座与慢充桩995万座)。

★ 欧美公共充电桩市场预计在2030年规模超1000亿元
基于IEA对欧美充电桩建设数量的预测,我们假设欧美市场快充桩单价为12-15万元,慢充桩单价2500-3000元,乐观预计至2025年欧美公共充电桩市场为534亿元,复合增速为45.8%;预计至2030年充电桩市场规模为1011亿元,复合增速为27%。

★ 海外充电桩市场与国内偏好存在差异,企业出海面临文化差异与技术认证壁垒
海外充电桩市场与国内市场对充电桩的分类、认证标准、消费者偏好、收费方式、利润让渡等方面存在差异,国内企业出海面临着文化差异与产品认证门槛,对企业海外市场的了解度要求较高。因此,具备较强技术实力、早先在海外市场有业务布局、与海外厂商合作较为紧密、软硬件结合能力较强的企业有望在出海进程中脱颖而出。

★ 参与海外充电桩建设的部分国内企业
伴随国内以华为、英飞源为代表的充电模块厂商在高功率端技术不断突破,海外充电桩市场需求在政策激励后机会涌现,国内充电桩设备与运营商加速出海进程,通过与海外头部企业合作、利用海外市场渠道优势、海外收并购等形式布局海外市场。



充电桩产业链与上游投资机会
❶ 充电桩产业链

❷ 充电桩硬件成本构成
充电站建设中,主要成本来自充电桩硬件设备。具体拆分充电桩硬件设备,以常见功率120kW左右的直流充电桩为例,其设备构成包括充电模块、配电滤波设备、监控计费设备、电池维护设备等,充电模块占比最高达50%。而充电模块的主要成本构成来自功率器件(30%)、磁性元件(25%)、半导体IC(10%)、电容(10%)、PCB(10%),其他如机箱风扇等占15%。

❸ 充电桩上游元器件国内市场空间测算

❹ 充电桩上游受益标的看点



相关标的

——END——
信息来源:华安证券


