手机版
二维码
购物车
(
0
)
供应
求购
公司
团购
展会
资讯
招商
品牌
人才
知道
专题
图库
视频
下载
商圈
推广
热搜:
采购方式
甲带
滤芯
气动隔膜泵
减速机型号
减速机
履带
链式给煤机
带式称重给煤机
无级变速机
首页
供应
求购
公司
团购
展会
资讯
招商
品牌
人才
知道
专题
图库
视频
下载
商圈
首页
>
资讯
>
社会热点
消费金融行业研究报告 | 36氪研究
日期:2026-01-01 00:55:17 来源:网络整理 作者:本站编辑
评论:0
消费金融行业研究报告 | 36氪研究
金融科技正在颠覆消费金融价值链,智能风控将成为消费金融发展的关键。
文 |
Tempo
2018年我国消费金融市场规模约8.45万亿元,预计2020年将达12万亿元,行业前景广阔。
2018-2019年,消费金融项目数量渐增,热度不减,但长尾明显,资本向头部项目集中。
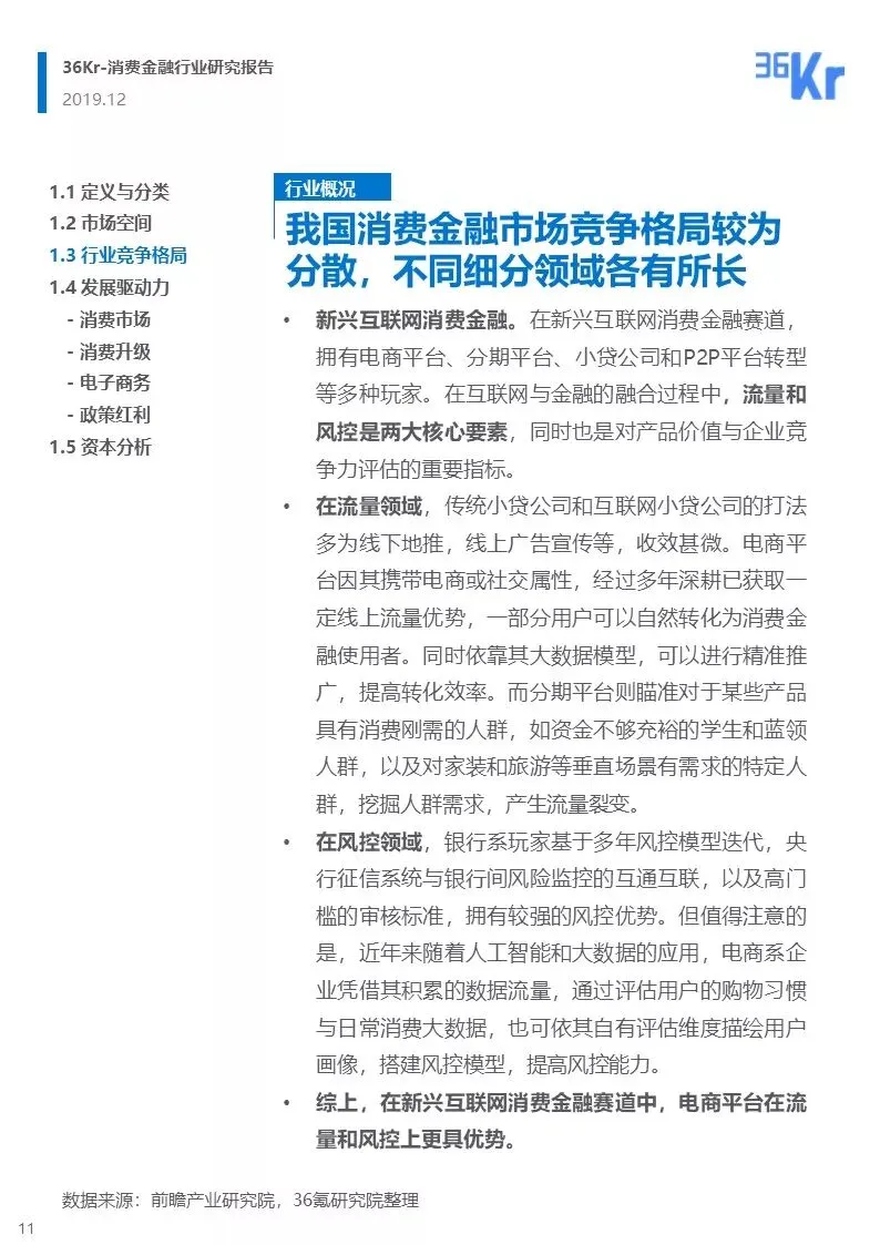
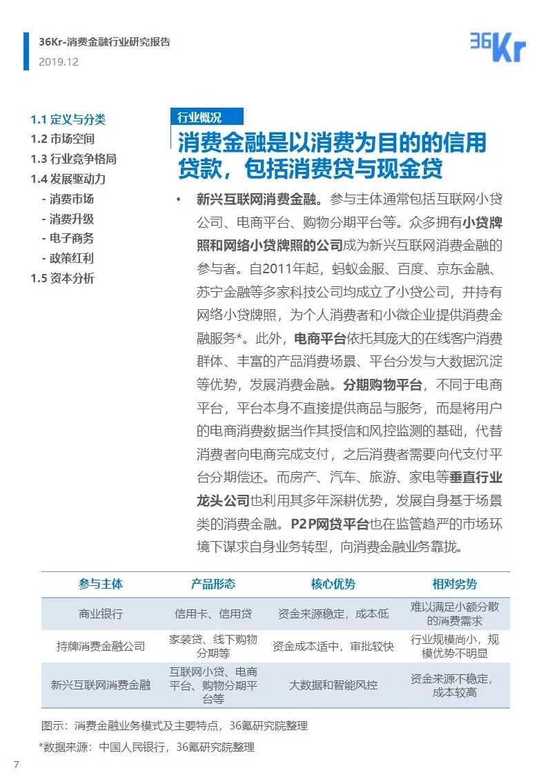
目前从整体来看,消费金融市场竞争格局较为分散,尚未形成垄断局面。
在传统银行、持牌消费金融、互联网消费金融领域均有领先的优势企业出现,各具特色,各有所长。
大数据分析、人工智能、物联网和区块链等金融科技的应用正在颠覆金融行业价值链。
目前较为成熟的是大数据分析和人工智能,用以解决消费金融领域存在于贷前、贷中和贷后流程中的诸多痛点问题。
随着国内金融行业监管收紧,消费金融领域历经多年规范与洗牌,利润空间收窄,对客户需求和风险点识别要求更加精准,智能风控将成为消费金融发展的关键。
本报告主要研究以下问题:
目前消费金融市场现状如何,有怎样的发展趋势?
哪些消费金融公司最具发展潜力?
消费金融产业链有哪些环节,哪些环节最具价值?
消费金融有哪些商业模式,各自优劣势是什么?
金融科技将为消费金融带来哪些颠覆性价值?
未来消费金融公司的核心竞争力是什么?
消费金融领域内哪些头部公司值得关注?
注:
本报告PDF版本可
点击
“
阅读原文”
下载,提取码:
1acn
关于36氪研究院
36氪研究院是36氪子品牌,专注于一级市场的行业研究,通过定性定量结合的方式研究新兴行业与企业,欢迎大家积极与我们交流讨论。
打赏
更多
>
同类资讯
• OPC时代:个人AI产业架构与发展趋
0
条
相关评论
推荐图文
推荐资讯
点击排行
0
1
井媛媛:E20研究院《村镇污水处理市场分析报告》发布
0
2
企业级智能体式AI实施指南白皮书:从战略框架到行业实操,降本70%+的核心论
0
3
固态硬盘品牌全解析:从消费级到航天级的存储革命
0
4
行业洞察 | 千亿美元赛道大洗牌!医疗包装行业7大趋势,亚太将成最大市场
0
5
2026年全球体育用品市场趋势:稳步增长,科技训练与个性化健身成为焦点 | 海外那些事儿
0
6
南银•趋势周报|金融市场资讯(2026.1.19-2026.1.25)
0
7
【德国】德国电磁离合器市场发展趋势向好 汽车为主要应用领域
0
8
【新品类】宠物家电行业洞察:科技赋能精致养宠
0
9
趋势跟踪系统:如何搭上市场的“趋势列车”,让利润自己奔跑?
网站首页
|
关于我们
|
联系方式
|
使用协议
|
版权隐私
|
网站地图
|
排名推广
|
广告服务
|
积分换礼
|
网站留言
|
RSS订阅
|
违规举报
|
皖ICP备20008326号-18
(c)2008-2022 免费发布网 All Rights Reserved