古茗品牌分析报告(4份)-茶饮行业
古茗是行业领先的大众现制茶饮品牌,致力于提供新鲜美味、价格亲民的茶饮产品。古茗品牌创立于浙江,成立至今,古茗进行过数次品牌形象升级,依靠强大的自建供应链和加盟招商体系,古茗于 2023 年底门店数量突破 9000 家,2023 年全年实现 GMV 192 亿元。
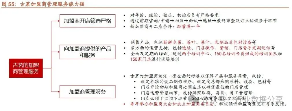
古茗采用地域加密开店策略,以浙江为中心向外拓张。古茗为加盟商提供了全方位的支持和服务。从选址、装修到员工培训、市场推广,古茗都有一套成熟的标准操作流程,确保每个加盟店都能顺利开业并取得成功。此外,古茗还定期举办加盟商培训活动,帮助加盟商提升经营管理能力,实现可持续发展。2023 年古茗加盟商单店经营利润达 37.6 万元,单店经营利润率达 20.2%,为加盟商带来可观的收入。在供应链管理上,古茗茶饮以实验室建设、供应链管理能力的加强等策略持续优化他们的供应链。从自建生产基地、加强供应链管理能力、建设专项的实验室,一步一步走向了完全独立状态,用循序渐进来形容古茗的状态尤为贴切。密集的门店网络大幅提高公司仓储物流效率和成本效益。不断筛选加盟商及完备的供应链服务,这样的商业模式不仅让古茗品牌在市场中保持领先地位,也为加盟商带来了丰厚的回报。实现品牌和加盟共赢的模式,许多加盟商在加盟古茗后,实现了事业的快速发展和财富的积累。

古茗以其独特的品牌魅力和出色的供应链管理,成功吸引了众多创业者的加盟。通过品牌加盟与供应链管理的完美结合,古茗引领了茶饮市场的新风尚,为加盟商和消费者带来了无与伦比的体验。