
前 言
变革中的市场,机遇与挑战并存。过去几年,中国寿险市场内外环境都发生了巨大变化。向内看,寿险发展面临诸多挑战,除了大众需求低迷、代理人队伍下滑和保费增长受限等困难之外,还需要解决现有业务模式瓶颈问题,寿险行业亟需明确未来发展方向。向外看,寿险行业同时也迎来各种新机遇。随着居民财富总量持续增长与财富保值增值需求不断提升、资管新规打破刚兑和理财产品净值化转型的持续推进,大财富管理赛道已经正式开启,为包括保险在内的各大金融机构带来新发展机遇。
面对上述挑战与机遇,我们认为传统寿险公司应攻守兼备,在守住和夯实主战场的同时,探索大财富管理新机遇。我们注意到,部分行业先行者正沿着“守”与“攻”两个方向,积极推进现有业务转型并探索新业务模式。例如在壮大优质代理人队伍的同时,布局银保和大财富管理等;通过垂直产业整合或战略合作,将保险与相关稀缺资源进行整合(如养老、医疗等资源),打造“保险+”组合式解决方案;以及通过组建基金管理公司等方式,切入大财富管理赛道。
基于麦肯锡对国内外寿险与大财富管理市场的深入研究与实战经验,我们通过4篇文章系统性探讨各类寿险主体在大财富管理风口下的不同战略方向。第一篇为概论,总览寿险行业的整体发展;其余三篇分别聚焦传统寿险公司、保险中介机构以及互联网保险这三类主体,深入讨论其各自发展趋势与破局思路。本文为该系列中的第二篇,重点聚焦传统寿险公司,深入探讨其如何更好做到攻守兼备,“退可守”保障类资产配置权,“进可攻”整体资产配置权,衷心希望本文能助力国内寿险公司战略性布局大财富管理赛道。
第一章:
解决结构性错配,供给侧改革势在必行
中国寿险市场结构性错配问题凸显。2021年,中国寿险市场保费规模达人民币3.1万亿元。虽然2015-2020年间整体市场规模每年保持着15%的高速增长,但2021年保费规模自2012年以来首次下降【1】。我们认为其根因在于过往“大进大出”粗放式增员的大众代理人发展模式造成供需结构性错配,并且其后果日益凸显。在需求端,我们看到,以高额保障、高端医疗养老和财富规划为代表的中高端客户需求持续提升,并在2022年“开门红”期间大单频出;而与之相对,在疫情反复和经济环境不确定情况下,大众客户保险消费需求下降明显。而在供给端能够匹配中高端客层、满足其需求的中高端代理人队伍明显不足;低产能大众代理人队伍与所属机构面临获客难与出单难等生存危机,出现产能过剩。
要解决结构性错配问题,供给侧改革势在必行。据粗略估算,中国寿险市场高端客群(其定义为家庭年收入16万以上)规模为2.3亿人,相当于8800万家庭。假设每个专业化代理人可以服务30个家庭,那么未来服务中高端需求的专业化代理人整体规模需要260万人左右,因此优化低端产能与打造高产能队伍势在必行(见图1)。优化低端产能包括:关停并转低产能机构、优化整体布局,优化或升级低产能队伍,相应精简优化内勤队伍,最后通过敏捷转型提升组织整体工作效能。打造高产能队伍则包括:通过数字化赋能使大众代理人覆盖更广泛的大众客群,以及增加服务中高端客群的专业代理人和财富顾问数量等。

第二章:
扬长避短,布局大财富管理赛道
在第一篇报告中,我们提到大财富管理赛道已经正式开启,财富管理为包括寿险公司在内的各大金融机构带来新增长动能,而客户入口掌控权以及能够影响客户个人金融资产流向的资产配置权,是在大财富管理赛道胜出的核心竞争力。基于上述判断,我们认为,寿险公司虽然在客户整体资产配置权上仍处于弱势地位,但在满足客户保障类需求方面具有得天独厚的优势。因此,扬长避短,牢牢占据客户保障类需求的资产配置主导权,成为寿险布局大财富管理赛道的基础。
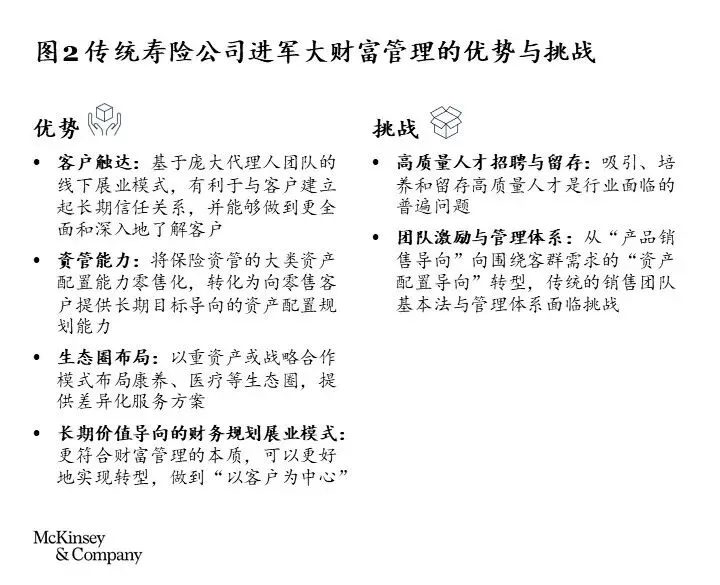
具体而言,寿险公司在保障类需求主战场的优势主要包括:客户触达、资管能力、生态圈布局和长期价值导向。在客户触达方面,寿险公司拥有庞大代理人团队,其面对面线下展业模式有利于与客户建立起长期信任关系,并能够做到更全面、深入了解客户。在资管能力方面,随着资管新规实施,保险资管的大类资产配置能力零售化,保险资管将有机会为零售客户提供基于长期目标导向的资产配置服务。
在生态圈布局方面,寿险公司可以依托资产负债表或以合作模式布局健康、养老等生态圈,为客户提供差异化服务。在价值导向方面,保险所倡导的以长期价值为导向的财务及人生规划理念,更符合财富管理本质,更容易被客户理解并满足其需求。
与此同时,我们应该看到,寿险公司在人才留存和团队管理等方面尚有短板,需要进一步补齐。在人才方面,高潜质人才招聘、培养和留存一直是行业面临的普遍问题。在团队管理方面,寿险传统代理人基本法、荣誉体系、管理体系大多以“寿险产品销售”为导向,缺少围绕客户需求的“资产配置导向”(见图2)。

考虑到短期内,大财富管理带来的新机遇难以完全对冲结构性错配造成的挑战,我们预计寿险市场未来5 年增速将持续放缓,保持每年约8%的增速;到2025年,预计保费规模将超过5万亿元。但长期来看,三大动能将持续推动中国寿险市场稳定增长:一是个人累积财富将会持续增长,大众富裕及以上家庭占比预计将从2020年的5%增长到17%【2】,客户保障和财富管理需求将持续增长;二是年轻人保险意识增强,相比于60、70年代人群,80后及90后对保险认可度更高,调查显示81%的80后和78%的90后认为保险很重要【3】;三是老龄化推动养老和健康等细分需求崛起(见图3)。

第三章:
攻守兼备,立足保障类主战场,拓展服务与产品
基于上述机遇与挑战以及我们对寿险公司自身优劣势的深入分析,我们认为在大财富管理风口下,寿险公司应在巩固与扩大保障类需求主战场优势的前提下,积极探索大财富管理赛道机遇,寻求在客户入口上获得掌控权,并在能够影响个人金融资产流向的资产配置权上取得进一步突破。具体而言,寿险公司可采取“一守二攻”三大战略。战略一重点聚焦保障类需求,我们提供了三条路径供不同机构参考(见图4)。

一
守:聚焦保障类需求,深化供给侧改革
“防守”战略即聚焦保障类需求,深化供给侧改革,以更好满足持续增长的中高端客户保障类需求。寿险公司可根据对客户入口的掌控度(即占据、共享或放弃),来选择相应战略路径,如升级代理人队伍、强化银保渠道,或者退而转型成为产品工厂。
(一)防守战略路径一:占据客户入口,推进代理人渠道专业化转型
在大财富管理时代,相较于掌握客户资产配置权,客户获取与经营能力更为重要。对寿险公司而言,提升客户获取、经营能力的关键在于加速推动代理人渠道专业化转型,通过更专业的代理人队伍满足日益提升的中高端客户需求。这既是当下市场的需求,也是从成熟市场代理人渠道发展历程中获得的启示。
回顾美国、日本及其它亚洲成熟市场寿险代理人渠道发展历程,我们可发现,它们都经历了从“人海战术”为主的粗放式扩张,到低端产能出清以及向代理人专业化转型的过程。代理人渠道专业化转型,不仅使消费者获益,也能提升寿险公司产能与业绩。以美国市场为例,某北美领先人寿保险公司自2008年起改革代理人渠道,包括在全国吸纳6000多名人才,得益于改革举措,该公司在短短10年取得超过市场平均水平4倍的发展速度【4】。
对标海外成熟市场后发现,美国、日本代理人产能分别是我国的14倍和4倍,因此国内代理人人均产能还有较大提升空间(见图5)。我们认为,未来高产能代理人队伍主要包括:专业化代理人和综合财富顾问两大类型。基于对不同寿险公司代理人渠道转型的研究与实战经验,我们将探讨推进专业化代理人和综合财富顾问转型的具体路径。

1
专业化代理人转型
基于行业实践经验,我们建议寿险公司可从客户、产品与服务、优增体系、优育体系、利益分配模式、内勤能力提升六大维度,设计和推进代理人队伍专业化转型路径(见图6)。

客户维度包括明确客户定位,优化客户获取方式与经营方式。产品与服务维度包括基于目标客层与代表子客群画像,在满足其基本保障类需求的基础上,探索“保险+”业务模式。优增体系需要明确能够匹配目标客层的代理人画像,以及代理人招募的价值主张,进而开发标准化的增员流程、工具和针对优增主体的培训课程。优育体系强调与优增体系相衔接,沿着“新人、绩优、主管、综合财富顾问”等人才发展不同阶段,设置覆盖其成长全旅程的培训与评价体系,确保代理人能够顺利渡过新人期,进而成长为绩优、百万圆桌(MDRT)等。基于利益分配模式设计未来团队的组织架构与分配模式,并通过基本规章制度明确利益分配,以取得在新人招募、队伍培育与考核管理等方面的平衡。内勤能力提升需要总分有效联动,通过构建一支具备高效执行力的内勤队伍,支撑外勤队伍转型。
2
打造综合财富顾问队伍
“综合财富顾问”是专门为中高端客群提供整体资产配置解决方案的精英团队,具体服务内容包括流动性管理、保险保障、财富保值增值传承等,甚至覆盖客户家族企业投融资和风险管理等各个方面。
寿险企业可以通过升级现有代理人队伍、新建代理人队伍,或者打造独立大财富管理平台等方式打造综合财富顾问队伍。当然,上述不同模式各有利弊,寿险公司需根据自身情况选择,甚至有机结合、同步探索不同模式(见图7)。

在选择具体模式后,寿险公司往往还需围绕人才吸引、渠道赋能、团队育留三方面,选择适合自身团队发展模式的最优解决方案。
(二)防守战略路径二:共享客户入口,与银行“1+1”深度绑定
各大银行掌握大量用户入口,在渠道端拥有天然优势,因此寿险公司应积极与银行展开各种深度合作,以银行为主导,共同开发全客层保障类资产配置需求。
近年来,随着监管环境不断变化,银保渠道战略重要性进一步提升。2021年11月,银保监会拟定征求意见稿,允许保险公司与商业银行开展具有排他性的深度合作,包括合作开发新产品、共享数据洞见、团队协作一体化、整合用户旅程等。因此,金融集团下属保险子公司、有银行股东资质的寿险公司、控股银行的寿险公司以及拥有战略合作银行的寿险公司,可依托合作银行网点渠道,在银保渠道上突破。
我们建议寿险公司积极采取“八大战略举措”,即从协同客户经营、规模化精准营销、产品定制及共创、极致客户旅程、全渠道赋能、重塑核保流程、整合售后服务流程、一体化治理体系八大方面,多措并举,全面推动银保业务高质量转型(见图8,更多内容请参考麦肯锡2021年发布的保险行业白皮书《破解迷思,探索高质量银保发展新模式》)。

此外,在新监管政策下,寿险公司与银行携手开展客户深度经营,将是银保打开新局面的关键,这意味着我们不仅要做好银保客户一次开发,还要重视后续二次开发。
寿险公司可考虑组建一支全新队伍进行银保客户二次开发,其成功关键在于与银行建立相互信任的紧密合作关系。具体而言,我们可以从客户选择(即深度服务哪些客户?)、场景选择(在哪些场景下首次触达客户?)、产品选择(选择什么样的钩子产品及后续价值型产品?)、队伍选择(如何利用现有队伍或搭建新队伍?)、利益分配(如何平衡银行与保险公司之间的利益分配?)、系统和制度(系统和制度如何支持与落实特定利益分配模式)等多维度,有针对性地设计和落地银保客户二次开发经营模式。
(三)防守战略路径三:放弃客户入口,释放销售渠道产能,向产品工厂转型
中小型寿险公司在打造自身代理人渠道、开拓银保渠道两方面均不具备明显优势的,可以选择解散线下销售团队,放弃客户入口,主动聚焦产品创新,并配合第三方销售渠道定制产品以满足客户财富管理需求。目前,国内市场已出现此类中小寿险公司,通过聚焦产品迭代升级和创新,强化自身产品端价值,同时依托互联网在轻资产渠道销售,在寿险甚至财富管理赛道中另辟蹊径。
相较于同业,产品工厂类寿险公司更强调产品端价值主张,更以客需为导向、迭代更敏捷、产品创新能力更突出。产品工厂类寿险公司大多以客户需求为导向设计产品,避免额外增加非客户所需的产品内容,因此产品设计整体更简单、性价比较高。为了避免产品同质化竞争,产品工厂还需以更敏捷的运营模式迭代产品,以最快速度响应市场和客户需求变化,更主动拥抱科技和创新,依托线上渠道数据反馈,更好地对客户分层分群以及推动产品定制化和创新等。
综上所述,防守战略可有效巩固与扩大寿险公司在保障类需求主战场上的优势,提升其在客户保障类资产配置需求上的话语权,从而为其转守为攻、布局大财富管理赛道打下坚实基础。
二
攻(纵向):保险产业链纵向延伸,打造“保险+康/养” 模式
在“保险+康/养”的进攻战略下,资产实力雄厚的寿险公司在风险可控情况下,可打通医疗、健康管理、养老等行业壁垒,打造服务生态圈,以此加强用户互动并提升黏性,进而提升寿险公司自身价值主张。
我们看到在成熟市场中,大部分寿险公司都在积极探索垂直生态圈整合,这些公司将保险与相关稀缺资源整合(例如养老、医疗等),打造组合化解决方案。例如欧洲某领先寿险公司由数字投资部门牵头,通过自建、合作及投资方式,打造健康管理和养老领域的垂直生态圈,致力于构建客户至上、引领创新的垂直解决方案。另一家欧洲知名寿险公司则积极投资健康领域垂直生态圈的初创公司,并与国际领先互联网企业合作,打造一站式医疗服务平台,覆盖从疾病预防到医疗服务的端到端旅程。
寿险公司在打造“保险+康/养”生态圈时,需要自上而下进行战略规划,充分调动平台组织和技术赋能,最终激发各生态业务主动创造价值。我们根据国内外成功生态玩家的经验,总结出打造垂直生态圈的八大步骤(见图9)。

三
攻(横向):横向打通综合金融产业链,打造“保险+财富管理”
在“保险+财富管理”进攻战略下,寿险公司可以横向扩充产品供给。一般而言,寿险产品主要以满足客户保障和财富传承类需求为主,尚不能满足客户在财富增值、风险管理等方面的综合财富管理类需求。如果寿险公司想要切入大财富管理市场,需要从产品端破局,通过升级保险资管或横向布局其它财富管理赛道,打造更加丰富的产品供给能力。
面向个人投资者,升级保险资管
2020年3月,银保监会发布《保险资产管理产品管理暂行办法》,允许保险资管机构向合格个人投资者销售产品,意味着保险资管有机会参与个人财富管理市场角逐。预计到2025年,我国个人财富管理市场约50%的收入将来自中高净值人群【5】,而他们在资产配置上避险偏好更明显,对保证资产安全和财富传承有着强烈诉求。保险资管机构基于长期导向的投资理念和大类资产配置能力,可以更好满足高净值人群的综合财富管理需求,而寿险公司则可通过保险资管机构聚焦中高端客户,在财富管理赛道上赢得一席之地。
此外,自证监会于2013年发布《资产管理机构开展公募证券投资基金管理业务暂行规定》,允许保险资管等机构开展公募基金业务以来,保险系公募基金管理人逐渐扩容。但在近年公募基金爆发式发展中,保险系公募发展缓慢,管理规模占比不足市场的5%【6】,并鉴于其长期稳健的投资风格,基金业绩在连续的权益投资大年中显得不够抢眼。2021年开年以来,权益市场持续波动,在疫情和市场风云变幻下,保险公司所擅长的长期导向大类资产配置能力和稳健固收投资能力,显得尤为重要,保险系公募基金发展前景可期。资管和渠道能力较强的寿险公司,可以保险资管零售化为切入口,为客户提供更长期的保险资管产品,拓宽自身产品货架。
布局其它财富管理赛道
目前,我们也看到一些具备资金基础和渠道优势的寿险公司,主动与其他赛道资管公司合作,横向打通财富管理产品供给能力。例如,国内某领先寿险公司与外资资管公司谋划设立合资资管公司,以及国内某头部寿险公司入股某公募基金等。通过横向打通和布局不同赛道,寿险公司可丰富和拓展资产管理业务服务面和业务领域。
对于拥有多牌照的综合金融平台(如大型金控或保险集团)而言,全面布局财富管理赛道以掌控客户整体资产配置主动权是可行路径。但多牌照管理也增加了机构战略复杂性。因此,顶层战略的核心在于重新定位各金融牌照的重要性和业务发展优先级,围绕核心业务模式制定金融业务发展策略。例如,机构可明确以保险为核心,银行、基金、证券、信托、期货牌照为补充,围绕个人客户全生命周期开展交叉销售。
结 语
固立身之本,强成事之基。在国内大财富管理市场爆发式增长和保险行业整体承压的大背景下,寿险公司如何化危为机、守正出奇将是未来几年中国财富管理市场中值得关注的领域。
我们认为,对绝大部分寿险公司而言,当务之急还是切实推进以供给侧改革为核心的防守战略。对于依赖代理人团队的大型寿险公司,应积极推进代理人专业化升级,并考虑打造综合财富顾问团队。对于有银行资源的寿险公司,可以借助银保政策相对宽松的东风,与银行渠道实现真正的“深度绑定”,积极高效地赋能银行客户经理,在银行端争取保费增量。对于中小型寿险公司,可以考虑强化自身产品端价值,采用敏捷、轻量运营方式加速产品迭代和创新,与侧重渠道的大型寿险公司错位竞争。在守住自身保障类主战场的同时,一些有资源禀赋的寿险公司还可在监管范围内谨慎探索产业链的纵向延伸,打造“保险+康/养”服务模式;或者横向打通综合金融产业链,在保险产品上叠加其它金融产品。
在寿险供给侧改革进入深水区之际,寿险公司应择利行权,明确未来发展方向,主动拥抱变化,力争在行业转型过程中开创出一片新天地。
注释:
【1】 银保监会公开披露数据
【2】 麦肯锡全球研究院,大众富裕及以上家庭可支配收入按2020年标准为高于23.7万元
【3】 复旦大学和平安人寿《城市新中产保险消费生态报告》,2020
【4】 公司年报
【5】 麦肯锡财富管理数据库
【6】 中国证券投资基金业协会


点击“阅读原文”
获取本文PDF版。
本文系麦肯锡《大财富管理风口下,探索寿险行业制胜战略》系列报告第二篇。本系列报告共四篇,将系统性探讨各类寿险主体在大财富管理风口下的战略发展方向。系列报告将在近期陆续发布,敬请期待!

总编:
倪以理是麦肯锡全球资深董事合伙人兼麦肯锡中国区总裁,常驻香港分公司;
曲向军是麦肯锡全球资深董事合伙人兼麦肯锡中国区金融咨询业务负责人,常驻香港分公司;
Brad Mendelson是麦肯锡全球资深董事合伙人兼麦肯锡亚洲保险咨询业务负责人,常驻香港分公司。
作者:
吴晓薇是麦肯锡全球董事合伙人兼麦肯锡中国区保险咨询业务负责人,常驻北京分公司;
毕强是麦肯锡资深行业专家,常驻北京分公司;
晏超是麦肯锡资深项目经理,常驻上海分公司;
曾文静是麦肯锡资深项目经理,常驻上海分公司;
邵奇是麦肯锡资深项目经理,常驻上海分公司;
李孟哲是麦肯锡项目经理,常驻上海分公司;
刘丝雨是麦肯锡咨询顾问,常驻北京分公司;
周文雯是麦肯锡咨询顾问,常驻上海分公司。
特别感谢:胡子亮、韩晓晗、刘明华、白田田、陈融融、聂新萍、李坤原、王逸敏
中文编辑:鲁志娟


麦肯锡公司版权所有©2022年。未经许可,不得做任何形式的转载和出版。转载请在消息栏回复“转载”查阅须知。


