
2022年是AIGC爆发的一年,不论是AI绘画的风靡,还是ChatGPT爆火,都让这个领域获得了广泛的关注,学术界和产业界都认可AIGC将推动人工智能迎来下一个时代。
那么进入2023,AIGC又将如何发展?有哪些应用趋势值得关注?
腾讯发布的《AIGC发展趋势报告2023》从技术发展和产业生态、应用趋势、治理挑战等维度,对AIGC的发展趋势进行了深入分析。
#01#
报告摘要
从字面意思上看,AIGC是相对于过去的PCG、UCG而提出的。因此,AIGC的狭义概念是利用AI自动生成内容的生产方式。
广义的AIGC可以看作是像人类一样具备生成创造能力的AI技术,即生成式AI,它可以基于训练数据和生成算法模型,自主生成创造新的文本、图像、音乐、视频、3D 交互内容等各种形式的内容和数据,以及包括开启科学新发现创造新的价值和意义等。
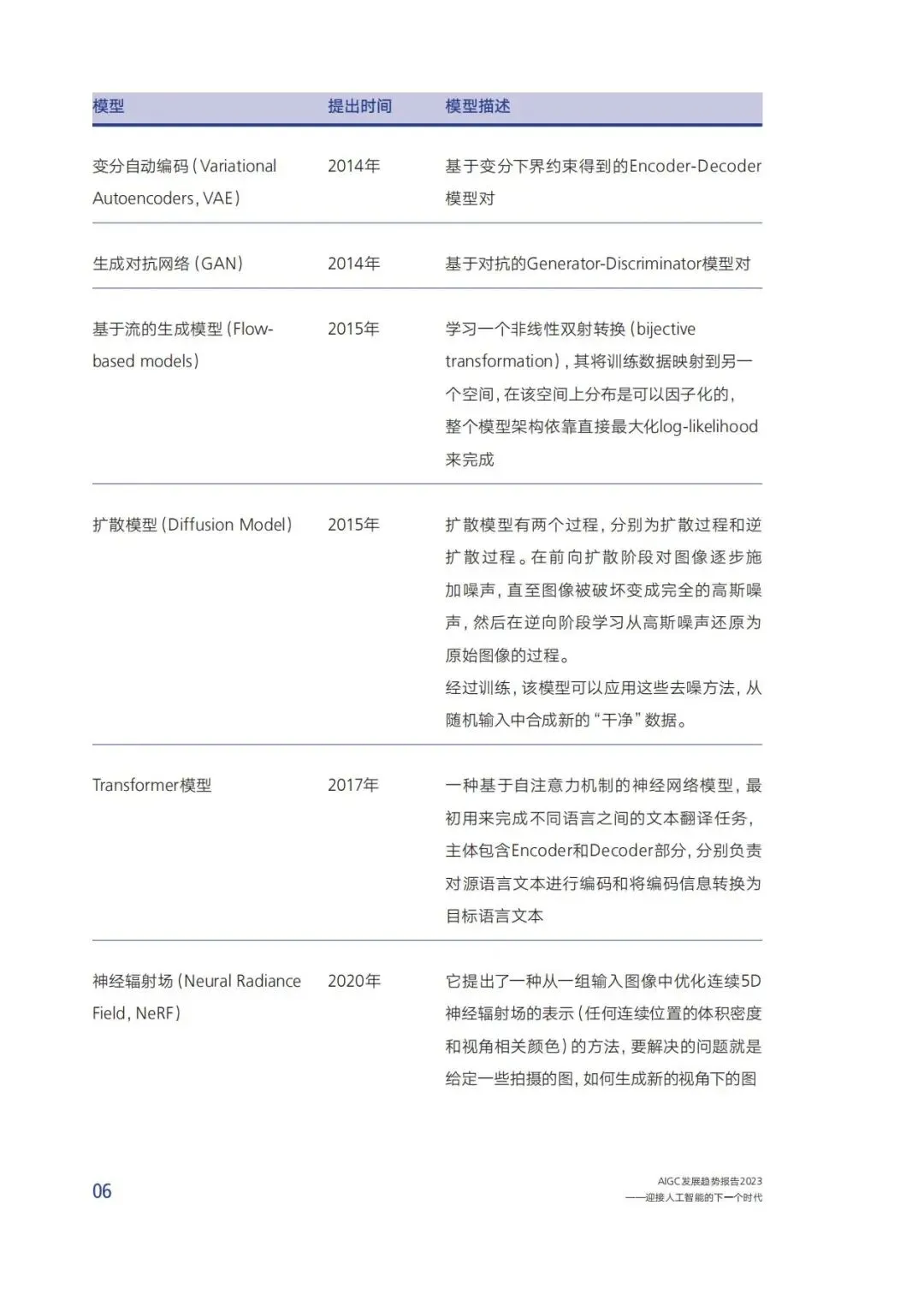
AIGC技术和产业生态迎来发展快车道
技术方面,生成算法、预训练模型、多模态技术等AI技术累计融合,催生了AIGC大爆发。产业方面,AIGC上中下三层架构的产业雏形已经现,正走向模型即服务(MaaS)的未来。

消费端:AIGC牵引数字内容领域全新变革
AIGC有望塑造数字内容生产与交互新范式,成为互联网的内容生产基础设施。随着应用生态和内容消费市场逐渐繁荣,AIGC将日益成为未来3D互联网的基础支撑,作为生产力工具来推动元宇宙发展。
产业端:合成数据牵引人工智能的未来
随着AIGC技术持续创新发展,基于AIGC算法模型创建、生成合成数据(synthetic data)迎
来重大进展,有望解决 AI 发展应用过程中的数据限制,进一步推动AI技术更广泛的应用。
社会端:AIGC助力可持续社会价值
报告认为,AIGC的社会价值体现为革新数字内容与艺术创造领域,并将辐射到其他领域和行业,孕育新的技术形态与价值模式,甚至会成为通往AGI的可能性路径。
发展与挑战并生
伴随AIGC这一最新浪潮,以及对产业、社会带来的可以预见的未来变革,过去信息技术的共性问题又有新的呈现,同时也有新的问题产生,诸如知识产权保护、安全、技术伦理、环境影响等。
展望:拥抱人工智能的下一个时代,打造可信AIGC生态
各界需要秉持科技向善理念,负责任地、安全可控地发展应用AIGC,打造安全可信的AIGC技术和应用,以科技向善引领AIGC技术创新发展和应用,实现高质量、健康可持续的发展。
#02#
报告节选
以下是报告原文节选,点击报告封面可以查看报告全文~















参考报告
了解行业趋势
就上发现报告
www.fxbaogao.com


