2025品牌合作微短剧市场洞察:全域营销新引擎,品效合一成核心!报告显示,微短剧市场规模超电影票房,品牌合作模式从试水走向成熟,韩束、伊利等案例验证其“精准捞新+泛众破圈”价值,政策扶持与多场景适配加速行业爆发。
核心要点(文末附完整报告下载方式)
01 市场概览:规模破局,用户精准
规模领先:2024年微短剧市场规模达504.4亿元,首超内地电影票房(425亿元),预计2027年将突破1000亿元。 类型多元:涵盖长视频微短剧、短视频微短剧、小程序微短剧、独立APP微短剧四大类,制作成本30万-1000万+不等,适配不同品牌预算。 用户画像:男女比例均衡(女54.4%、男45.6%),以二三线城市、31-50岁人群为主,36.19%用户每日观看,食品饮料、美妆护肤、网服平台消费力突出。 政策扶持:广电总局实施“微短剧+”行动计划,推出“微短剧里看品牌”等专项计划,2025年拟打造300部重点作品,赋能品牌传播。
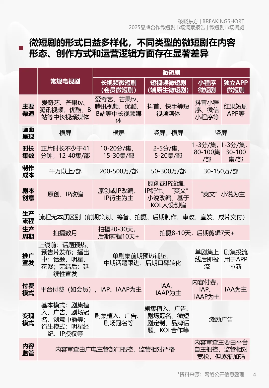
发展历程:2020年点状试水,2023年爆发增长,2024年进入成熟阶段,形成定制剧、单集植入、片单优化三大核心模式,短直联动+货架承接链路跑通。 核心优势:准备周期短(14-45天)、心智占领期长(21-30天)、时效收益率高(70%-100%),兼具品牌曝光与转化能力,适配品宣、节点造势、圈层渗透等多元需求。 行业分布:美妆(172部)、电商(80部)、个护清洁(79部)为投放前三行业,独家合作剧占比普遍超50%,母婴、汽车、大健康等行业加速入局。 题材适配:美妆服饰适配爱情/青春题材,食品饮料适配家庭/喜剧题材,家电/汽车适配都市/悬疑题材,投放节点聚焦电商大促与节假日。
03 标杆案例:三大品牌的成功实践韩束:聚焦90后职场女性,与姜十七等达人共创22部短剧,累计播放量70亿+,A3种草人群大幅增长,618、双11等节点生意增量显著,“短剧+自播+达播”全链路闭环。 伊利:2025春节档《过年好搭子》以生活喜剧风格破圈,全网传播声量2.7万+,互动量1.5亿+,正向评价率超85%,通过“线上社交裂变+线下快闪”联动京东、华润万家实现品效合一。 九牧:定制《我在古代靠马桶名扬四海》,首周播放量破亿,单集ROI达1:5-1:7,5A人群资产增长1799%,将智能马桶功能融入剧情,“强冲突+功能可视化”实现精准种草与搜索转化。
韩束:聚焦90后职场女性,与姜十七等达人共创22部短剧,累计播放量70亿+,A3种草人群大幅增长,618、双11等节点生意增量显著,“短剧+自播+达播”全链路闭环。 伊利:2025春节档《过年好搭子》以生活喜剧风格破圈,全网传播声量2.7万+,互动量1.5亿+,正向评价率超85%,通过“线上社交裂变+线下快闪”联动京东、华润万家实现品效合一。 九牧:定制《我在古代靠马桶名扬四海》,首周播放量破亿,单集ROI达1:5-1:7,5A人群资产增长1799%,将智能马桶功能融入剧情,“强冲突+功能可视化”实现精准种草与搜索转化。
内容精品化:一线制作公司与明星入局,剧本质量、制作水准提升,从“流量导向”转向“内容+流量”双驱动。 链路一体化:从内容种草到电商承接、私域沉淀的全链路运营成为主流,短剧与自播、达播、货架电商的联动更紧密。 场景细分化:针对不同行业、品牌调性、目标人群的定制化方案增多,题材与产品功能、营销节点的适配度进一步提升。







报告免
费领取
关注公众号,在公众号聊天界面回复
【获取资料】(建议直接复制标蓝字),获取报告全文PDF


