获取更多行业报告?、白皮书?、投资报告?、市场洞察?、趋势报告?、蓝皮书?,请添加小编微信号LceyDreamy
新一轮科技革命和产业变革之下,新业态、新模式催生出新就业形态,人们的职业生涯愈发多元、流动,伴随而来的,是更加多样化、多层次的保障需求。
当下,中国社会保障体系正处于关键升级期。在基本实现全民医保,并形成了职工、城乡居民、灵活就业三大社保体系的基本保障网后,人们的保障需求从“有没有”转向“好不好”,对美好生活的定义不再局限于物质的富足,而是转向对品质生活“安全感”的追求。
都市职业人群作为社会发展的中坚力量,正处于追求高质量发展与应对生活风险的双重压力之中。
他们点亮了新业态的活力,扛起了家庭的重担,也在健康管理、养老规划与意外防护的现实需求面前,面临着一定的风险焦虑与保障缺口。
正是基于对这一社会现状的深度观察与思考,南方周末联合益普索,共同开展了对都市职业人群保障需求的专项调查研究,深入剖析覆盖不同层级城市 1500 名都市职业人群的风险认知、保障现状与缺口、保障预期后,形成了这份《2025 年都市职业人群保障需求洞察报告》。
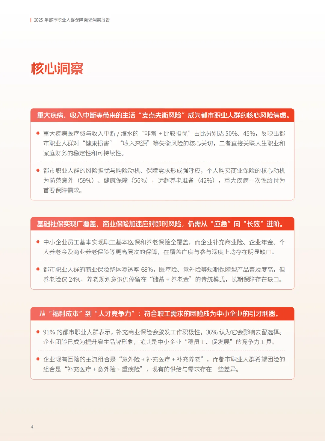
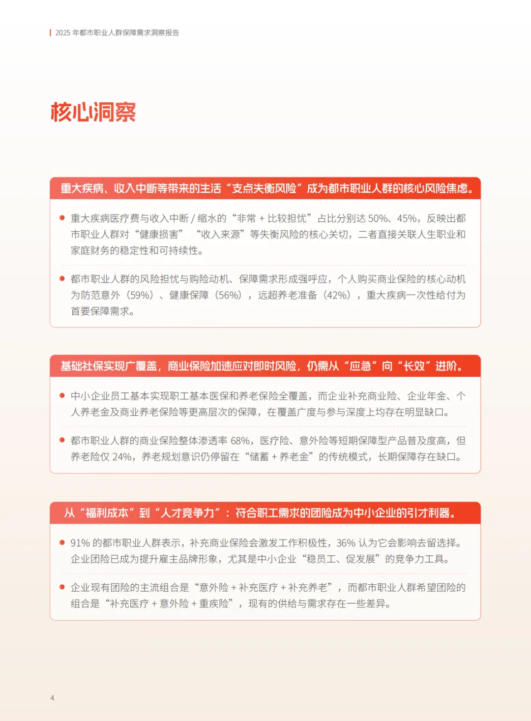
报告揭示出,在后基本保障时代,疾病、意外、养老,三大风险几乎贯穿了都市人从入职、成家到退休的全生命周期,都市职业人群需要并正借助“社保 + 商保”构建起全生命周期保障体系。身处城市工作的快节奏和不确定性之下,重大疾病、收入中断等带来的生活“支点失衡”成为中国都市职业人群的核心风险焦虑。这种焦虑背后,交织着社会就业形态的变迁与保障认知实践的偏差:社保覆盖面不断扩大,但难以完全保障中小企业员工与灵活就业人员的现实风险;补充商业保险供给持续增长,却仍未成为都市职场人群的“刚需配置”,企业团险供需存在不平衡,补充医疗和重疾险仍存在显著缺口。
国家已连续发布《个人养老金实施办法》《关于大力发展商业保险年金有关事项的通知》等文件,推动“社会 + 市场”的保障体系建设。调研统计,都市职业人群的商业保险整体渗透率为 68%,超六成愿意配置商业养老保险,商业保险正成为连接个体需求、企业福利与社会保障的韧性节点。
当企业福利能真正对接员工的迫切期盼,当保险服务能成为守护全周期风险管理的可靠力量,让更多都市职业人群在变动时代中,获得可预期的安心与可持续的信心,我们所追求的美好生活,便有了更具韧性的安全感。
点击“阅读原文”可下载完整版PPT!!
报告全文如下












点击“阅读原文”可下载完整版PPT!!

3700个区块链项目白皮书
百位行业大咖!千人交流群!
扫描下方二维码,添加群主WeChat!





