3HFIT联合蜗练品牌,打造了运动健身行业「线上短视频&直播」内容创作和运营课程。
这门课程内容非常丰富,涵盖了用户增长、内容创作、短视频原创、拍摄手法和工具、用户运营和线上变现模式等方面,帮你练就深厚内功,迎战这瞬息万变的时代。
什么是运动健身行业「线上短视频&直播」内容创作和运营课程?

尽管市场上已有很多关于短视频/自媒体的讲解,但没有一个课程全面、深入且系统的描述了线上运动健身短视频自媒体领域正在进行的创新过程以及所使用的方法论;也没有任何一个课程谈到了该如何将这些内容创新技巧应用于目前各大热门的短视频平台。
运动健身行业「线上短视频&直播」内容创作和运营课程的目标是帮助你理解,当你把线下专业知识、丰富经验和教学服务引入线上领域时,所有这一切对你将意味着什么——这样你就能在线下和线上的创新线交叉并行中让已有知识多元化渠道产出,增加更多抗风险能力。

除此之外,更重要的是帮你建立对线上内容创作和制作、粉丝运营和管理、电商直播和带货的方法论。
有了它,不管是发展线上个人运动健身品牌,还是扩大机构品牌,都将大大增加实际操作的可能性。
课程目录

入门阶段——内容生产思路和结构
1. 线上和线下运动领域的区别
2. 线上运动健身内容怎么创作?
3. 如何结构化拆解内容创作?
4. 如何快速撰写内容脚本?
5. 如何通过线上内容建立人设?
初阶阶段——内容制作方式和运营
1. 内容拍摄必备手法和工具推荐
2. 视频剪辑必备技巧和工具推荐
3. 如何为线上内容起标题和设封面?
4. 如何让线上内容获得更多曝光?
5. 线上各平台规则介绍
进阶阶段——粉丝服务的多元化内容
1. 如何加强粉丝对内容的消费粘性?
2. 如何掌握直播技巧和注意事项?
3. 如何构建付费专栏内容?
4. 如何为粉丝定制分层内容?
高阶阶段——线上变现模式、路径和方法
1. 线上变现模式有哪些?
2. 不同模式的变现路径如何建立?
3. 不同路径的变现方法如何操作?
4. 如何形成内容/粉丝/服务/商品的变现闭环?
课程体验福利
您可以扫描下方二维码或点击文末阅读原文
参与两节免费公开课:
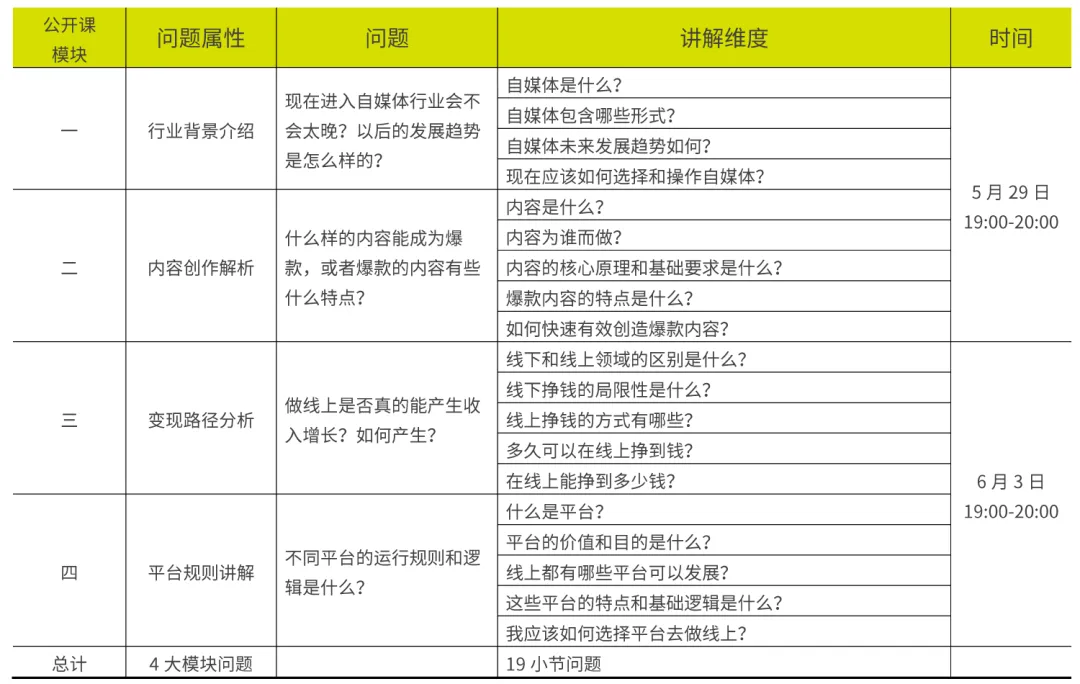
1.行业背景介绍及内容创作解析
2.变现路径分析及平台规则讲解
具体课程内容


扫描上方二维码或点击文末阅读原文
公开课上课日期及时间:
行业背景介绍及内容创作解析
5月29日(周五) 晚19:00—20:00
变现路径分析及平台规则讲解
6月3日(周三)晚19:00—20:00
同时欢迎您扫码加入我们的短视频制作与运营福利活动群,在群内除了可以与老师进行互动交流外,还有振奋人心的惊喜福利等你哦~

课程导师

伊琳
伊琳,近5年移动互联网行业运动健康领域相关运营经验,10年瑜伽习练6年瑜伽教学相关经验。先后曾在有品picooc、keep、字节跳动-西瓜视频等公司负责运营工作。
• 蜗练研究所创始人&首席培训讲师
• 前西瓜视频健身品类负责人
• 西瓜大学万元月薪健身品类讲师
• Keep-class讲师
• 前keep瑜伽项目负责人
• 前有品燃脂营饮食运动计划负责人
• 全美瑜伽联盟 RYT500 小时认证
课程针对人群

■ 线下教练
■ 运动爱好者
■ 体校学生
■ 运动健身创作者
■ 健身房管理者
■ 健身领域 MCN 机构
你能获得什么

等你完成运动健身行业「线上短视频&直播」内容创作和运营课程后,不同的目标需求将收获不同的成果。
■作为教练或个人:你能将那些线下专业且丰富的知识转化为线上创新且实用的内容,收获更多粉丝关注和喜爱,成为线上运动健身领域的网红KOL,最终实现收入指数型大幅增长。
■ 作为线下健身房:你能打通线上业务模式,0成本自建账号矩阵,0成本推广扩大品牌收益,公域导私域转化价值,还可以拓展线上健身领域的营收边界。
■ 作为MCN机构:你能将旗下达人大规模招募但却不需要花费更多人力运营成本,不需要亲力亲为创作+制作,也能同样运营出优质内容和达人,将实力放在多方资源运营上才是最佳创收方式。
平台资源对接
参加本次课程并完成最终考核的学员,在获取证书的同时,优质学员还可获得各大平台资源优先对接权,让你快速获得绿色通道,站在更高的起始点上,一路向前。
可对接平台有:








看看学过的人怎么说

课程费用


咨询与报名
咨询与报名



新学员扫一扫添加客服咨询
老学员可联系之前为您服务的客服人员
运动健身机构线上业务构建和管理
我们也专门针对运动健身机构推出了「线上业务构建和管理」课程,帮助大家掌握构建线上业务和运营管理达人的模式。
课程内容
■ 如何对达人教练进行分层?
■ 线上业务如何与达人教练签约?
■ 怎样设置达人教练的晋/淘机制?
■ 如何将品牌与达人特色相结合?
■ 达人教练线上业务量如何制定?
■ 众多平台如何进行选择?
■ 达人账号如何批量注册?
■ 如何建立账号内容更新排期?
■ 账号哪些数据有价值且如何进行分析?
■ 如何申请 MCN 机构号实现统一管理
■ 如何实现多平台多账号收益?
■ 如何为线下店面进行引流?
■ 不同账号粉丝该如何运营?
■ 如何建立线上付费会员体系?
■ 线上业务多方关系链如何打通?
课程价格

***机构内部教练购买运动健身行业「线上短视频&直播」内容创作和运营课程人数超过10人,即可获赠《运动健身机构线上业务构建和管理》课程和服务。
课程安排




