
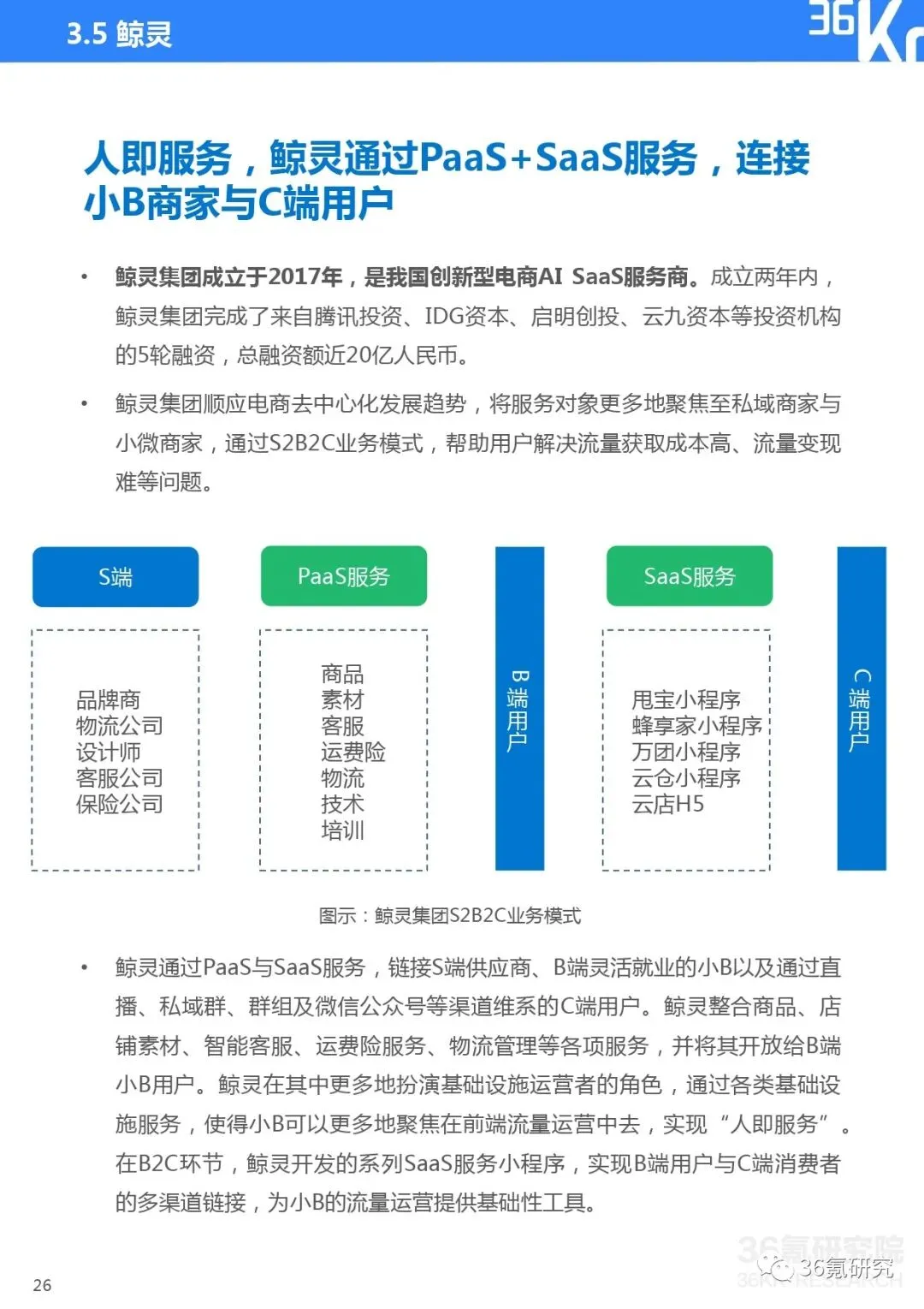
近年来,去中心化及企业出海成为我国电子商务领域不可逆的新趋势,由此带来社交电商、直播电商及跨境电商的蓬勃发展。新形式意味着新机遇,同时也对我国电商商家的运营管理提出了更为精细的要求,为以电商SaaS为代表的电商配套服务行业注入发展新动力。
电商SaaS为电商商家提供经营相关的各类软件支撑与配套服务。目前,我国电商SaaS的主要服务领域包括店铺管理、客户服务、数据应用、营销四大类。

去中心化与企业出海成新趋势,释放电商SaaS增量新空间
中心化电商面临流量红利见顶、获客成本逐渐提高等痛点,驱动商家进行去中心化模式应用的探索。社群、直播及小程序是现阶段实现我国电商去中心化的主要路径,由此带来社交电商与直播电商的高速发展。同时,后疫情时代,更多电商企业开启了出海探索,旨在快速抢占具备较大潜力的海外市场。跨境电商发展势头迅猛。“私域+出海“成为电商领域炙手可热的两大话题。
去中心化与企业出海趋势驱动电商企业进一步实现精细化运营,由此释放电商SaaS市场的新增长潜力。
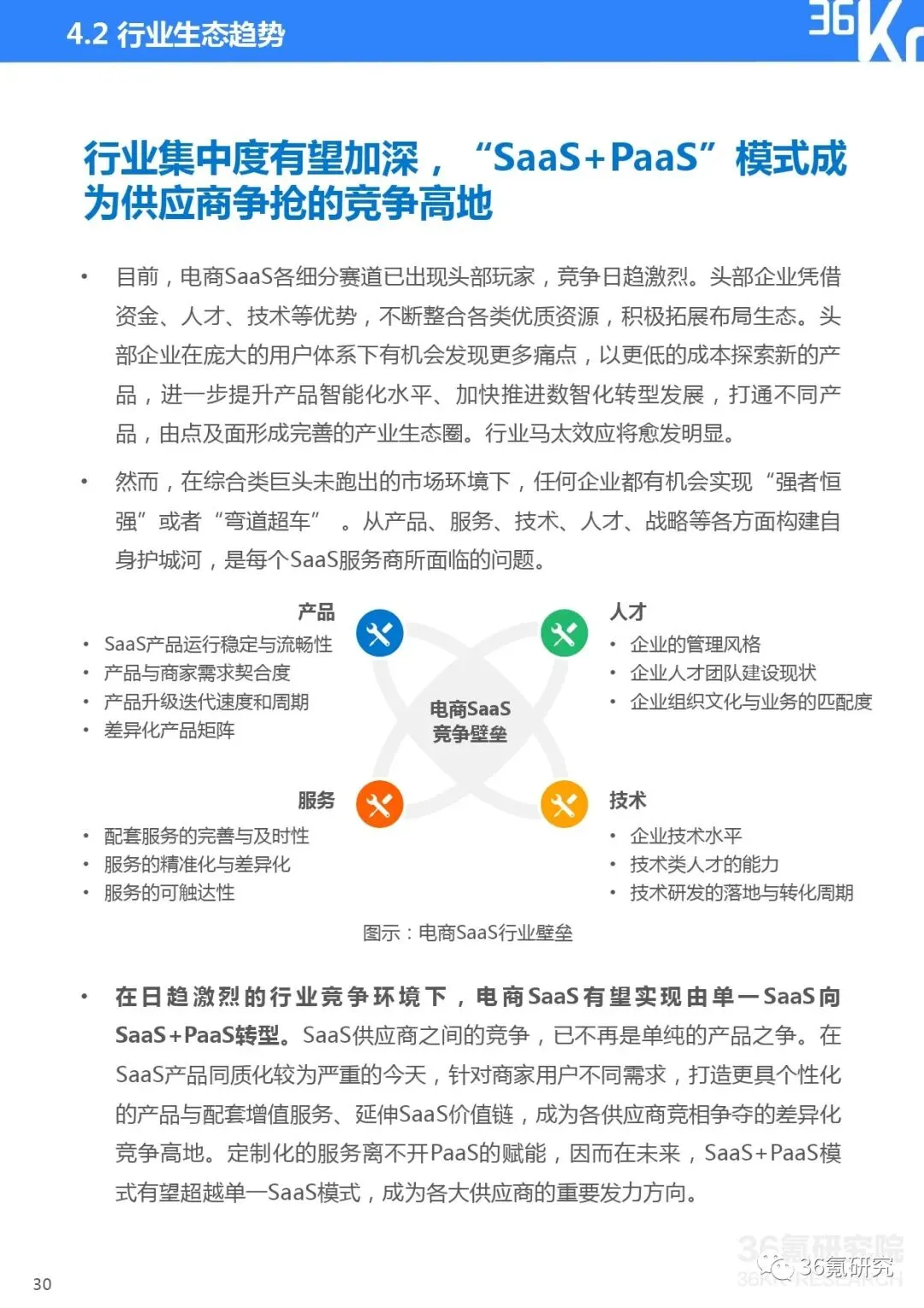
抢占新蓝海,技术、产品、服务、人才将成为SaaS服务商的核心竞争要素
为抢占新形式下的新蓝海市场,电商SaaS服务商之间的竞争日趋激烈。未来,通过技术、产品、服务、人才四要素打造SaaS服务闭环、构建完善企业生态的服务商,有望打造坚实的企业护城河。SaaS模式有望向SaaS+PaaS转型,持续提升企业个性化服务能力,满足中心化商家、去中心化商家、跨境商家以及不同规模商家的多类型需求。

本报告重点研究问题如下:
什么是电商SaaS,其服务内容有哪些?
电商SaaS行业规模如何?
电商SaaS有哪些发展驱动力?
我国电商SaaS行业产业链上中下游分别拥有哪些参与者?
电商SaaS未来发展势头如何,存在怎样的发展趋势?
电商SaaS未来有望呈现怎样的行业竞争格局?行业玩家如何打造竞争壁垒?
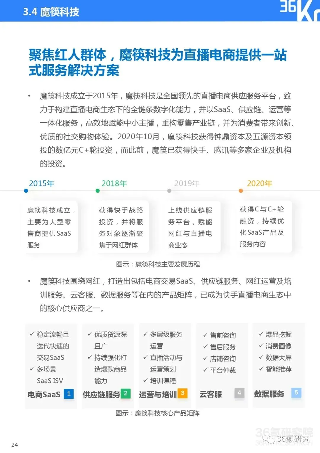
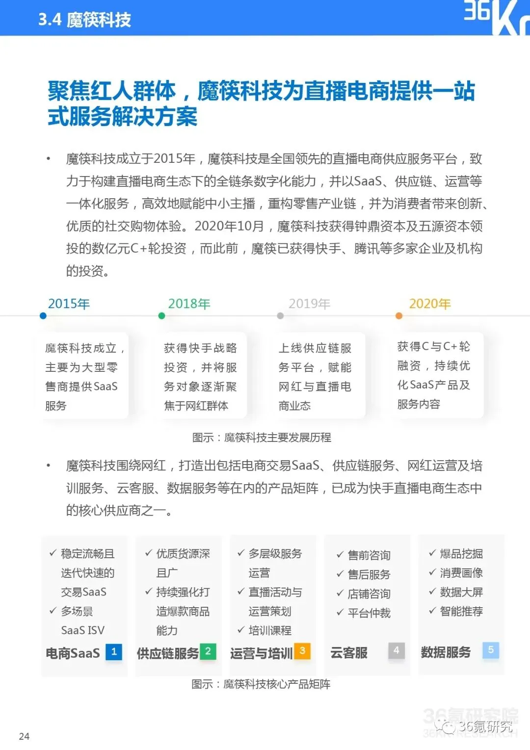
更多精彩内容,详见《2021年中国电商SaaS行业研究报告》,点击文章底部阅读原文,提取码:wpff






































