过去六年里,我们见证了电子竞技在整个亚洲地区的发展变化。成为杭州亚运会的正式比赛项目后,亚洲电子竞技市场迎来了新一轮增长。
放眼亚洲,不同区域的电竞市场差异化显著,而中国电竞发展相对均衡,与韩国同处亚洲领先地位。2022年,中国电竞用户预计达到4.5亿。相较于印尼、印度等在全球后疫情时代用户迅速增长的亚洲电竞市场,中国电竞用户增速趋缓,电竞产业趋向稳定、成熟。
此次企鹅有调联合腾讯电竞、亚洲电子体育联合会(AESF),提前协同部署,重新整合研究资源,综合运用用户调研、舆情洞察、专家访谈等多重定量定性研究方法,最终共同完成了这份《2022年亚洲电竞运动行业发展报告》。
报告主要包括五个部分:
1. 全球及亚洲电竞发展概况
2. 亚运契机下的电竞认同与参与
3. 中国电竞产业发展特征
4. 中国电竞用户画像与偏好特征
5. 中国电竞行业未来发展趋势
报告精彩内容显示:
1. “电竞入亚”话题推高亚洲国家民众知晓度,增强了电子竞技的社会认同。借由亚运会的筹备,中国电子竞技正在持续进行一场规范化的深刻迭代,在体育发展路径上由虚向实、从松散走向规制。
2. 电竞梗破圈形成流行文化,热词改变网络语言生态。随着电竞梗、热词及背后的文化象征迅速渗透进入全球话语体系,中国与亚洲其他国家和地区都在构建基于电竞的新型交流方式。
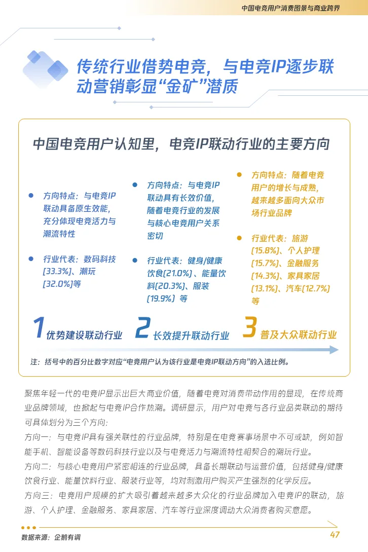
3. 电竞产业多元融合发展潜能不断释放,推动新经济新消费前景可观。电子竞技赛事正逐步摆脱游戏市场行为,以丰富的线上线下场景为依托,给观众提供了更好、更丰富的消费服务体验。
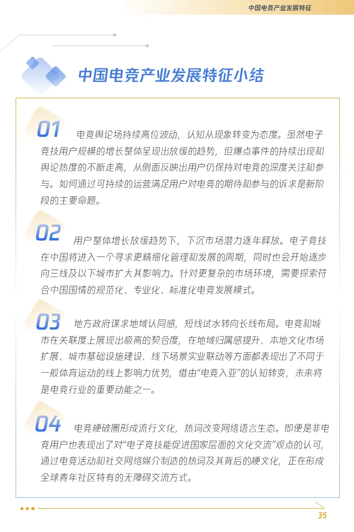
4. 电竞产业与城市发展展现出极高的契合度,地方政府短线试水转向长线布局。电子竞技正从一个基于竞赛表演的文化体育产业升级成为拥有复合社会价值的产业,产业基础设施的全面升级也将随之而来。



















































