
引言:2024年2月8日,上海证券交易所、深圳证券交易所、北京证券交易所(以下简称“上交所”、“深交所”、“北交所”,合称“三交易所”)分别同时发布《上市公司监管指引——可持续发展报告(试行)(征求意见稿)》(以下简称“208指引”),首次从监管层面为A股上市公司ESG信息披露提供了规范性指引。208指引的发布,标志着中国A股上市公司ESG信息披露进入一个新阶段,A股上市公司可持续发展报告/社会责任报告/环境、社会及治理报告(以下统称“ESG报告”)自此有了具有中国特色的编制及披露依据。
我们将逐步分析并解读企业如何以208指引为基础,融合国际披露、评级体系,达成国际化、高质量的ESG信披从而获得更好的ESG评价。本文先以三交易所208指引为起点,就A股上市公司如何开展ESG信息披露提出建议,同时也将分享部分可能涉及到的企业ESG治理和实践的经验,以供参考。
目 录
一、208指引简介
二、208指引解读
三、208指引整体应对
ESG,即环境(Environmental)、社会(Social)和治理(Governance),是可持续发展目标落地的三个维度。有别于企业年报、财报,ESG报告重点披露企业在E、S、G三个方面的表现及相关数据、信息,旨在帮助投资者、监管机构和其他利益相关方了解企业在可持续发展方面的实践和成绩。对于A股上市公司而言,既要做好ESG实践,同时也要做好ESG信息披露。这不仅是为了满足监管要求,也是企业展示自我、赢得市场青睐、增强国际供应链竞争力、拓展融资渠道的重要途径。
对于A股上市公司而言,208指引可以作为企业ESG信披的基础,但远非ESG信披的全部。在此之上,企业可进一步结合其他国际认可的披露体系如GRI、SASB,以及评级体系如MSCI,对企业ESG信披文件进行完善,从而更有效地展示企业ESG治理成果,获得更高的评价。
一
208指引简介
经筹备,208指引的正式发布不仅具有构建中国特色上市公司可持续发展信息披露体系,引导公司践行可持续发展理念的意义,也释放了我国逐步规范和加强可持续信息披露监管的信号。
208指引均为六章五十八条的体例,第一章(总则)和第二章(可持续发展信息披露框架)为一般要求,第三章、第四章、第五章分别为环境、社会、公司治理三个维度的具体披露要求,第六章为附则和释义。208指引的内容基本相似,在具体的披露主体、披露的强制性及自愿性、参考的交易所自律监管指引文件等方面,结合各交易所的情况有一定调整。

二
208指引解读
208指引较为明确地规定了上市公司披露ESG报告的要求,梳理了ESG报告当中应当包含的信息点和披露方式。虽然公司须熟悉指引中的每一细化披露事项,但本文希望建立全局视角,帮助读者整体理解208指引要求企业披露的重点事项和信息披露体系的内在逻辑。读懂指引、理解指引,才能更好地运用指引进行信息披露。
(一) 第一个重要理解:重要议题[注1]的识别、分析及披露
重要议题,又被称为“实质性议题”“关键议题”,是企业ESG治理及信息披露过程中至关重要的环节。基于“企业资源有限”的前提条件,企业在建立自身议题库后,应当进一步识别重要议题。重要议题的识别,为企业ESG治理工作指出了大方向。企业应当集中资源优先做好重要议题管理,并在ESG信披文件中,重点围绕重要议题进行披露展示。
如前所述,208指引仅仅是企业ESG信披的基础起点,本文仅针对208指引所建立的方法论,介绍企业如何识别重要议题,但我们仍然建议企业在ESG实践中,充分融合其他成熟体系,以更有效地识别、管理自身重要议题。
1. 对“双重重要性”的理解
208指引对重要议题的识别和分析设置了“双重重要性”原则,要求企业识别和分析每个议题是否对企业价值产生较大影响(以下简称“财务重要性”),以及企业在相应议题的表现是否会对经济、社会和环境产生重大影响(以下简称“影响重要性”)。
我们注意到,208指引起草延续一些国际标准的做法将双重重要性区分“财务重要性”及“影响重要性”。但双重重要性同时评估特定议题对企业价值的影响以及对经济、社会和环境的影响,却单独将后者定义为“影响”重要性。该种命名可能会给企业对双重重要性的理解和执行造成障碍。
此外,208指引将重要议题的双重维度拆分为“企业价值”以及“经济、社会和环境”。我们认为该种分类仍有进一步完善的空间。从公司治理目标的角度出发,“股东价值最大化”与“企业价值最大化”是两种不同的经营理念。两者之中,股东价值更多体现在企业的财务表现上,而企业价值则更多关注利益相关方的诉求。可以说,ESG的核心理念之一就是要求企业经营从“股东价值最大化”向“企业价值最大化”转变。企业价值理论所关注的利益相关方(如政府、社区居民、NGOs等)诉求,本身就包含了经济、社会和环境的课题。因此,208指引的“企业价值”与“经济、社会和环境”实际上是统一的,并非两个维度。
为便于企业理解,结合GRI指引、联交所指引、MSCI评级方法论、以往企业的优秀ESG治理实践经验,我们认为企业在评估议题双重重要性时,可以将其拆分为:对公司财务表现或股东利益的影响(即208指引的“财务重要性”);以及对其他利益相关方的影响(即208指引的“影响重要性”)。
2. 怎么依据208指引识别和分析重要议题?
2023年,欧洲财务报告咨询小组(European Financial Reporting Advisory Group,以下简称“EFRAG”)制定并发布了《重要性评估实施指南》(草案,Materiality Assessment Implementation Guidance,以下简称“EFRAG指南”),指导如何开展双重重要性评估活动。[注2]双重重要性评估从财务和影响两个不同维度,帮助企业确定可持续发展议题的优先顺序,明确哪些议题对于企业的可持续发展至关重要。
结合EFRAG指南以及208指引的规定,财务重要性是从外向内的角度,评估相关议题对于企业的财务(或者更通俗的说法,“企业的前景”)产生短期、中期或者长期的实际或者潜在的正面或负面的重大影响。例如该议题所带来的风险或者机遇在短期、中期或长期内,对公司商业模式、业务运营、发展战略、财务状况、现金流、融资方式及成本、价值链等直接产生或者可能产生重大的影响。影响重要性是从内向外的角度,分析相关议题是否会使得企业在短期、中期或长期内,对外部的经济、社会、环境等产生实际或者潜在的正面或负面的重大影响。208指引亦列举了一些评估影响重要性的范畴,主要是分析和评估公司的采购、生产、销售、服务、内部管理、对外投资、社会活动等对外可能产生的影响。
对相关议题重大影响的评估,一般可以从三个方面入手进行判断,也即影响的严重程度(规模)、影响的广泛程度(范围)和抵消或弥补其所带来的伤害的难度(不可补救性)。这一判断中,企业宜结合行业及其自身实际情况,科学设置适宜的判断标准以及程序,一般可以参考包括但不限于以下研判方式:监管规则及违法违规后果调研(包括规则及案例研究等)、行业标准研究及同业对标、利益相关方调研等由外至内的标准设定方式;企业过往业务业绩情况统计以及过往风险事件影响规模研究等由内至外的标准设定方式。
一般来说,双重重要性评估可以参考以下流程进行:
(1) 明确范围:明确纳入评估的业务范围和价值链的范围。
(2) 识别利益相关方:包括行业研究;对标同业;利益相关方对话;利益相关方确认等。
(3) 识别、分析和评估议题:包括议题库建立;利益相关方调研;议题的影响、风险及机遇(Impacts, Risks and Opportunities,以下简称“IROs”)评估;重要议题的确认等。
(4) 生成双重重要性报告,记录分析和评估的过程及结果,为后续的披露工作做准备。
根据我们过往在ESG治理及信息披露方面的实务经验,结合我们对208指引的研究分析,企业在实践以上流程时,较难仅凭208指引去解决在利益相关方识别和调研以及重要议题识别、实质性矩阵分析和评估等关键环节当中遇到的困难。为助力企业在208指引的基础上,更进一步理解ESG体系,寻找适宜企业自身的ESG治理及信息披露解决方案,我们后续也将从其他主流标准和指引以及优秀ESG信披实践等维度进一步解读企业重要议题管理工作。
3. 怎么依据208指引披露所识别的重要议题?
根据208指引第二章的要求,上市公司需按照以下四个核心内容构成的框架:“治理—战略—影响、风险和机遇[注3]管理—指标与目标”,对拟披露的重要议题进行分析和披露。通过对四个核心内容进行体系化分析,我们可以得到企业适用208指引进行ESG信披的两个重要工具:披露框架工具及定性定量工具。
(1) 披露框架工具
披露框架以重要议题IROs管理为中心,从四个维度全方位披露具体管理措施。

*点击查看大图
① 治理维度:要求披露管理组织架构和内部制度。企业应当为ESG治理工作设置足够高层级的组织架构,以避免ESG治理流于形式,无法有效贯彻到企业实际运营中。同时,为了明确ESG治理工作的具体岗位职责、管控流程等关键事宜,企业应当制定完善的内部制度,从而为企业ESG工作落地提供方向指引。
② 战略维度:要求披露应对重要议题影响的战略、策略和方法。企业应当明确其重要议题管理的方向。如果企业制定了总体的战略、策略和方法,则企业可以考虑将其设置在内部制度当中,作为整体方向指引的一部分;企业也可以结合自身实际情况,针对不同议题制定单独的战略、策略和方法。同时,企业还需依照208指引第十四条至第十七条的规定,分析和披露应对可持续发展IROs的具体战略。[注4]
③ 影响、风险和机遇管理维度:要求披露应对重要议题影响的措施和流程。企业应当参照208指引的要求,通过建立“识别-评估-监测-管理” [注5]的重要议题管理流程,对208指引所要求的内容进行披露。
④ 指标与目标维度:要求企业有效衡量其重要议题管理的进展及效果。指标和目标的设置与重要议题影响的定性定量披露有关,因此该部分需要结合下文对于“定性定量”披露的分析进一步理解和掌握。
需要理解的是,这四个维度并非互相独立,而应相互配合。例如企业识别出反商业贿赂是企业的重要议题,企业围绕商业贿赂可能给企业带来的影响组建了由最高管理层组成的商业道德管理委员会,并专门设置了合规管理执行机构等组织架构,建立了反商业贿赂合规管理总体指引及举报管理等配套内部制度,并在总体指引当中明确规定了应对商业贿赂的整体策略,同时辅之以“识别合规义务—评估合规风险—监测合规情况—应对合规风险—持续管理提升”的合规管理流程,并在相关流程当中设计出监督和评价主责部门履职的绩效评估指标、各区域主要存在的商业贿赂风险及其管理目标、合规审计及合规培训执行目标等。
注:上述例子主要依据208指引框架四个维度设计,并不代表标准方法或最佳行业实践,旨在说明披露框架所涉四个维度在实践中并非孤立存在,以供企业参考。

*点击查看大图
四个维度交织配合,共同作用于企业ESG治理。只有拥有较高层级的治理架构,才能确保各项政策制度得到有效制定、推行、实施和监督,并从最高管理层层面将ESG治理战略、治理措施和流程、治理指标和目标等通过相关政策文件进行明确和颁布,从而一方面切实推动企业重要议题IROs管理落地,一方面推进ESG治理体系从上至下得到遵循、实施、完善和改进提升,进而为ESG信息披露提供充分的支持。
(2) 定性定量工具
纵观208指引,无论是直接规定[注6],还是第三章到第五章环境、社会和治理重要议题的具体披露要求,都体现出该指引对围绕重要议题的识别与影响管理进行定性定量披露的整体思路。
简单而言,定性披露是指使用描述性、非量化的方式表达信息;定量披露是指使用具体、量化的数据和数字来表达信息。例如第三章“环境信息披露”中“温室气体排放情况”披露要求中:要求披露温室气体排放核算信息,包括所依据的标准、方法、假设或计算工具,并说明排放量的合并方法等,为定性披露;要求披露温室气体排放总量、温室气体范围1的排放量等,为定量披露。
理解了208指引定性定量披露要求,可以给企业两个启示:其一,在前端设计重要议题管理指标和目标时,需要科学设置一般情况下可以逐步达成的指标与目标,并将相关指标和目标以定性和定量两种方式明确,以便后续在进行信息披露时,根据所收集的数据和信息对比分析以衡量企业ESG治理指标和目标的达成情况,更清晰、更直观地反映企业可持续发展和重要议题管理的成效。其二,企业负责进行可持续信息披露的人员可以带着“定性定量”工具阅读208指引,梳理出208指引中具体有哪些事项是要求定性披露或定量披露的,从而对应出具定性和定量资料及信息收集清单,收集相应的信息、资料或数据,以支持ESG报告内容的起草。
(二) 第二个重要理解:208指引ESG重要议题的披露内容和要求
掌握208指引披露框架和定性定量两个工具的内在逻辑后,结合对208指引具体披露要求的梳理,我们可以发现208指引项下,ESG重要议题的披露事项和要求基本不会脱离两个工具的内容。
首先,在208指引具体议题的管理方面,建议企业均按照208指引“治理—战略—影响、风险和机遇管理—指标与目标”披露框架工具梳理企业重要议题四个维度的管理情况,对应收集整理相关信息和材料,以便后续按照208指引规定的框架进行披露。
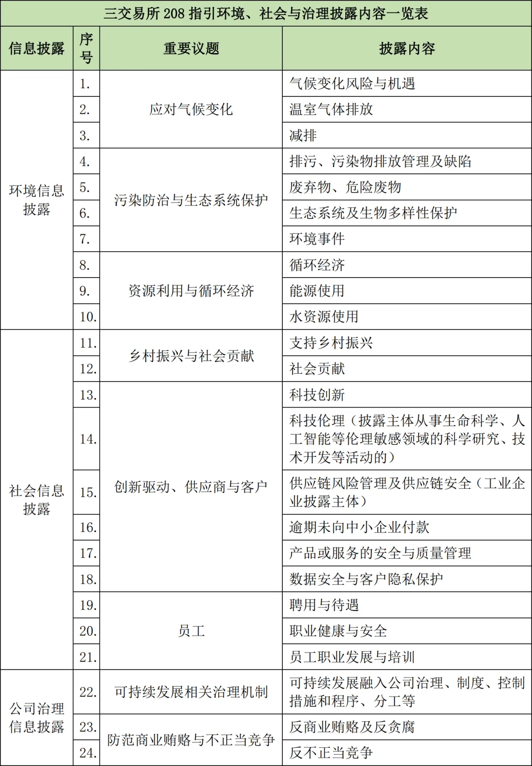
其次,建议企业带着定性定量工具分析208指引的规定,进一步明确每个议题要求披露的细化事项是什么,以及需要准备什么类型的数据/材料,支持报告的分析、说明与披露工作。企业可以根据自身实际情况,编制如下类似清单工具,总结208指引对于E、S、G三个方面重要议题的具体披露事项和要求分别有哪些,并结合定性和定量资料及信息收集清单统计的情况,按照“填空”加“分析”的方式,梳理内部资料、信息和数据,并根据208指引开展ESG报告起草工作。

*点击查看大图
此外,本文亦初步整理了208指引重要议题包含的内容。对于具备“双重重要性”的议题,企业可以结合自身情况,对应参考以下表格,建立上述清单的初步框架:

由此,结合两个工具,企业在起草ESG报告时,即可按照定性定量披露要求,从企业ESG治理框架维度切入,细化到每个议题相关指标和目标的达成情况,有条理地进行ESG报告的起草,充分、真实并准确地按照208指引披露ESG治理及重要议题的管理情况。
三
208指引整体应对
应对208指引,重点工作须集中在两个方面,即:企业ESG治理体系建设;以及企业ESG报告编制及披露。
(一) 企业ESG治理体系建设
ESG治理体系是指企业围绕重要议题的管理,对应将ESG治理理念和各项治理机制融入企业的组织架构、内部制度、控制措施和程序、人员管理等企业经营管理的方方面面。
无论是208指引的第五十条[注7]可持续发展相关治理机制的披露要求,还是第二章可持续发展信息披露框架规定的四个维度,都从信息披露角度明确了ESG治理体系是企业进行ESG信息披露的前提和基础。加之208指引明文要求公司可持续信息披露要客观、真实,不难理解良好的ESG治理体系才是企业做好可持续信息披露的根本所在。
因此,建议企业结合国内外标准及规则文件,对标同业,从ESG治理的组织架构、制度建设、ESG运行保障各项机制搭建、合规文化培育等方面入手,围绕重要议题,与利益相关方一同建设和发展适合企业自身的ESG治理体系。
(二) 企业ESG报告编制及披露
ESG报告不同于企业年报、财报,其披露目的、内容差别巨大。在目前我国企业实践中,仍有大量企业将ESG报告作为企业业绩宣传册,变成了企业的另一份年报。企业应当明确ESG报告的性质和定位,结合企业的实际情况,细化编制ESG报告的基本流程,在确定相关流程后,结合208指引的要求开展相关工作,以逐步适应208指引过渡期到强制披露时期的变化。
具体而言,上市公司编制ESG报告基本可以分为以下阶段,每个阶段对应具体的工作内容,企业可以依据自身实际情况进行调整:
1. 前期准备阶段:成立由外部专业人员及企业内部人员组成的ESG专项工作组;对标同业,识别和确认可依据的ESG信息披露标准及规则;制定工作计划表;明确可持续报告的范围。
2. 框架搭建阶段:识别利益相关方;建立议题库;利益相关方调研及确认;识别重要议题;编制定量和定性信息及资料收集清单;开展内部调研,初步梳理重要议题的管理情况,获取和分析相应的数据和资料;搭建可持续报告框架。
3. 报告编制阶段:汇报并确定报告大纲;撰写报告初稿;第三方咨询;多层级审阅报告;报告定稿。
4. 报告披露阶段:按照相应的要求,披露报告。
5. ESG评级及提升阶段:筛选评级机构;与评级机构接洽,评估报告质量和企业ESG治理实效;针对性提升。
6. 报告总结阶段:复盘、总结并汇报报告起草整体工作情况;利益相关方调研及反馈意见收集。
7. 报告宣传阶段:利用报告整理的信息及报告本身所取得的荣誉(例如获得MSCI高分评级),宣传企业形象。
无论具体工作阶段和内容如何调整,企业应尽量提升ESG报告编制和披露工作的效率,发挥ESG报告编制和披露的过程成果和结果成果的效用。例如,过程中利益相关方识别与沟通、重要议题识别将对企业ESG治理体系的建设提供指引和启发,决定了企业ESG治理的方向和有限资源分配。再如,ESG报告披露后积极与利益相关方开展对话,或通过咨询第三方机构、评级机构等方式,可以明确ESG报告的质量及企业ESG治理水平,从而为企业针对性提升ESG报告及治理体系指明方向。
最后,我们理解,208指引仅为A股上市公司开展ESG信息披露的起点,远非良好ESG信息披露的终点。上市公司在“走出去”的国际化发展进程当中,所面临的是来自多地域的ESG治理和信息披露要求。适应国际ESG治理要求,对标国际主流标准和最佳实践,建设自身特色ESG治理及信息披露体系,是上市公司发展的必由之路。跨过起点后,企业仍有一条持续的ESG之路要走,也面临着更多的实质性问题。为帮助企业更高效地进行ESG信息披露,切实提升ESG表现及评级,我们将结合实务及研究经验,继续解读企业关注的ESG治理及信息披露课题,与企业客户及业内同僚共同探究适宜的解决方案。
注释及参考文献
上下滑动查看全部
[1] 结合不同的标准和规则,“重要议题”还会使用“实质性议题”、“关键议题”等不同称谓。鉴于本文主要介绍208指引,因此采用208指引起草说明中出现的“重要议题”表述。
[2] “双重重要性”的概念由欧盟在《公司可持续发展报告指令》(Corporate Sustainability Reporting Directive, CSRD)中提出,其中要求EFRAG制定《欧盟可持续发展报告准则》(European Sustainability Reporting Standards, ESRS)时必须秉承双重重要性原则。
[3] 208指引原文引用处,为避免歧义,将不使用“IROs“缩写。
[4] 主要包括:识别和评估对公司产生双重影响的风险和机遇,以及管理影响的措施和行动;可持续发展相关IROs对公司战略和决策的影响;可持续发展相关IROs对资产负债、经营成果、现金流等的影响;公司战略及商业模式的适应性。
[5] 主要包括:识别、评估IROs的方法,及IROs发生的可能性、大小和影响的途径;IROs的优先级排序;监测IROs的情况;IROs管理流程融入公司内部管理流程的情况及其调整的情况。
[6] 例如208指引“第十五条 披露主体应当披露可持续发展相关影响、风险和机遇对公司战略和决策的影响,包括但不限于下列内容:……(二)为实现相关战略目标而制定的计划以及衡量计划进展的定性、定量信息”。
[7] 208指引“第五十条 披露主体应当结合公司实际情况以及本指引的要求,积极将可持续发展理念及具体措施融入公司治理的各项制度和流程,进一步健全和完善公司治理机制,推动公司可持续发展。
披露主体应当披露按照不同可持续发展议题及重要性建立的公司治理结构、内部制度、控制措施和程序的情况,以及融入公司整体治理架构、治理流程、内部制度的情况、对应内部分工情况。”
作者简介

严瓅
国浩上海律师
业务领域:合规监管、公司治理、争议解决
邮箱:yanli@grandall.com.cn

董艺
国浩上海律师助理
业务领域:合规调查与监管、公司治理、争议解决
邮箱:dongyi@grandall.com.cn

张晨仪
国浩上海实习生
业务领域:合规调查与监管、公司治理、争议解决
邮箱:zhangchenyi.intern@grandall.com.cn

李响
国浩上海合伙人
业务领域:合规调查与监管、公司治理、投融资
邮箱:lixiangsh@grandall.com.cn
【 特别声明:本篇文章所阐述和说明的观点仅代表作者本人意见,仅供参考和交流,不代表本所或其律师出具的任何形式之法律意见或建议。】



