云出海丨行业研究
核心摘要:
发展背景:从需求方角度看,1)中国互联网行业市场趋于饱和,以游戏、音视频为主的数字内容生产者通过出海寻找业务增长空间。2)传统行业数字化成果颇丰,行业头部企业及行业新势力,通过产业链外移和全球化资源配置,进一步实现降本增效。从供给方角度看,中国整体云市场增速趋于缓和,云厂商通过海外市场拓展营收来源。
市场表现: 2022 年中国整体云出海市场规模达到 257 亿元,市场增速为 42.8%。在出海领域,中资企业客户较为偏向“中外混合”的云厂商选择模式。目前,云出海市场格局,外资背景云厂商占据出海市场的主要份额,且在欧美地区具有主导地位;中资背景云厂商加速海外布局,业务增长快速,在亚太地区更具有影响力。
行业特征:从地域结构看,欧美地区是中国云出海市场营收贡献的主要来源,但欧美云出海市场更多是存量客户为主。云出海市场增量空间则主要来源于东南亚、中东、拉美等新兴市场。从行业结构看,互联网行业是中国云出海市场的主体。传统行业整体加速海外业务布局,金融、制造行业逐步成为传统行业出海重点。
发展趋势:从出海地域分布看,出海热点逐步从欧美地区向亚太地区转移。一方面,云厂商加速在东南亚地区基础设施建设;另一方面,中国出海企业倾向于将东南亚地区作为出海第一站,将更多新兴业务优先部署在东南亚地区。从出海业务类型看,中国企业出海内容日渐丰富,从人力、资源出海向技术、资金出海升级;从单纯的数字内容出海,向“数实并重”出海转型;从单一的生产要素出海,向产业链整体迁移转变。

企业出海驱动因素:政策
促贸政策与外资引流,企业主动出海;行业管理政策驱严,企业被动出海

企业出海驱动因素:技术
通过出海促进技术交流,提升企业创新能力,摆脱单一技术路径依赖
当前我国创新能力及创新投入仍有待提升,因此需要企业积极对外进行长期、稳定、可持续的技术交流。发达国家技术创新水平高,同时对外资包容性强,是我国企业对外拓展业务版图和技术链路、进行技术交流的良好契机。尤其在汽车行业自动驾驶及IGBT芯片、3C行业智能芯片、光刻机、医药行业药品研发等技术领域,企业可以通过对外布局研发中心向海外学习新技术。

企业出海驱动因素:经济
生产要素价格上涨驱动企业海外设厂;市场饱和促使企业出海创收

企业出海用云关注重点
安全是基础,技术是关键,服务是重点,生态是保障
中国出海企业客户用云核心诉求包括:
1)安全、稳定、合规:出海企业客户需要满足在全球不同地区开展业务的安全合规要求,尤其是对于数据监管的要求;同时,企业需要云厂商提供安全、稳定、全面的云基础设施以支持其业务发展和跨区域业务管理,在业务峰谷期都可以保障业务的顺利进行。
2)“一站式”解决方案:出海企业客户要求云厂商可以提供丰富的、完整的、覆盖多业务场景的行业解决方案,帮助出海企业客户可以实现“一站式”用云,迅速将云与业务对接,将云服务转化为生产力。此外,出海企业客户需要云厂商可以针对区域差异结合业务发展的不同阶段,及时推送更有针对性的产品,并保证产品及时更新迭代。
3)定制化产品与服务:为更好地实现降本增效,出海企业客户希望云厂商提供更灵活的定价策略和产品组合,同时能够提供贴近业务实际的服务能力。
4)丰富生态:出海企业客户希望云厂商可以提供覆盖从上云咨询、用云迁移、云上运维各环节的完整服务,借助云厂商完整的生态体系和本土化团队,帮助出海企业顺利接入海外市场。

中外云厂商出海业务特征(1/2)
外资云厂商:以全面技术能力为支撑,为客户提供标准服务
广泛的全球基础设施、功能全面的云服务产品及业务生态、经验丰富的本土化团队是外资背景云厂商的主要优势。
1)外资背景云厂商在业务初期即定位面向全球客户提供云服务,且母公司大多长期在全球提供数字化服务,因此其全球基础设施完善,尤其是在部分非热门区域也有节点可以满足高质量云服务的要求。
2)相较于在中国仅能提供有限的云产品及服务,外资背景云厂商在全球区域能提供更全面、完善、精细化的云产品供出海客户使用;同时,相较于国内云厂商更聚焦于服务互联网出海客户,外资背景云厂商能为更多传统行业客户如金融、零售、制造、能源等企业提供更多样的出海云服务支持;此外,使用外资背景云厂商产品的出海企业客户,可以以云平台为媒介,进一步接入云厂商所在广泛生态体系,不仅利用云作为技术支持,更可以获得业务拓展的相关支持。
3)外资背景云厂商在全球多数地区均设有分支机构,并成立本土化服务团队,熟悉海外各区域的安全合规要求,有效保障中国出海企业客户可以满足全球不同市场的监管要求,并为企业客户提供及时的本土化支持。

中外云厂商出海业务特征(2/2)
中资云厂商:以企业用云特征为导向,为客户提供灵活服务
更贴合中国企业文化的服务方式,针对特定行业(如游戏、音视频、新零售)的长期服务经验,灵活的市场策略是中资云厂商的主要特点。
1)中资云厂商的出海企业客户,多数已经是现有客户,向其提供的海外云服务内容更多是国内云业务的延伸。相较于外资背景云厂商面向中国出海客户仅提供标准化的产品及服务,中资背景云厂商则更立足于中国出海企业业务特征,结合双方长期合作经验,为其提供更多的定制化产品,并简化服务流程,提升服务效率。
2)提供出海服务的中资背景云厂商以互联网背景云厂商为主,针对出海客群的主体:泛互联网企业,中资背景云厂商具备丰富的商业实践,因此可以立足自身积累,在技术能力上提供更贴合业务场景的精细化产品和服务,在商业发展上提供相关生态支持及发展建议。
3)针对出海客户群体,中资云厂商结合客户用云规模、所在行业、出海目的地等因素,提供更多的产品及服务折扣。此外,从全球化角度看,中资背景云厂商目前也积极完善全球基础设施布局,完善全球节点;从区域化角度看,东南亚、中东、拉美地区是中资云厂商目前出海服务布局的重点。

云出海市场整体规模
云出海市场持续升温,成为推动整体云市场增长的第二曲线
2022 年中国整体云出海市场规模达到 257 亿元,市场增速为 42.8%。1)从地域结构看,欧美地区仍是中国云出海市场营收贡献的主要来源,但欧美云出海市场更多是存量客户持续用云支出。云出海市场增量空间则主要来源于东南亚、中东、拉美等新兴市场。2)从行业结构看,互联网行业是中国云出海市场的主体。目前国内互联网市场渐趋饱和,驱动相关企业出海寻求新机遇。除互联网行业外,传统行业中数字化基础雄厚的头部企业、产业数字化催生的各类“行业新势力”均积极布局海外市场,或利用自身技术优势对外实现能力输出,或借助比较优势将产业链中部分生产要素外移以更好实现降本增效。

云出海市场竞争格局
外资背景云厂商占据主导地位,中国云厂商加速海外市场布局
在出海领域,中资企业客户较为偏向“中外混合”的云厂商选择模式,结合出海地域信息技术基础设施情况、安全合规监管要求、用云投入成本等综合因素,将不同的业务分配给不同的云厂商以实现用云效益最大化。从整体市场看,外资云厂商在云出海市场中占据主导地位,其中,亚马逊云科技占据中国云出海市场61.8%的市场份额;从地域市场看,外资背景云厂商目前在欧美云出海市场优势较为显著,但在东南亚等新兴经济体区域,中国云厂商有望收获更多市场份额。


云出海重点区域 —— 北美地区
科技创新氛围浓厚,金融资本市场活跃,出海投资回报率高
北美地区是中国云出海市场营收贡献占比最高区域。从需求侧角度看:在业务初期,北美地区科技创新氛围活跃,为各类内容创新、知识创新、技术创新型企业提供更为完善的基础设施及配套生态,有助于新概念加速落地、新技术快速迭代;在业务加速期,除了在能力上为创新提供支持,北美地区资金充足,且资本市场对各类创新概念较为青睐,企业容易获得外部投融资,为研发投入、产品更新、业务拓展提供必要资金支持;在业务成熟期,北美客户相较其他区域有更强的消费能力,能帮助出海企业更易收获超额回报。因此,虽然北美地区出海业务相较于其他区域需要更长的建设周期,但以北美为主要出海目的地的企业更愿意承担潜在时间与资金风险。从供给侧角度看:全球主要头部云厂商及科技企业的业务中心均集中在北美,可以为出海客户提供更为完备的本土支持,云厂商的新产品与新服务也更早在北美地区落地,便于出海客户能迅速利用最新的能力工具提升生产效率。

云出海重点区域 —— 欧洲地区
数字基础设施完善、市场监管机制成熟、出海市场准入门槛高
欧洲地区在中国云出海市场中营收贡献占比与北美地区接近,是云出海市场的重要构成。从宏观角度看,欧洲政治经济一体化不断完善,整体数字化基础设施完备,可以为各类出海企业提供坚实的技术资源支持。从微观角度看,相较于北美更青睐第三产业出海,欧洲生产制造行业产业链完备,传统企业数字化转型较早,实体行业数字化实践丰富,为第二产业出海,提供更为全面的支持。但是,相较于北美更欣赏“激进”的创新基因,欧洲科技发展更追求“平衡与稳定”,且市场监管内容更精细,合规要求更严格。因此,中国企业出海欧洲地区对企业的技术及资金能力要求较高,出海企业类型更多为中国本土各行业头部企业,或已长期专注于海外业务的成熟企业。由于欧洲地区的经济发展特征及主要客群类型,云厂商在欧洲地区的营收来源集中在行业头部企业的持续用云支出,更聚焦于维护存量客户,对内深度挖掘现有客户的潜在用云场景;对外围绕企业在行业产业链中的位置,不断打通上下游各要素,助力企业构建数字化产业链。

云出海重点区域 —— 亚太地区
发挥地缘优势,吸纳新兴产业,东南亚地区成为出海新热点
亚太地区在中国云出海市场中虽然营收占比较低,但近年来市场增速显著,已逐步成为中国企业出海新热点。首先,在政策层面上,中国“一带一路”的重点区域集中于亚太地区,与诸多亚太国家持续强化对外合作关系、深化合作内容,为国央企等大型企业出海提供便利。其次,在企业层面上,得益于良好的地缘优势,中国企业可以更高效地搭建、运营、管理在亚太地区的海外业务,便于中国企业平衡内部管理的“一体化”与业务发展的“多元化”。同时,亚太地区生产要素相较于欧美地区更为廉价,发展中国家市场环境较为宽松,进一步提升对中小企业出海的吸引力。目前,亚太地区(尤其是东南亚地区)不仅是中国企业出海的焦点,也是云厂商竞争的重点。相较于欧美市场更多被外资背景云厂商占据,中资背景云厂商在亚太地区具有相对更强影响力。

云出海新兴区域 —— 拉美与非洲地区
改善基础设施,加速产业升级,出海市场潜在增量空间广阔
拉美及非洲区域的大部分国家数字化基础设施质量参差不齐,企业与个人消费者购买力相对有限。因此,上述区域目前并不是中国企业出海的主要目的地,但随着东南亚、中东等地区逐步成为热点,拉美及非洲地区的部分新兴经济体国家有望成为中国企业出海的新目标。目前从需求侧来看,在拉美及非洲地区布局出海业务的中国企业,主要集中在以输出数字内容为主的泛互联网产业,以及与中国在贸易领域有政策关联的相关产业。但是上述企业在拉美及非洲地区为保证产品及服务质量,更倾向于私有化部署,用云比例有待提升。因此从供给侧来看,全球头部云厂商已逐步加大在拉美及非洲地区的基础设施建设,并强化与本土技术服务企业的合作,优化对出海企业的技术服务保障,鼓励更多出海客户加速上云、用云。

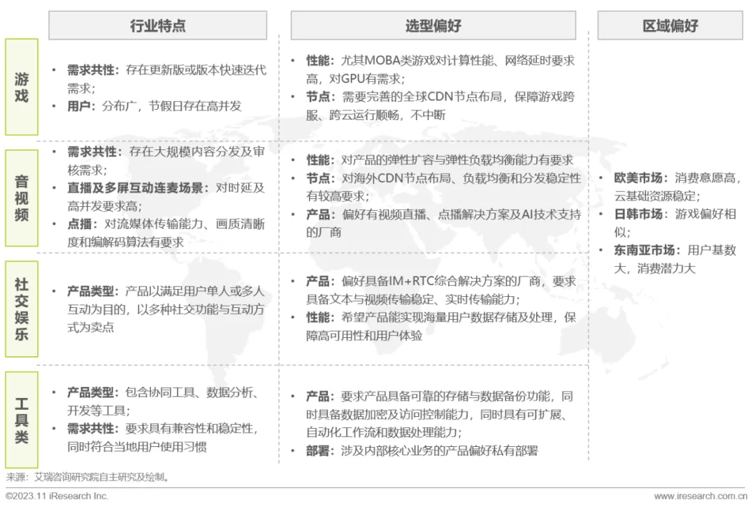
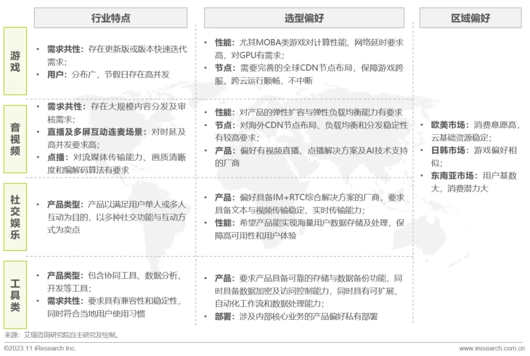
互联网行业:云出海市场规模及趋势
游戏、音视频是主要赛道,行业未来出海增速逐渐放缓

互联网行业:出海企业用云特征
公有云部署为主,关注云厂商的节点布局的全面性和节点运行的稳定性

金融行业:云出海市场规模及趋势
金融创新型业务出海重心向监管相对宽松的区域转移

金融行业:出海企业用云特征
私有云为主,传统金融重视安全合规和运维能力,创新型业务侧重稳定性

零售行业:云出海市场规模及趋势
跨境电商是出海主体,欧美地区是主要出海目的地,亚太地区增速快

零售行业:出海企业用云特征
传统零售用云集中在数据存储,跨境电商用云关注高峰并发与弹性

制造行业:云出海市场规模及趋势
出海路径以中国为中心向周边地区延展,智能制造是出海主体

制造行业:出海企业用云特征
传统制造以冷数据存储为主,智能制造以热数据处理为主


企业出海业务发展趋势
新兴产业积极拥抱海外市场,新创意与新要素逐步走向全球
相较于国内更注重“数实结合”,强调技术能力要有效支持实体经济,产品能力要具备更强的实践性,海外市场(尤其是新兴经济体)则对仍处在雏形阶段的新概念、新内容、新技术具有更强的包容性,提供更多的激励计划以吸引初创企业或开发者。伴随区块链、元宇宙、生成式AI等新热点的不断涌现,游戏设计、音视频内容的日益丰富,许多科创企业逐步尝试将海外市场作为其新创意的“试验田”,推动新兴产业出海。此外,在中国产业数字化升级进程中涌现的“行业新势力”和传统行业中数字化基础较为雄厚的头部企业,逐步将数字化能力推广到其全球化业务运营和供应链管理中,以更有效地挖掘和利用全球优势资源。例如,中国智能制造、智能汽车等行业已逐步将其产业链中的部分要素转移到海外,从单纯的制成品出海向生产要素出海转变。

企业出海地域分布趋势
云厂商由欧美存量市场加速向亚太地区及其他新兴市场渗透
欧美地区数字化基础设施完善,市场机制成熟,行业监管严格。企业向欧美地区出海的资金、技术门槛较高,项目建设周期较长。从需求侧角度看,中国出海企业逐步将亚太地区(如东南亚、中东)作为出海首选目的地,以便用更低的运营成本实现更高效的业务搭建,并在不影响业务推进的前提下保留充足的“试错空间”。从供给侧角度看,欧美地区虽然是云厂商出海业务营收的主要来源,但欧美地区云市场格局稳固,云业务更多是存量客户持续用云投入,新客增长有限且拓客成本较高。因此,云厂商也逐步将云业务布局重点转向亚太地区及其他新兴经济体,以此来拓展增量空间。未来,在亚太地区及其他全球新兴市场,云厂商会加速完善云基础设施布局,升级对区块链、元宇宙、NFT、AI、IoT等新业态的激励计划,强化区域业务及技术生态体系,进一步在新兴市场中塑造差异化竞争优势,在新赛道中构筑先发优势。

?欢迎关注艾瑞数智获取更多内容




