

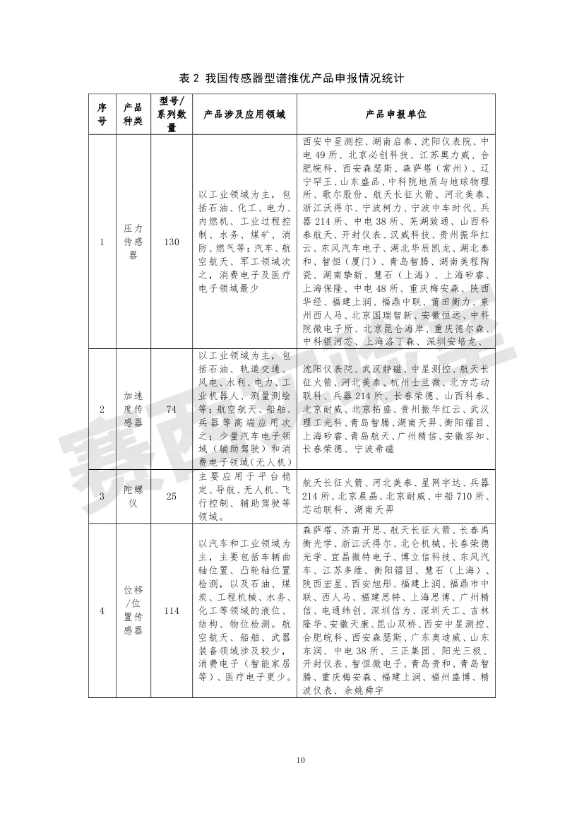
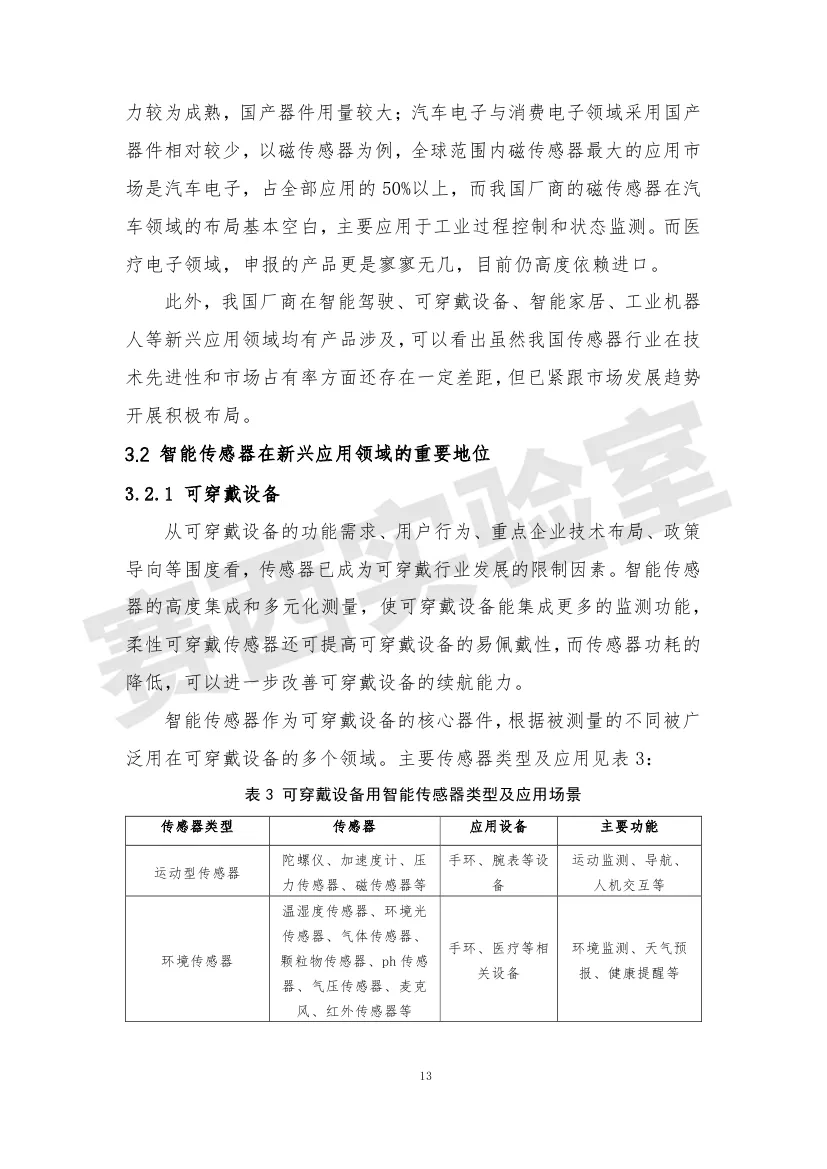
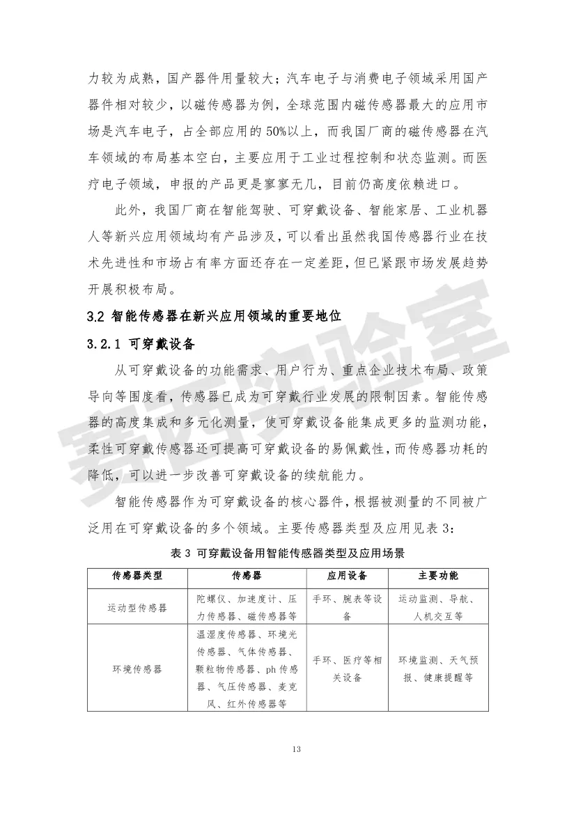
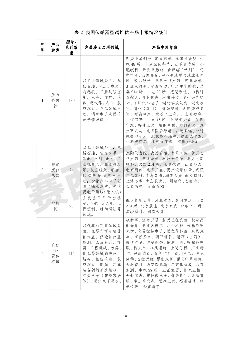
本白皮书围绕消费电子、汽车电子、工业控制、医疗电子等领域,把握国内外智能传感器领域的最新进展和发展态势,在对我国智能传感器技术、应用和产业链深度调研和归纳总结的基础上,编制了智能传感器各类产品型谱体系,探讨我国智能传感器发展面临的挑战和今后发展方向,提出我国智能传感器发展策略建议,以期为我国智能传感器产业发展和行业管理提供决策参考和依据。































(详细白皮书原文,可添加江赛智库微信18015582218,发送个人名片后索取)





本白皮书围绕消费电子、汽车电子、工业控制、医疗电子等领域,把握国内外智能传感器领域的最新进展和发展态势,在对我国智能传感器技术、应用和产业链深度调研和归纳总结的基础上,编制了智能传感器各类产品型谱体系,探讨我国智能传感器发展面临的挑战和今后发展方向,提出我国智能传感器发展策略建议,以期为我国智能传感器产业发展和行业管理提供决策参考和依据。































(详细白皮书原文,可添加江赛智库微信18015582218,发送个人名片后索取)


