加入行业报告之家,每日更新行业报告

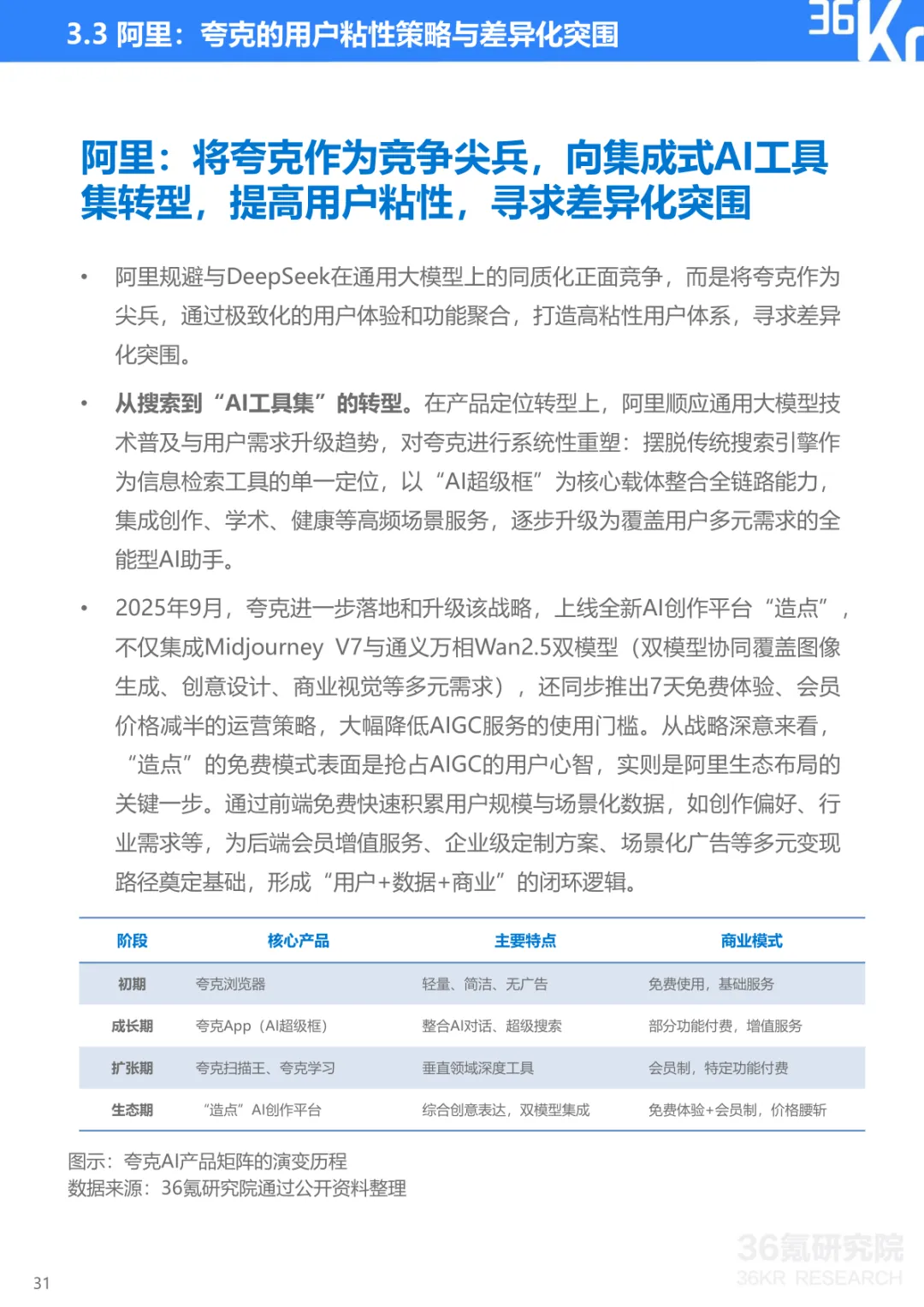
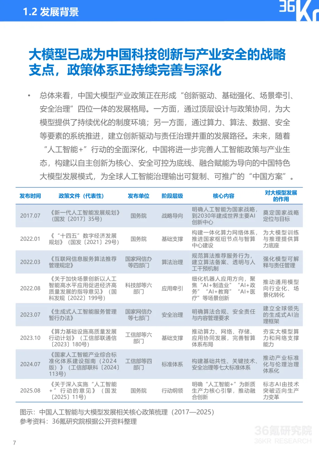
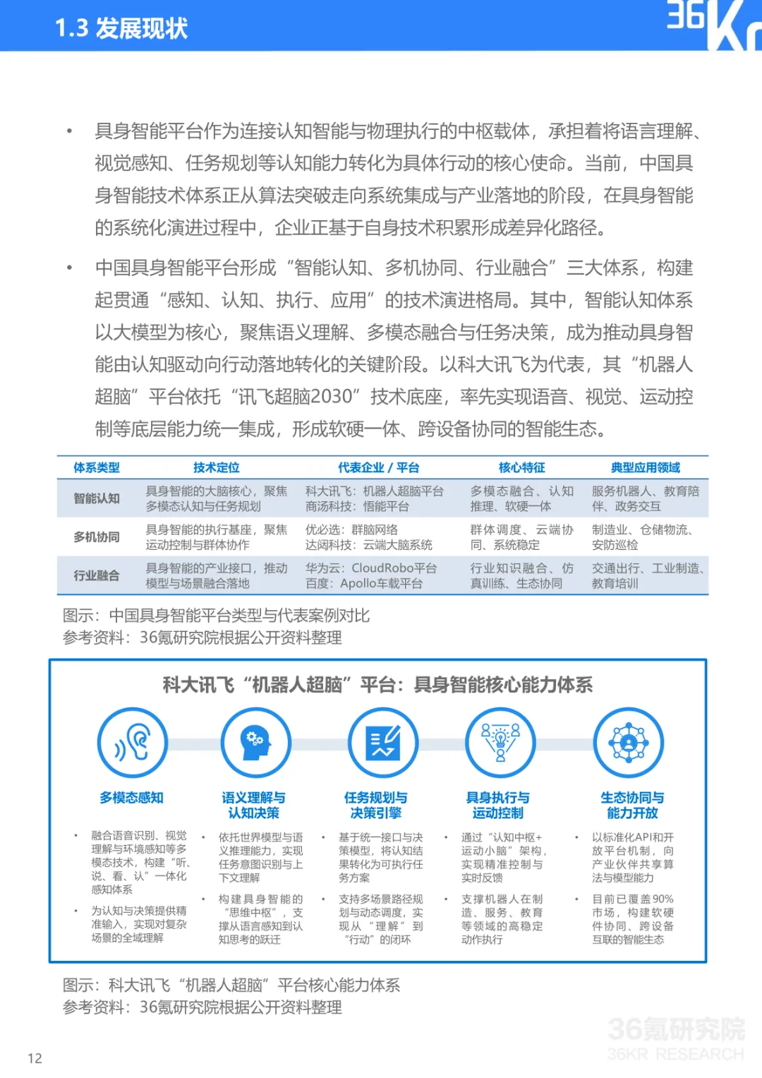
导读:报告聚焦中国大模型行业发展现状与趋势,提出 CBDG 四维生态新范式,揭示行业从技术单点竞争转向体系化较量的核心逻辑。大模型已成为国家科技创新与产业安全的战略支点,政策体系形成 “创新驱动、基础强化、场景牵引、安全治理” 四位一体格局。CBDG 四维生态(消费者、企业、设备、政府)构成行业发展核心框架,四大维度深度耦合形成飞轮效应,主导行业增长逻辑。市场竞争聚焦生态构建、技术研发、行业赋能、商业变现与创新拓展五大能力,政企市场成为商业化主阵地,具身智能与多模态融合成为技术突破方向。头部企业呈现差异化路径,科大讯飞深耕 G/B 端并布局 AI 终端,字节跳动依托 C 端流量与数据飞轮构建生态闭环,阿里通过夸克工具集实现差异化突围。未来技术将向多模态融合、智能体化、具身智能演进,产业价值链向应用与服务层聚集,治理体系聚焦安全可信与国际竞合,推动行业高质量发展。
来源:互联网
































往期推荐




今日报告分享
免责声明:本平台只做内容的收集及分享,报告版权归原撰写发布机构所有,行业报告之家社群通过公开合法渠道获得,如涉及侵权,请联系我们删除,客服:e60086;如对报告内容存疑,请与撰写、发布机构联系。


关注公众号获取更多咨询内容


