2019年中国ETC行业政策密集出台
2019年5月24日,交通运输部印发了《关于大力推动高速公路ETC发展应用工作的通知》提出“从2019年7月1日起,严格落实对ETC用户不少于5%的车辆通行费基本优惠政策”。
2019年5月28日,国家发展改革委和交通运输部联合印发《加快推进高速公路电子不停车快捷收费应用服务实施方案》。《方案》提出到2019年12月底,全国ETC用户数量突破1.8亿,高速公路收费站ETC全覆盖,高速公路不停车快捷收费率达到90%以上,力争2019年底前基本取消全国高速公路省界收费站。

2019年5月,在国家层面连续推出三个关于ETC、收费站政策后,用户总量增长速度开始进一步加快。根据交通运输部数据显示,2019年5月底,我国ETC用户总量为8367万辆,较2018年底新增711万,月均新增142.2万辆;2019年6月新增用户237万,7月新增用户1345万;截至2019年12月31日数据,全国ETC用户累计达到2.04亿,新增ETC用户1.27亿。

2019年中国ETC行业市场竞争格局分析:
市场集中度高、RSU生产设备产商三足鼎立
ETC行业的上游为电子元器件、电池、芯片等电子设备制造业,下游为道路运营商、交通管理部门、系统集成商以及银行、汽车厂商等。ETC原材料供应商包括传感器、集成电路等电子元器件、芯片等硬件供应商;设备提供商和服务商,包括各类系统供应商、集成商及服务商,还有与之相关的电信运营商或内容提供商等;ETC的建设主体,包括政府、交通管理部门、高速公路运营商等;道路设备的使用者包括交通管理部门、高速公路专营公司,车载设备的使用者包括汽车运营企业、客货运公司、其他团体以及个人用户等。

目前,ETC行业的竞争格局主要表现为国内生产厂商之间的竞争。国外发达国家虽然技术水平较高,但由于与我国采用的标准并不一致,且对我国的运营网络和客户需求的不了解而导致其难以参加ETC行业的竞争。
我国对ETC企业实行产品资质准入制,企业产品只有通过交通运输部交通工程监理检测中心的检测后,才能参与ETC建设招投标,因此我国市场中ETC企业数量较少。
若以每年新增ETC用户数作为当年OBU市场总量,结合每个公司当年的出货量可以大致估计出 OBU的出货市占率。2018年,我国ETC市场中,金溢科技、万集科技、聚利科技三大龙头企业合计份额占比达到80%以上,我国ETC市场集中度高。

在ETC系统中,OBU(车载电子标签)安装在车上,路边架设路侧单元RSU(Road Side Unit),车辆高速通过RSU的时候,OBU和RSU之间用微波通讯,就像非接触卡一样,只不过距离更远——十几米,频率更高——5.8GHz,识别真假,获得车型,计算费率,扣除通行费。
车载单元按照采用技术和电子标签型式可以分为:被动式、读写主动式、单片式电子标签以及双片式电子标签。

根据交通运输部统计数据,截至2019年底ETC累计用户达到2.04亿,2019年新增ETC用户1.27亿辆,则2019年OBU出货量至少为1.27亿套,OBU需求量大幅增长。
价格方面,2019年由于市场需求的爆发式增长,OBU价格稳中有升,对业内龙头厂商形成明显利好。目前蓝牙OBU的招投标价格大约在80元/个以上,部分地区甚至达到100元/个,价格稳中有升。
RSU通常安置在ETC车道上作为路侧基站使用,是不停车收费系统的关键设备,由读写天线(RSU天线)和射频控制器(RSU 控制器)组成,具体由5.8GHz收发信机、RSU天线控制板、微带天线、RSU控制器控制板构成。可以完成对信号和数据的首发、调制解调、编码解码、加密解码等功能。目前国内生产RSU的企业主要有:金溢科技、万集科技、聚利科技等。

2020年中国ETC行业市场分析:
银行、第三方机构以及金融服务机构竞相布局
1、“支付宝ETC费用”VS“微信ETC费用”
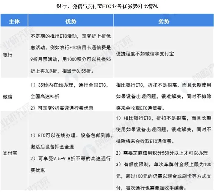
目前,支付宝ETC业务费用主要有设备费用和通行服务费用。ETC设备费用在290元左右(天津地区需要收280元,山东地区收298元),没有折扣优惠。而在通行费方面,支付宝一般可以享受9.5~9.8折不等的高速通行费优惠,但每次通行都要收取1%左右的服务费(山东地区1%,天津地区0.5%)
微信ETC目前有两种方式,一种是直接绑借记卡或者微信零钱的,这种需要交设备费用,目前设备费用是280元,没有折扣优惠,但有抽奖活动。另一种方式是办理记账卡,但记账卡需要提前充值,充值金额有300元、500元、1000元、2000元、3000元、5000元几种。在通行费方面,目前使用微信ETC可打9折。

2、银行优惠力度大,微信、支付宝更便捷
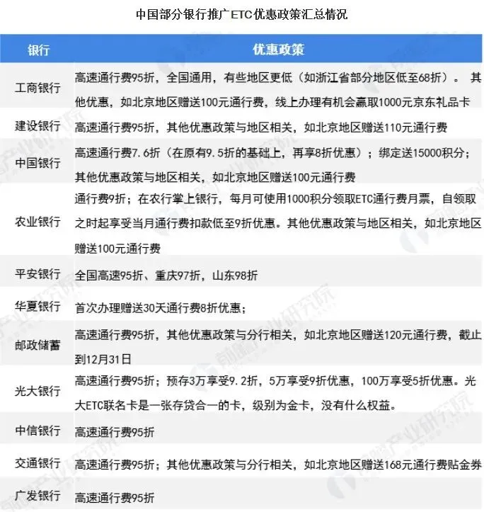
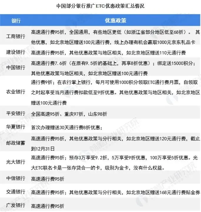
根据国家部委的相关文件,各银行迅速开展ETC推广业务,除常规的推销手段之外,多数银行还都采用了较大的优惠力度。目前,银行办理的ETC普遍执行95折的优惠,部分银行及地区可能会有更低折扣的优惠,而且很多银行推出了专门的ETC联名信用卡,有专属的的折扣优惠,普遍在9折以上。但银行办理ETC业务的便捷程度不如微信和支付宝。

尽管微信ETC业务和支付宝ETC业务手续办理便捷,但相比银行ETC,折扣不高,而且如果设备出现问题较难解决,同时不排除将来会额外收取费用的可能。

对于银行和第三方金融机构而言,以ETC为入口的金融服务将是更大的一个市场。银行和支付机构等掌握用户ETC消费信息后,通过数据进行分析,以做用户画像,带动相关金融业务的发展。
对于微信和支付宝而言,对ETC用户的争夺则在于获取用户更多的出行数据,包括出行时间、目的地等,由此将用户出行场景与其他业务相结合,挖掘更多用户服务价值,比如贷款、理财等金融服务。而且,当前大部分用户群体已经习惯于移动支付,这对微信和支付宝也有优势可言。因此,腾讯、阿里加码ETC,看中的不仅是营业收入层面可能带来的增量,还有用户出行数据对于整个平台体系的价值。
编辑:涂胜男
审核:潘永辉 冯涛 陈露
来源:中国公路 前瞻产业研究院 ITS智能交通
转载请注明出处。

《中国高速公路》杂志话题交流、编读互动及行业资讯传播平台。

长按可关注并标星


