“计算机行业深度报告:宏观政策+产业趋势共振,AIAgent深化企业服务转型”,报告由浙商证券发布。
完整版PDF电子版报告下载方式见文末。
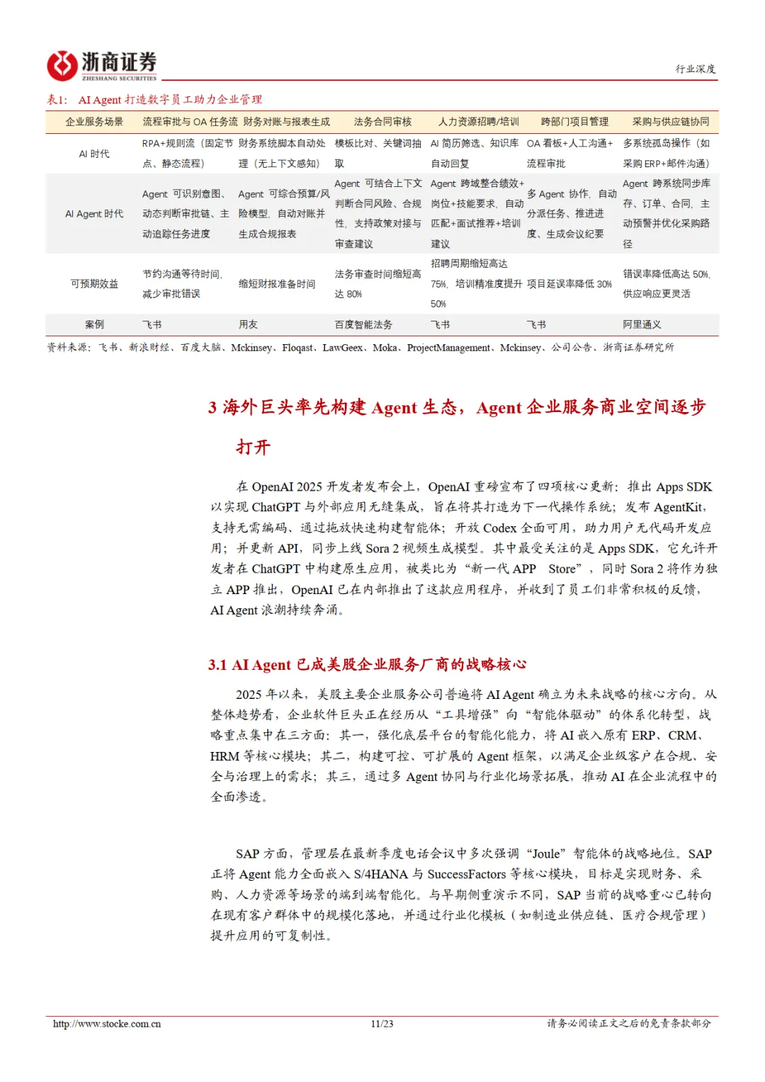
大模型应用正在从Copilot 转向 Agent,从辅助向执行过渡 大模型应用从辅助(Copilot)向执行(Agent)、决策(Intelligence)过渡,AI 应 用可以独立规划任务路径、调用工具并执行决策,最终在无需人工干预的情况下 实现预设目标。据 Gartner 预测,到 2028 年,33% 的企业软件应用将包含代理式 人工智能,而 2024 年这一数字不到 1%,且至少15%的日常工作决策将通过人工 智能代理自主做出。

企业服务是AI Agent 核心落地的核心场景 企业服务或是 AI Agent 最先落地场景,办公/OA/ERP/营销等 SaaS 厂商有望受 益:1)具备数据入口优势;2)作为组织交互中心,可作为 AI Agent 入口;3) 企业流程管理规则明确、节点清晰,能发挥 AI Agent 自动化优势,达到降本增效 的目的。
国内厂商聚焦场景化落地,AI 订单/营收已现,AI 赋能日渐显著 目前国内公司已然体现AI 产业所带来的营收/订单,尤其在 ERP、OA、办公等 重点企业服务领域趋势明显,同时,AI+行业端,如工业、制造业、政务领域, 相关公司亦有较好表现。
幻影视界整理分享报告原文节选如下:











戳“阅读原文”下载报告。


