2023企业营销进入新的拐点,如何评估营销投入对收入贡献的ROI,如何带来可衡量、可追踪、可预测的业务结果?
微吼研究院联合全球首席营销机构科特勒咨询,以及百位营销大咖、500强企业CMO对数字化活动营销的应用实践和趋势洞察,输出《营销的进化:数字化活动营销战略白皮书》,期望能为更多企业2023年战略规划带来实质性帮助和启发。








































华为-数字营销部部长、腾讯CSIG-市场副总裁、京东数科-市场负责人、支付宝B端-市场负责人、Google-大中华区及韩国营销平台总经理、微软(中国)-首席技术顾问、SAP-全球产品营销总监、IBM-数字营销总监、Slack-全球数字营销负责人、巨量引擎-市场总经理、广联达-上海总经理、视源股份-高级副总裁、明略科技-营销科学家、科大讯飞-市场副总裁、飞书多维表格-负责人、致趣百川-CEO、火眼云-CEO、滴滴-企业级总经理、科特勒咨询-全球合伙人、兔展-CEO、微盛-CEO、络享云-CEO、薪人薪事-CEO、明道云-CEO、Ping++-CEO,保利威-CEO、上海雍熙-CEO、领健Linkedcare-CEO、云客-CEO、红海云-CEO、品览-CEO、行李管家 -CEO,慧结算-CEO、传声营销-CEO、E企行-CEO、纷享销客-联合创始人、易法客-联合创始人、阔知-联合创始人、蘑菇租房-联合创始人、银云信息-联合创始人、致趣百川-CMO 、甲骨文营销云-CMO、京东数科-CMO、火石创造-CMO,石墨文档-CMO、云学堂-CMO、致趣百川-SVP,网易智慧企业部-CMO、亚布力企业家论坛-CMO、侣程科技-CMO、聆通助听-CMO,华润创业-投资副总裁、北森-市场副总裁 ,神策数据-市场副总裁、销售易-市场副总裁、六度EC-市场副总裁、极光科技-市场副总裁、红圈营销-市场副总裁、分贝通-市场副总裁、谷川联行-副总裁、乐言科技-副总裁、智慧芽-市场副总裁、环信-市场副总裁
法大大-市场高级总监、联通数科-品宣总监、明源云-市场副总裁、国联质检-运营副总裁、卫瓴科技-CEO、Zoho中国-市场总监、励销云-副总裁、市场易-CEO、统信软件-市场总监、中国系统-市场总监、循环智能-副总裁、金蝶集团-品牌市场GM、涂鸦智能-智慧商业事业群、线性资本-运营VP、七牛云-运营副总裁、捷昌驱动-全球市场负责人、Dalligent Solutions-VP、秒秒测-CEO、红帽-大中华区市场总监、Infosys-市场总监、达索系统-数字营销总监、高瓴资本-VP、InfoQ-总经理、亮风台-市场负责人、智齿科技-市场总监、明源云-副总裁、数列科技-市场总监、销售易-市场VP、思享营销战略-合伙人、蝉鸣科技-CEO、极客邦-市场负责人、InfoQ-总经理、钛媒体CMO,虎啸-副总裁,36氪-市场总监、To B行业头条-负责人、中国软件网 市场总监、ITShare-创始人、云听-CEM、加推-COO、《超级转化率》作者、《小群效应》作者、《订阅经济》作者、《产品运营新物种》作者、《流量黑洞》作者、公众号《SaaS白夜行》主笔、特大号-创始人、云学堂-COO、有米科技-市场副总裁、才云-市场副总裁、腾讯企业微信-ISV合作负责人、天懋信息-副总经理、甄云科技-CEO、极验-市场副总裁、睿在云-副总裁、国舜股份-市场副总裁、集时通讯-运营副总裁、鼎捷集团-副总裁、创蓝253-副总裁、杉数科技-副总裁、百望股份-市场副总裁、蓝凌软件-市场副总裁、盟主直播-市场副总裁、才云科技-COO、深绘智能-COO
美通社-亚太市场总监、玉符科技-市场总监、令牌云-市场总监、阿里云-运营总监、缤纷传媒-创始人 、即构科技-市场负责人、亚布力论坛-CMO、精准互联-VP、盖雅工厂-副总裁、日和数字-市场总监、中科软科技-市场总监、虹科-总经理、道一云-VP、坚果云-市场负责人、清研讯科-市场总监、银雁科技-品牌总监、航天科工-深圳市场负责人、北京OKR新动能-营销合伙人、联想智能设备-市场经理、智线云-市场合伙人、摹因智能-CEO、埃文IP库-市场总监、JINGdigital-市场总监、市场易-CGO、行云集团-平台运营副总经理、Hitachi Vantara-亚太市场、量化派-品牌公关总监、伙伴云-COO、金恪大数据-副总经理、新希望草根知本-市场公共、中软-品牌生态总监、中望龙腾-市场总监、禹杭创新-市场总监、甄云科技-市场总监、敏捷科技-市场总监、致远互联-品牌总监、帷幄-运营副总裁、滴普-平台运营部总经理、云沐资本-副总裁、诸葛io-市场营销经理、SGS-市场经理、 LULU企业购-市场总监、有米科技-联席总裁、联想SMB-市场负责人、Yolanda-市场与品牌负责人、上海雍熙-CEO、微吼直播-GM、明道云-市场副总裁、涂鸦智能-PR总监、海悟科技-市场负责人、客如云-市场总监、易驰软件-CEO、凌脉集团-市场总监、上上签-市场总监
九章云极-市场总监、星环科技-市场总监、管家婆-全国市场运营总监、Collapsar-VP、UCloud-平台运营负责人、中兴-品牌规划部部长、爱德数智-市场负责人、百望云-市场总监、简约费控-市场合伙人、友盟-市场总监、保利威-VP、火眼云-CEO、联想融资租赁-华南区总监、微软中国-华南负责人、扑克财经-CEO、惠合科技-CEO、高成资本-执行董事、品览-市场总监、易快报-全国营销总监、GRC-市场总监、索信达控股-CMO、海柔创新-品牌负责人、汇桔网-总监、云客-创始人、黑洞引力-CEO、森海塞尔-To B市场负责人、视源股份-高级副总裁、北森-高级市场总监、管租易-CEO、泛微协同-CEO、达观数据-市场经理、Vesta-营销总监、七牛云-市场负责人、侣程科技-CMO、华工管院雷鸣教授童爷、魔创科技-CEO、询盘云-总经理、美库尔-市场负责人、灵狐-市场总监、云徙科技-市场负责人、西克传感器-市场负责人、致趣百川-CSM、数云-市场VP、传声营销-CEO、有孚网络-市场总监、益普科技-副总、奥哲网络-市场总监、网易智企-市场总监、用友-华南区市场负责人、博剌-市场总监、必智科技-COO、E企行-市场总监、聆通助听 - CMO、猪八戒网-运营总监、字节跳动-华南市场、华为企业业务-数字化负责人、咏洲科技-董事长、度言软件-市场运营总监、NEXNEO-创新平台创始人、Advanae.ai-中国区市场负责人、夜莺科技-市场VP、嗨普智能-CMO
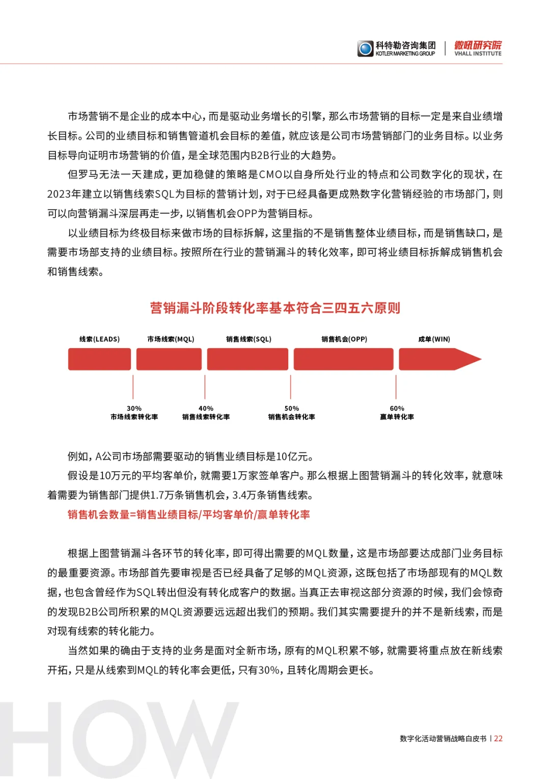
火山引擎-华东市场总监、31会议-CEO、竹间智能-CMO、魔创科技-CEO、易迁易-COO、达观数据-市场总监、纷享销客-市场总监、勤哲文化-市场总监、以纯集团-GM、白鸟科技-联合创始人、美科信息-CEO、未来数科-运营总监、3W—市场总监、薪税云上海—VP、询盘云-市场总监、企客兔-联合创始人、汇联易-品牌运营总监、RSP-市场总监、科锐国际-市场总监、云沃客-市场总监、新东方-品牌总监、北森-数字营销总监、目睹直播-CMO、同道雅集-创始人、阿博茨科技-市场总监、句子互动-COO、神州控股-市场经理、Lee-CMO、中科金审-市场总监、明源云-战略人才中心负责人、诚收科技-COO、哈奇智能-CMO、SegmentFault-COO、爱服生-市场运营总监、多准数据-市场总监、蓝标在线-市场负责人、百应科技-市场总监、销售易-品牌公关总监、HKEPA-联合创始人、贝思畅想-品牌总监、CAMMUS-COO、探迹-市场总监、猎豹移动-市场负责人、三度智造-市场总监、东方华腾–CEO、光华科技-品牌总监、智轩互联-总经理、创略科技-PR总监、画龙科技-市场总监、智象科技-市场总监、视源股份MAXHUB-品牌总监、映云科技-市场总监、LigaAI-市场总监、云客-市场总监、征世科技-市场总监、旦米-市场总监、智慧星光-市场营销部总监、踏歌智行-市场总监、七猿科技-CEO、91科技-副总裁、骆飞科技-总经理、北京奥海辰-副总经理、华为鸿蒙生态-市场负责人、数澜科技-运营总监



