
随着人工智能技术的不断发展,医疗健康领域也迎来了AI大模型的应用与探索。
医疗健康AI大模型,作为人工智能的一个分支,能够通过学习大量的数据来生成新的数据实例,这在医疗领域有着广泛的应用前景,如药物研发、医学影像、医疗文本分析等。医疗健康AI大模型为技术底座,赋能医疗行业的多场景,为患者提供差异诊断,为医生提供诊断建议;提升药物研发成功的概率,降低研发成本;能够提供准确、快速、个性化的诊断和建议。
基于此,亿欧撰写了本报告,旨在分析当前医疗健康AI大模型在实际应用中的成效,提高医疗各界对医疗健康AI大模型的认识和理解,讨论其对医疗服务可及性和质量的潜在影响,增强医疗各界对新技术的接受度。
国内医疗健康AI大模型市场发展
随着技术成熟度以及数据可用性增加,医疗健康AI大模型对医疗场景中(如药物发现、个性化医疗、医学影像、数据增强)的部分研发阻碍给出解决方案,加快医疗研发速度。同时,其生成式人工智能操作难度低,更能够被医疗领域的专业人员接受并使用。因此根据亿欧预测,2023-2027年为医疗健康AI大模型集中爆发的阶段。

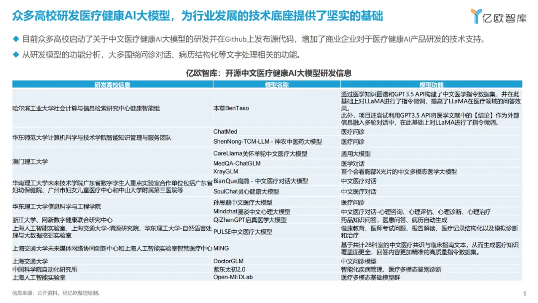
医疗健康AI大模型产品主要在医疗机构、医药企业、零售药店以及互联网医疗这四类企业应用。当前,医疗科技企业与基础大模型企业积极合作,AI大模型医疗健康生态正在逐步建立。

国内医疗健康AI大模型市场发展
自大模型受到广泛关注以来,出现了较多关于医疗大模型的测试文章,但测试大多围绕GPT在回答美国执业医师资格考试(USMLE)的结果进行。在此背景下,亿欧围绕国内医疗大模型展开测试。
根据国家执业医师资格考试要求,执业医师考试有600道选择题,每道题1分,合格分数线为360分,即准确率超过60%为通过。在本次测试结果中,有六个平台的准确率都超过了60%,而公开数据显示执业医师综合笔试通过率在20%-25%之间,由此可见,医疗大模型平台可能具有比一般考生更高的专业水平或者更好的准备情况。
医疗大模型在做不同国家执业医师考试题目时,准确率差异较小。GPT4的表现优于大部分国内医疗大模型平台。GPT4的准确率为69%,国内平台平均值为66%。

对比临床执业医师的测试结果,部分医疗大模型在处理中医相关问题的表现稍显不足。医疗健康AI大模型在处理中医相关问题时存在以下几个方面的难点:
1)文化和语境的理解:中医的理论包含了大量的象征性语言和概念(如阴阳、五行等)。医疗大模型可能难以准确理解和解释这些概念的深层含义。
2)诊疗方法的差异:中医诊断依赖于医师对患者的观察、听诊、问诊和切脉等手段,这些方法与西医的诊断方式(如实验室检测、影像学检查)有很大差异。大模型可能难以模拟中医的诊疗过程,因为这需要对非标准化信息的高度解读能力。
3)治疗个体化:中医强调根据个体的体质和病情来调整治疗方案,这种个体化的治疗方法要求医师具有丰富的经验,而这些是大模型难以完全复制的。
4)跨学科整合的复杂性:将中医与现代医学知识结合起来是一个跨学科的挑战,需要深入理解两种体系的原理和方法。大模型可能在没有足够跨学科训练数据的情况下难以实现有效的整合。

总结
医疗健康AI大模型平台的应用不仅能够提升医疗服务的质量和可及性,还能够推动整个医疗产业的创新发展,形成新的产业生态和生产力。未来,医疗健康AI大模型平台的应用场景将进一步拓展,AI相关法案加速建立,明确医疗健康AI的责任归属和使用规范,生成式AI加快了人机交互协助,确保医疗健康AI辅助下的决策过程既高效又人性化。
以上为亿欧智库《2023医疗健康AI大模型行业研究报告》的部分摘要,更多详细内容请见报告完整版。
以下是报告节选正文内容:





扫码加入社群获取完整报告

文章不错,点个在看






