

由中国企业改革与发展研究会企业管理分会、中国电子技术标准化研究院、天津爱波瑞科技发展有限公司、天津财经大学联合编写的《2024中国制造业精益数字化发展报告》于2024年9月20开幕的2024精益数字化创新大会上正式发布。
在精益数字化的发展过程中,我国仍然面临着区域与行业发展水平的不平衡,战略定位低、基础薄弱,复合型人才匮乏等诸多挑战。报告提出建议:一是加强政策与标准引导;二是推动精益数字化技术创新;三是促进数据治理与价值创造水平;四是加强精益数字化人才培养与引进;五是推动产学研用服深度合作;六是促进分类实施与大中小企业协同发展。
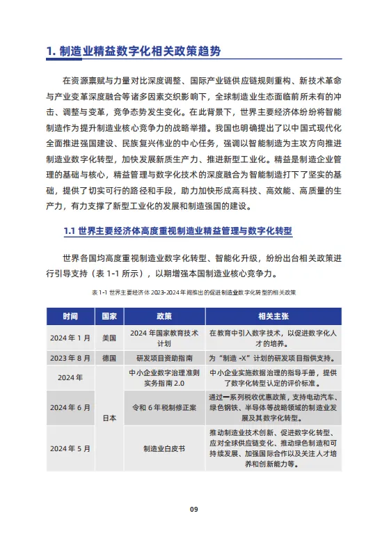
报告对比了美国、德国、日本、韩国、英国、法国、澳大利亚等世界主要经济体对于工业发展的政策,并分析了国家发展改革委、工业和信息化部、交通运输部多部门与各城市关于发展制造业的政策措施,同时对上百家制造业企业展开调研,总结并归纳出近年来中国制造业实施精益数字化的现状、亮点、趋势与挑战,并集中展示典型企业的精益数字化成功案例,旨在从产业链的研发、供应链、运营生产方式转型、装备升级等方面推进价值创造、数字化转型,智能化升级,助力企业实现高端化、绿色制造的高质量发展。
报告编委会顾问成员包括中国企业改革与发展研究会副会长、中国一重集团有限公司原党委书记、董事长刘明忠,国家制造强国建设战略咨询委员会委员、国家智能制造专家咨询委员会荣誉主任朱森第,中国工程院院士李培根,中国社会科学院工业经济研究所书记曲永义,中国电子技术标准化研究院信息安全研究中心副主任范科峰,爱波瑞集团董事长、中国制造业国际论坛创始人王洪艳,中国中车集团运营管理部副部长丁亚军,中国航空工业集团机载集团原副总经理高海军等。
小编提醒,在微信公众号后台回复:20250914,即可下载PDF文档报告!
来源:新浪网络



















工业4.0俱乐部微信公众号版面已经对外开放,商务合作请联系俱乐部编辑胡先生:18819016811(微信同号)
工业4.0产业生态联盟杜玉河 | 深度研读《国务院关于深入实施“人工智能+”行动》的意见(附PPT下载)
工业富联 | 2024解读最新灯塔工厂:AI智造实践路径与方法(附下载)
毕马威 | 智能制造,以人工智能驱动转型并创造价值报告(附下载)
Gartner-腾讯云 | 企业级智能体产业落地研究报告,从场景试点到规模化应用实践(附下载)
华为发布面向智能世界2035十大技术趋势:2035年全社会的算力总量将增长10万倍(附下载)
最新!全球灯塔网络201家工厂列表,位于中国85家,海尔12座全球最多!
2025中国企业500强出炉,营业收入达110.15万亿元,营收超千亿元企业增至267家(附名单)
建设数字中国 升级数智底座 | 企业数智化底座白皮书(附下载)
工信部装备工业一司发布《关于2025年度卓越级智能工厂项目的公示》
IDC报告 | AI大转型:如何从试点探索走向产业重塑(附下载)
工业和信息化部副部长熊继军:做好信息化和工业化深度融合这篇大文章
中控集团创始人褚健:工业智能体最可能率先在装置级自主调控环节规模应用
毕马威-思科发布《人工智能就绪度白皮书:企业数智化转型的AI变革路径与评估指南》(附下载)
《专精特新上市公司市值战略研究报告(2024年报)》(附下载)
麦肯锡重磅报告 | 2030中国智能制造及自动化行业展望(附下载)
国务院国资委发布首批40项央企人工智能战略性高价值场景(附清单)
安全牛发布《工业互联网安全能力构建技术指南(2025版)》(附下载)
上海市经信委印发 《上海市进一步扩大人工智能应用的若干措施》的通知
中国工程院马玉山院士:面向智能制造的检测装备及应用(附完整PPT)
阿里云智能副总裁安筱鹏 | 工业智能体:驱动制造业智能化升级的五种模式
亿欧智库 | 2025中国企业研发数字化转型白皮书(附下载)
六部门关于开展2025年度智能工厂梯度培育行动的通知(附图解)
“深淘滩与低作堰”:工业4.0时代制造业的精益化与智能化革命
《2025智能移动机器人电机与减速机产品发展蓝皮书》发布(附下载)
2023年汇川董事长朱兴明2万字深度复盘,20年创业艰辛路!
中国电信&中国信通院:2025年政企行业智能体(Agent)研究报告(附下载)
中国有色集团党委书记、董事长文岗:以数智化为引领 聚力打造世界一流矿业企业
美国制造业回流指数首次出现大幅下滑——科尔尼制造业回流指数报告发布
互联网女皇回归,玛丽·米克尔发布《AI人工智能趋势报告》(附中英版PDF下载)
工业富联 | 2024解读最新灯塔工厂:AI智造实践路径与方法(附下载)
用友&大易:2024年AI在企业中的应用现状调研报告(附下载)
三部门印发《电子信息制造业数字化转型实施方案》(附全文及一张图)

10000家企业会员
100000+个人会员
完整的工业4.0生态体系


