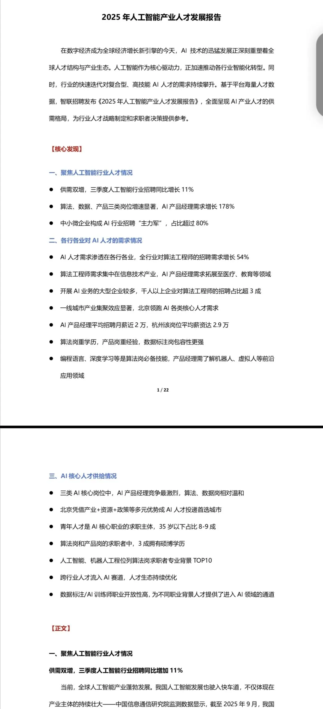
1. 供需格局:招聘求职双增,AI产品经理需求飙升
2025年三季度AI行业招聘职位数同比增11%,求职人数增23%,前三季度求职人数增速达39%,人才涌入趋势明显。核心岗位中,AI产品经理需求最猛(同比+178%),算法工程师紧随其后(+80%),数据标注/AI训练师增速11%。中小微企业成招聘主力,20人以下、20-99人、100-299人企业合计占比超80%——低代码工具降低技术门槛,细分场景机会让小团队快速落地,对实操型人才需求迫切;千人以上大型企业则聚焦大模型、工具链布局,占算法工程师需求超3成。
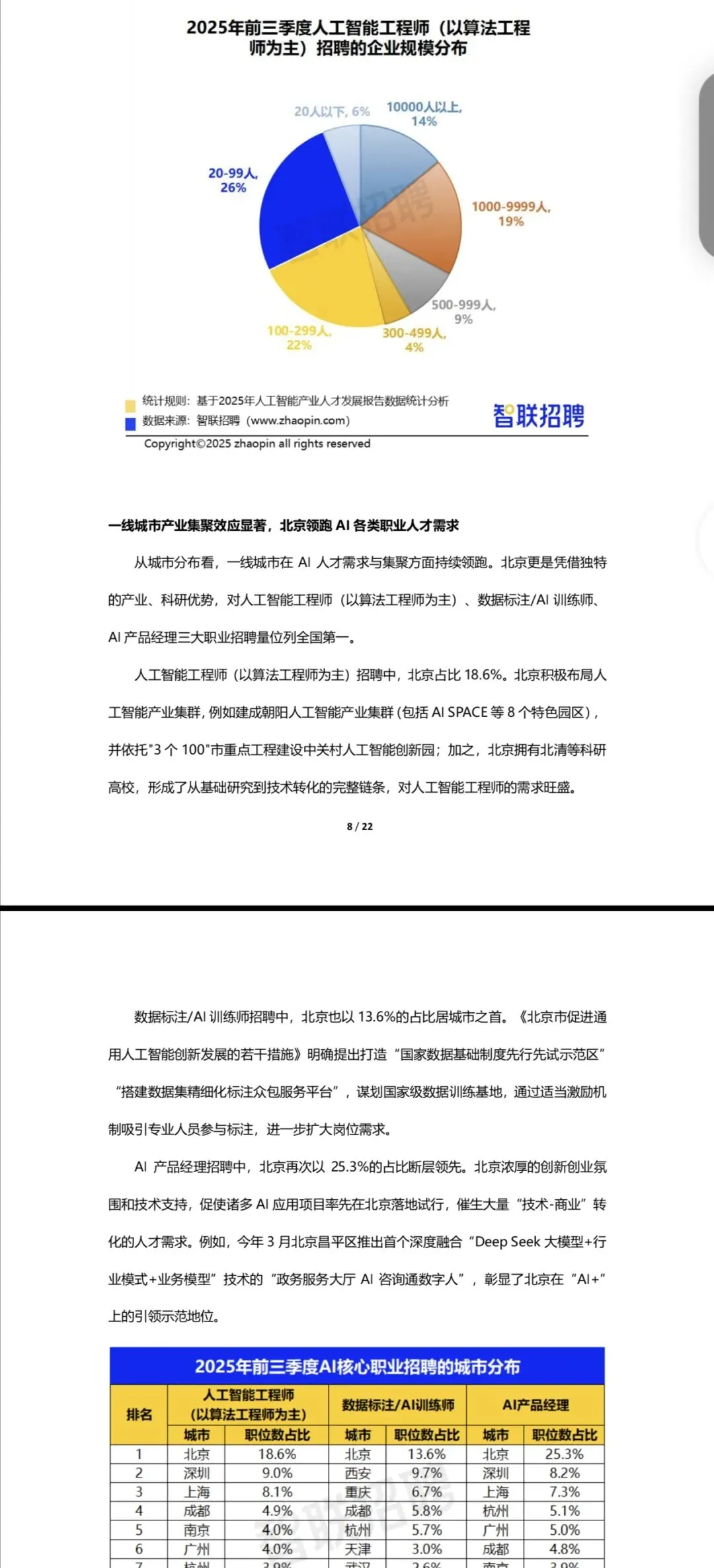
2. 行业与地域分布:技术岗集中IT业,产品岗渗透多领域,北京领跑全国
算法工程师需求高度集中于计算机软件(12.9%)、互联网(7.8%)等IT领域;AI产品经理突破技术圈,向医药制造(2.1%)、教育(1.3%)延伸,支撑AI医疗、个性化教学等场景;数据标注岗则在企业服务(14.6%)、咨询(6.7%)领域需求突出。地域上,北京包揽三类核心岗位招聘量第一,AI产品经理招聘占比达25.3%(断层领先),依托产业集群与政策支持形成人才磁吸力;杭州AI产品经理平均月薪2.9万(超行业均值近1万),新锐AI企业带动高薪需求。
3. 人才供给与竞争:产品岗竞争最烈,年轻化、跨行业特征显著
竞争梯度清晰:AI产品经理竞争指数68.1(1岗68人争),算法岗47.3(技术壁垒过滤竞争),数据标注岗43.5(薪酬偏低拉低吸引力)。求职者以35岁以下为主(占8-9成),算法岗、产品岗硕博学历占比3成,人工智能、机器人工程等新工科专业成技术岗主力。跨行业流动活跃:数据标注岗吸纳内容审核、客服等背景人才,AI产品经理则有20%求职者来自36-45岁资深群体(多从项目经理、行业专家转型),多元背景为AI落地注入场景洞察。









【完整报告获取:①非星球用户扫码下载(一年>400篇报告,一年为你节省找资料时间>7天);②星球用户在星球 App搜索“2025年人工智能产业人才发展报告”。】



