
全球大模型创新竞争的“主战场”正从研发端向产业端拓展,探索大模型产业创新生态系统综合竞争力的评价体系和提升机制,对于引导大模型生态建设,形成国家大模型生态竞争优势具有重要的理论价值和实践意义。本文基于产业竞争优势和创新生态系统理论,构建了衡量大模型产业创新生态系统综合竞争力水平的评价指标体系。该指标体系涵盖产业链自主可控、技术创新能力、创新生态成熟度3个方面共24项指标。研究针对开源和闭源两类大模型实施分类评价,并根据大模型竞争力提升设置底线型、发展型和增强型三类指标,以适应大模型发展的特点和需求。研究指出,大模型竞争力因大模型生命周期而呈现动态演化规律,并且其竞争力提升受到内部治理和创新政策的共同影响。在大模型产业生态发展的关键阶段,本文创新性提出竞争力评价体系与提升机制,为加速大模型产业生态高质量发展提供了理论依据和实践指导。

目前,业界对于大模型的竞争力评价主要集中在技术性能、伦理安全、产品应用以及大模型厂商等方面。例如,甲子光年从智能化水平和赋能空间两个角度构建了AIGC通用大型模型产品评估指标体系;国际咨询公司IDC则基于产品技术、服务生态以及行业应用三大维度构建了大型模型的技术能力评估体系;弗若斯特沙利文根据产品技术、战略愿景、生态开放性构建了大模型厂商的竞争力评价模型;新华社研究院从大模型的基础能力、智商能力、情商能力和工具提效四大测评维度发布了人工智能大模型体验报告。不同组织对大模型应用或产品的积极评价,反映了各界对大模型应用的高度关注度。然而,行业内仍然缺乏对大模型产业生态综合竞争力的客观评价。
从竞争力理论角度看,波特教授认为存在四种范围的竞争力,即企业竞争力、产业竞争力、产业集群或区域竞争力和国家竞争力。对竞争力的评价也分为产业结构流派[1]、资源流派[2]、能力流派[3]。随着创新生态系统理论兴起,针对新兴技术或新兴产业的竞争力评价逐渐迈向生态系统视角[4-5]。已有研究主要关注新兴技术产业的生态安全性、稳定性和功能发挥[6-7],但对于新兴产业创新生态系统竞争力的研究存在不足。因此,如何科学地评价新兴产业创新生态系统成为研究的前沿问题。具体到人工智能大模型领域,其竞争优势的来源尚不明确,也尚未形成统一的竞争力评价体系。
综上所述,本文将基于产业竞争优势和创新生态系统理论视角,探索建构大模型产业创新生态系统的综合竞争力评价体系,并分析竞争力提升机制。具体而言,本文旨在解决以下三个关键问题:第一,大模型产业创新生态系统概念内涵及构成?第二,大模型产业创新生态系统的竞争优势源于何处,如何构建综合竞争力评价体系?第三,如何提升大模型产业创新生态系统的综合竞争力?本文将较为全面地阐述大模型产业创新生态系统的基本概念和架构体系,并从大模型研发、技术和应用角度获得产业链自主可控、技术创新能力、创新生态成熟度的分类评价体系;进一步探索大模型竞争力动态演化规律和提升机制。本文的核心创新点在于构建大模型创新生态系统综合竞争力评价体系,对于推进新兴产业创新生态系统竞争力评价具有理论贡献,并服务于人工智能大模型产业生态建设。
01
理论基础
产业创新生态系统是指由企业、供应商、分销商、产品与服务制造商、技术提供者等创新主体共同构成,主体企业为了完成技术创新活动,按照合作共赢、共同生存的原则实现协同目标[8]。关于产业创新生态系统的架构研究,有研究提出创新生态系统围绕一个中心节点出现或创建,如技术平台是一组关键参与者所构成的社会或经济复杂组织形态[9-10]。这种结构被称为核心-外围结构,由核心公司和外围参与者组成创新生态系统。为了更好地理解创新生态系统的运行机制,研究者们从不同方面对产业创新生态系统的结构展开分析。第一,重视技术架构的基础性支撑作用。Tian等[11]开发了三层次服务生态系统架构,用于互联业务实体网络的业务模型设计。该系统架构包括生态系统建模层、仿真层和服务分析层。第二,强调产业链架构的主导设计。Gulati等[12]提出架构者(Architect)概念,认为其影响整个产业生态链构建、演进。Jacobides等[13]认为架构者是产业生态系统的基本典型特征,架构者具有引领产业目标、整合产业上下游成员关系的作用,并使得产业生态系统成员目标一致、共同演进[14-15]。第三,关注组织架构的价值共创作用。Guo和Bouwman[16]分析了移动支付生态系统组织构成,关注不同参与者的作用发挥。核心业务层为主要贡献者的商户,扩展网络层涉及供应商,商业生态系统层包括竞争对手、行业协会、工会、政府机构和其他监管机构。
如前所述,技术架构、产业链架构以及组织架构的研究对本文大模型产业创新生态系统的深入认识提供理论基础。不同于传统制造业产业创新生态系统关注研发创新、生产制造、市场应用等子系统的作用发挥。以人工智能、大数据等为代表的新兴产业创新生态系统,是建立在数字技术和基础框架之上的[17]。技术架构起到底层支撑作用,从而推动产业链上中下游的正常运转,形成完整的产业链架构。同时,平台企业作为架构者,推动互补者企业或大量用户群体开展社会创新[18-19]。遗憾的是,现有研究大多关注单一架构的设计,尚未从多重嵌入的架构设计视角分析新兴产业创新生态系统的结构特征,这一点也将是本文开展大模型产业创新生态系统的概念分析基础。此外,虽然当前大模型引发了大量的科研创新、产品创新,但是鲜有研究对人工智能大模型产业创新生态系统进行深入分析。因此,前瞻大模型产业创新生态系统的架构设计,有助于厘清其综合竞争力的来源,推进评价指标体系设计。
1.2 创新生态系统竞争力评价
波特的理论主张,产业竞争优势的解析应遵循“结构—行为—绩效”的分析框架,认为产业的组织结构决定了产业的竞争环境,从而影响企业的行为策略,并最终决定企业的绩效[20]。研究指出,生产要素状况、市场需求状况、相关与辅助产业发展水平、企业策略结构以及竞争对手、机遇、政府等因素,对各国的产业国际竞争力产生重大影响。谢章澍和朱斌[21]提出高技术产业的竞争力可分为产业内生竞争力和外生竞争力。前者包括产业投入、产出及技术创新能力,后者则涉及产业政策环境、技术支持环境及孵化环境。除了经典的产业结构理论,其他理论流派对产业竞争力的来源进行了差异化分析。资源流派认为,企业间的资源差异和稀缺性会赋予其竞争优势,因此企业需持续获取有价值且稀缺的资源以维持竞争力。周星和付英[22]认为理论上产业国际竞争力应等于产业竞争力资产乘以产业竞争力过程。其中,产业竞争力资产包括基础要素(如资源禀赋)和高级要素(如现代交通、通信系统等)。能力流派则主张,企业的核心能力是保持持续竞争的关键,而企业的动态能力则确保其在各种环境下都能保持竞争优势。徐二明和高怀[23]研究表明企业竞争力差异的根源在于技术资本、组织资本和社会资本在有机结合的基础上,其运用效果的差异。
这些理论流派对于产业竞争力评价具有重要意义。随着创新生态系统理论的兴起,产业的竞争呈现生态属性。快速发展的数字生态使得竞争焦点从单个组织上升到整个生态层面。已有文献对创新生态系统的评价研究可分为以下三个方面:一是对产业生态安全评价,研究基于创新生态系统的视角,运用系统思维方法,从“产业创新能力、产业竞争力、产业发展能力、产业恢复能力、产业控制力”提出制造业产业安全评价“五因素模型”[6]。二是对产业生态功能评价,有研究从创新能力、服务能力、支持能力和发展能力四个方面构建了智能制造创新生态系统功能的评价体系[24]。三是对产业生态的健康度和适宜度评价,研究者基于生态位理论和创新生态系统构成要素构建区域生态位适宜度评价体系[7],此外有研究从生产率、适应力和多样性三个维度对企业创新生态系统健康度进行评价[25]。上述研究从多个方面对创新生态系统进行评价,然而从竞争力角度对新兴产业创新生态系统的评价仍然存在理论探索的空间。鉴于此,本文将进一步探索大模型产业创新生态系统构成及其综合竞争力评价体系。
02
大模型产业创新生态系统概念和架构体系
一方面,大模型的发展将推动算力、数据、训练、安全等技术的协同演进。大模型的“研发—训练—应用”迭代反馈需要“芯片—开源框架—模型—数据—场景应用”人工智能技术全栈支撑。另一方面,大模型将推动形成AIGC等新业态,引领人工智能产业发展,赋能传统产业转型升级。结合数字创新生态系统理论基础以及大模型技术特性,本文认为大模型产业创新生态系统是由大模型提供者、部署者、参与者、使用者(用户)、促进者共同组成,依托数字技术,为推进大模型创新发展和应用服务而建立起来的复杂经济结构。
接下来,本文将从生态架构角度进一步探讨大模型产业创新生态系统,以明确大模型综合竞争力的来源并为设计评价指标体系提供分析基础。
(1)技术架构维:大模型产业创新生态系统持续运转需要数字技术架构支撑。
大模型的产业生态的形成依赖于数字技术架构的支持,领先的算力和丰富高质量的数据集是推动大模型算法不断改进的关键基础。从研发训练角度来看,大模型是一个系统性工程,需要“大数据+大算力+强算法”的协同。目前,全球主要的大模型厂商都在软硬件领域形成了战略协同的局面,例如Google采用了TPU、Tensorflow和Google Cloud的组合,OpenAI则利用英伟达的GPU和微软Azure,其他厂商也在英伟达GPU的基础上构建了超级算力平台。例如2022年,Meta宣布将使用1.6万块英伟达芯片构建人工智能超级计算机,以实现更快、更优秀的人工智能模型训练。从推理的角度看,大模型的应用同样需要底层计算架构和调用数据的支持。
(2)组织架构维:大模型产业创新生态系统发展繁荣需要创新主体协同。
大模型产业创新生态系统的形成是各主体协同推动的创新结果。大模型产业生态的形成离不开大模型提供者、参与者、部署者、使用者(用户)、促进者发挥差异化的功能。大模型提供者通常为平台组织,这些组织联合生态伙伴集中资源,打造可信安全、行业领先的基础大模型。大模型参与者是指大模型研发训练的生态合作伙伴,由于大模型创新链条复杂,需要大量参与者参与,比如数据提供商、算力提供商等。大模型部署者为广大中小企业和开发者,它们是生态持续发展的核心基础,共同构建庞大的利基生态。大模型使用者既包括在生产经营中使用大模型的组织,也包括直接使用大模型的公众用户。大模型生态持续发展的促进者,是指政府、大学、中介机构等,比如政府作为政策和制度设计的核心主体,针对大模型产业发展中的安全伦理问题,出台相应的治理措施,并探索适合大模型产业快速迭代发展的创新政策设计;风险投资机构等则发掘市场潜力资源,进一步推动行业快速形成和发展。
(3)产业链架构维:大模型产业创新生态系统自主可控需要产业链贯通。
大模型产业发展将推动形成新的产业链,包括上游基础硬件层、中游研发训练层、运营管理层以及下游场景应用层,生态自主可控需要各环节突破和协同。具体而言,产业链上游主要负责支持大模型的研发和运行的硬件部分和数据集两部分,人工智能芯片和高质量数据集是大模型创新发展的关键要素。产业链中游主要围绕大模型的研发训练和运营发展,前者涉及大模型训练的深度学习框架、计算框架以及计算平台(集群),后者涉及大模型预训练微调、持续迭代以及开源体系建设等方面。产业链下游主要是大模型重点落地的场景,形成丰富的产业形态,引领人工智能产业发展、催生AIGC新业态、赋能提质传统产业。例如在交通、医疗、教育、制造业等多个领域实现行业大模型研发,产业链架构推动了创新资源的快速流动,实现了从上游到下游的广泛拓展。

03
大模型产业创新生态系统综合竞争力评价体系
结合上述分析,本文结合产业竞争优势和创新生态系统理论,探索构建大模型产业创新生态系统综合竞争力水平的评价指标体系。
3.1 评价指标体系原则
关于评价指标体系的设计应当遵循以下原则:科学性、系统性、可操作性、针对性以及可比性原则。除此之外,对大模型产业创新生态系统的评价要考虑评价对象的特殊性。第一,随着持续训练迭代和产业扩散,大模型动态演进,其形成的产业生态也在不断发展中,因而在评价指标体系设计上需要体现动态发展性;第二,不同大模型之间的比较既需要考虑到技术性能等“硬指标”,也需要考虑生态建设的“软指标”;第三,大模型产业生态建设涉及研发、技术、应用间的协调匹配,对此考虑设置不同性质的指标,例如涉及模型安全可控的底线型指标,产品服务能力等发展型指标,以及关系国产自主全栈体系的增强型指标。
3.2 评价指标体系概念模型
基于大模型产业创新生态系统的架构体系,产业链架构、技术架构、组织架构分别对应大模型产业创新生态中研发活动、技术创新和产业应用。这三个环节影响大模型产业生态的形成、发展。研究认为大模型产业创新生态系统的竞争力来源于产业链自主可控、技术创新能力、创新生态成熟度。

(1)产业链自主可控。
在大模型产业链架构中必须具备自主可控的能力,才能在技术发展变化和市场竞争中保持竞争优势。自主可控的能力不仅能够减少对外部依赖,提高系统安全性,同时也能够降低成本,提高盈利能力。针对大模型产业链自主可控,特别关注在数据、芯片、算法、框架等关键领域。目前CPU、GPU和储存硬件以及部分高端传感器严重依赖国外进口。在软件方面依赖于美国开源训练框架(PyTorch、TensorFlow),部分设计与仿真软件掌握在外企手中,同时面临开源代码和数据集资源的风险。整体而言,当前我国人工智能底层软硬件技术严重依赖于国外顶尖科技巨头,虽然近年来国产智能芯片发展迅速,自主训练框架取得初步进展,随之而来国产芯片架构多元、适配成本高昂问题凸显,落地推广与持续迭代受到严重制约,难以形成具备竞争力的开放生态。
(2)技术创新能力。
技术创新是大模型产业生态系统竞争力的重要来源。只有不断进行技术创新,才能不断提高模型的精度、效率和可靠性,满足市场需求。大模型技术创新主要涉及算法层面、技术开发和工具应用等方面。算法创新主要是探索新的算法和模型设计,提高模型效率和精度;技术创新主要是研发新的技术工具和平台,提高模型开发和训练效率;工具创新主要是开发新的工具和软件,提高模型部署和维护的效率。通过技术创新,在满足安全可控的基础上,确保大模型在技术能力上的先进性。
(3)创新生态成熟度。
大模型多元主体的协同互动是产业生态形成和兴起的关键因素,影响大模型产业创新生态的竞争力。大模型创新生态成熟度主要包括生态伙伴合作交流、开源开放体系和产品服务等方面。为了提高大模型的创新能力和应用价值,需要建立开放、共享的合作交流平台,通过行业伙伴间协作加速技术研发、行业落地等;推动大模型开源和开放,促进技术的快速发展和普及,提高大模型的可靠性和应用范围,形成庞大的创新社区生态;不断提高产品服务能力,不断优化用户体验,降低使用门槛,快速推动大模型创新生态兴起。
3.3 评价指标体系构成
基于对大模型产业创新生态系统综合竞争力来源分析,本文从研发、技术、应用出发,围绕产业链自主可控、技术创新能力、创新生态成熟度三方面选取了24项指标建立了大模型产业创新生态系统的综合竞争力评价体系(表1)。该指标体系共分为三级,设置了底线型、发展型和增强型三类性质指标,并针对开源和闭源两类大模型实施分类评价,以适应大模型发展的特点和需求。

3.4 评价指标体系解释
(1)产业链自主可控主要通过技术全栈体系、重大设施部署、创新团队支撑三项指标共同表征。
技术全栈体系指大模型研发过程中在软硬件领域实现自主可控,分为人工智能开源框架、计算架构以及适配国产芯片三项子指标。该指标为定性评价,对不同大模型研发过程进行考察,涉及是否拥有自主开源框架、是否重塑大模型计算架构、模型是否与国产芯片适配。
重大设施部署指在大模型研发中拥有算力和数据相关重大基础设施,分为智能算力资源和高质量数据集两项子指标。智能算力资源是大模型研发训练和推理的重要基础,可通过芯片投入数以及算力规模(每秒所能够进行的浮点运算数目,FLOPs)进行衡量,高质量数据集可通过数据集规模进行衡量。
创新团队支撑指大模型研发中形成体系化的攻坚团队,分为尖端人才数量和大模型团队规模两项子指标。尖端人才是大模型研发活动的创新引领者,可通过高被引人才数量衡量;大模型是一个系统工程,需要创新人才形成坚实支撑,可以用研发团队总人数衡量。
(2)技术创新能力主要通过模型先进性和模型安全可控两项指标共同表征。
模型先进性指大模型在技术方面的性能领先程度,分为语言能力、推理能力、跨模态能力、生成能力、综合能力五项子指标。语言能力指大模型对语义理解,特别是对中国情境下的理解;推理能力包括知识推理、逻辑推理以及符号推理三个方面;跨模态能力指大模型在多模态应用中的能力,如图生文、文生图、文生视频等;生成能力是大模型核心特性,主要涉及代码生成、创意生成等方面;综合能力是大模型在领域中的应用能力。目前公开的大模型评测数据集对以上指标进行了公开评测,可基于此进行先进性评价。
模型安全可控是大模型得以产业化应用的底线指标,分为数据安全、内容安全以及模型安全三项子指标。数据安全指使用中的数据隐私保护,确保对大模型部署者和使用者的数据保护;内容安全指生成的内容不涉及违法犯罪、敏感话题、违反道德规范等;模型安全指使用过程防攻击(prompt攻击、数据窃取、对抗攻击、后门攻击)、数据投毒的能力等。目前公开的大模型评测数据集对以上指标进行了评测,可基于此进行安全可控评价。
(3)创新生态成熟度主要通过生态开源开放、行业合作伙伴、产品服务能力三项指标共同表征。
生态开源开放指大模型在开源开放体系的建设成效,分为模型社区活跃度、模型代码开放和工具全链条开放三项子指标。模型社区活跃度反映开源大模型在社区中关注程度,可以用社区星标(Stars)和分叉数量(Fork)衡量;模型代码开放指模型是否开放源代码供开发者使用,属于定性评价指标;工具全链条开放指模型在代码开放的同时,是否开放大模型开发工具,属于定性评价指标。
行业合作伙伴指大模型在研发和应用中的生态伙伴数量,分为模型开发者数量、模型应用企业数、衍生行业模型数三项子指标。模型开发者数量是产业生态的核心组织部分,可用参与大模型开源项目或者社区的开发者数衡量;模型应用企业数指大模型覆盖的企业数量,衡量在行业企业中应用广度;衍生行业模型数指基于基础大模型上形成行业大模型数量,凸显在垂直行业领域的发展情况。
产品服务能力指大模型产品服务用户的能力,分为模型使用成本、模型平台能力、模型插件增强三项子指标。模型使用成本指大模型在使用过程中成本投入,可用大模型公开的API成本价格衡量;模型平台能力指大模型面向开发和用户,对技术能力进行封装,支持方便调用;模型插件增强指大模型通过插件方式实现联网增强模型性能,可用大模型拥有的插件数量进行衡量。
04
大模型产业创新生态系统综合竞争力提升机制
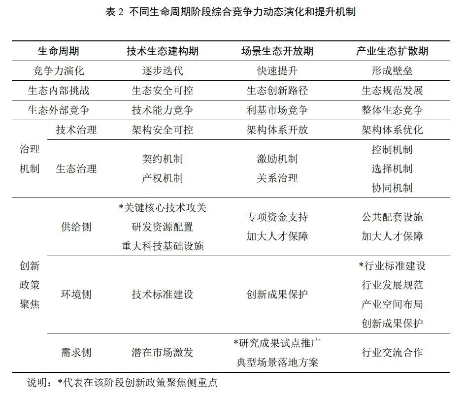
产业创新生态系统具有生命周期特性,不同阶段系统的竞争优势各异,所面临的挑战也有所不同。因此,在不同阶段采取何种治理机制和创新政策显得尤为重要。已有产业生命周期理论指出产业发展通常经历“萌芽、成长、成熟、衰退”四个不同阶段。创新生态系统演化理论表明生态系统的发展会经历多个演化阶段[26],例如技术保护期、市场选择期、竞争扩散期[27]。其中,生态领导者在不同阶段会采取差异化治理策略[28]。结合产业生命周期和创新生态系统理论,研究认为大模型产业创新生态系统的发展将经历“技术生态建构、场景生态开放、产业生态扩散”三个不同阶段。
(1)大模型产业创新生态系统综合竞争力动态演化。
大模型产业创新生态系统的发展经历三个不同阶段:技术生态建构、场景生态开放和产业生态扩散。技术生态建构期,大模型技术从研发走向市场,形成了强大稳定的技术生态能力,通过构建数字技术架构更好地面向场景和需求进行赋能。场景生态开放期,大模型在不同领域中创新应用,形成场景创新的典型方案,吸引大量创新者加入产业生态。在产业生态扩散阶段,大模型在不同产业中加速扩散,引领人工智能产业发展、催生AIGC新业态、赋能提质传统产业。从大模型生命周期视角,其产业创新生态系统的综合竞争力动态演化呈现出“逐步建构→快速提升→形成壁垒”的发展态势(图3)。

(2)大模型产业创新生态系统内部挑战和外部竞争。
技术生态建构期面临生态安全可控的内部挑战和技术能力的外部竞争。该阶段,不同大模型需要探索生态易用的技术架构和安全可控能力,技术能力处于行业领先的大模型将率先落地应用。场景生态开放期面临创新路径选择的内部挑战和利基市场的外部竞争。该阶段亟待探索满足场景创新的可行技术和产品方案,中小企业面临多种创新路径选择,此外不同大模型在利基市场间的竞争将加剧,对垂直场景的赋能能力,是利基生态形成的关键。产业生态扩散期面临生态规范发展的内部挑战和整体生态的外部竞争。该阶段大模型技术在产业内实现快速扩散,形成多条创新路径,针对行业发展需要制定出台系列的政策和规则,切实维护数据安全、隐私以及不当使用的问题。此外,不同大模型生态间的竞争程度将加剧,针对生态间的竞争和合作需要探索相应的治理策略。
(3)大模型产业创新生态系统综合竞争力提升机制。
创新生态系统的持续演进机制是多方关注的焦点,政府可以通过创新政策设计影响生态发展,生态领导者通过内部治理实现生态持续发展[29]。需要指出的是,内部治理不仅涉及生态本身的治理机制,同时也需关注数字技术架构作为嵌入式机制的协调作用。
从内部治理角度,技术生态建构期,技术治理关注架构安全可控,提升用户和公众的合法性,推动大模型从研发向应用转化;生态治理上采取契约机制和产权机制,针对大模型在潜在应用过程中所涉及的知识产权问题、合作伙伴间的协作问题,采取正式治理机制。场景生态开放期,技术治理关注架构体系开放,面向广大开发者和中小企业开放大模型的能力,可以调用大模型的工具体系,并在此基础上开发适用于特定场景需要的垂直模型和解决方案;为抢占利基市场,作为生态领导者,大模型提供者在生态治理上采取激励机制和关系治理,采用降价策略、形成合作伙伴或者战略联盟等方式推进生态建设。产业生态扩散期,在技术治理上关注架构体系优化,在应用中形成“模型-用户-数据”的飞轮效应,持续迭代技术架构体系,以实现更高效的应用;在生态治理上关注生态的控制机制、合作伙伴的选择机制、协同机制,不断增强生态的韧性和持续创新能力。
从创新政策角度,技术生态建构期,面临大模型技术性能提升、架构设计、安全可信等关键核心技术难题,构建自主可控的大模型技术生态急需在研发资源配置、重大科技基础设施建设等多方面提供支持,并探索形成技术标准体系,抢占产业生态发展先机。场景生态开放期,面临大模型向垂直场景应用的核心挑战,探索加大需求侧政策设计,根据场景的重大需求提供可行的方案,比如在部分领域率先推广应用、制定典型场景方案,同时需要加大创新成果的保护,激励更多的创新主体围绕大模型创新。产业生态扩散期,大模型影响范围快速扩大,急需探究行业应用标准建设和发展规范,并进一步探索产业空间布局,基于技术扩散效应实现产业集群建设。

05
研究结论与启示
5.1 主要研究结论
本文基于产业竞争优势和创新生态系统理论,厘清大模型产业创新生态系统的基本概念及其竞争力来源,探索大模型产业创新生态系统综合竞争力评价体系与提升机制,主要研究结论如下:
第一,大模型产业创新生态系统是由大模型提供者、部署者、参与者、使用者(用户)、促进者共同组成,依托数字技术,为推进大模型创新发展和应用服务而建立起来的复杂经济结构。从架构设计角度,大模型产业创新生态系统可分为技术架构维、组织架构维、产业链架构维。
第二,大模型产业创新生态系统的综合竞争力源于研发、技术和生态竞争力,其评价体系包括产业链自主可控、技术创新能力、创新生态成熟度3方面24项指标。在评价中应考虑大模型发展的特点和需求,对开源和闭源两类大模型实施分类评价,并探索底线型、发展型和增强型三类性质指标。
第三,大模型产业创新生态系统发展经历“技术生态建构、场景生态开放、产业生态扩散”三个不同阶段,其竞争力因模型生命周期而呈现“逐步迭代→快速提升→形成壁垒”的动态演化规律。
第四,大模型产业创新生态系统综合竞争力受到内部治理和创新政策的共同影响。为提升大模型竞争力,亟待探索技术治理和生态治理相融合的治理机制,并探索与大模型生命周期适切的创新政策。
5.2 理论贡献
本文的理论贡献主要有三点:
第一,本文提出大模型产业创新生态系统这一概念,并解构其架构体系,刻画出新兴产业的创新生态系统架构,推动了新兴产业创新生态系统结构的研究[30-31]。不同于传统产业创新生态系统的结构,以人工智能为代表的新兴产业创新生态系统,架构设计具有多重嵌入交互特征,技术架构作为底座支撑、组织架构作为共创机制、产业链架构作为资源渠道,形成相互匹配的架构体系。
第二,系统构建了大模型产业创新生态系统的综合竞争力评价体系,贡献于新兴产业创新生态系统的竞争力评价研究[32]。随着创新生态系统理论的兴起,关于产业竞争力的评价也逐步从静态单一要素的考察转向生态要素的作用发挥。
第三,已有文献较多从静态视角看待新兴产业治理问题,忽视了新兴产业创新生态治理的动态性[33-34],本文立足大模型生命周期,从治理机制和创新政策视角探索了大模型产业创新生态系统综合竞争力提升机制,贡献于新兴产业创新生态系统的创新治理研究。
5.3 实践启示
本文的实践启示有三点:
第一,在宏观层面服务于大模型创新治理和政策设计,政府和大模型提供者可探索适合模型生命发展周期的治理策略和创新政策。
第二,在中观层面服务于大模型产业生态建设,虽然目前大模型已在基础研究、应用研究上取得重要突破,并且部分组织实现了体系化的工程部署,但对于推动大模型从前沿科技创新实现产业落地,创造规模经济效益,仍未形成清晰的实现路径,需要探索大模型产业创新生态的建设路径。
第三,在微观层面服务于大模型提供者,本文所设计的综合竞争力评价体系可作为自评清单为大模型提供者审视自身大模型生态发展、加快推动生态建设提供参考依据。
5.4 研究展望
大模型产业创新生态系统是一个新兴议题,本文在研究中仍存在一些不足。一方面,对大模型产业创新生态系统的竞争力评价涉及开源和闭源大模型,以及基础大模型在不同行业应用,未来可探索设计垂直化、差异化的评价体系,更好地推进大模型产业化进程;另一方面,新兴产业创新生态系统的治理和创新政策设计对于产业生态健康可持续发展极为重要,本文以大模型为例通过理论分析得出相应结论,未来研究可通过案例分析和大样本研究进行探索。

参考文献
本文来源于《科学学研究》网络首发论文,2024-02-26。施锦诚,上海人工智能实验室治理研究中心助理研究员,博士后;王迎春,上海人工智能实验室治理研究中心研究员。文章观点不代表本机构立场。
◆ ◆ ◆
编辑邮箱:sciencepie@126.com




