摘要:《2024年中国AI大模型产业发展报告-开启智能新时代》是一份全面梳理中国AI大模型产业发展现状、挑战及未来趋势的报告。报告指出,AI大模型已成为科技发展的新高地、产业的新赛道和经济发展的新引擎,具有巨大的发展潜力和广泛的应用前景。中国高度重视人工智能的发展,将其上升为国家战略,并出台了一系列扶持政策和规划,为AI大模型产业的发展创造了良好的环境。
报告中提到,AI大模型的发展受到政策、技术和市场三方面的驱动力。政策方面,中国政府发布了一系列支持人工智能发展的政策,如《新一代人工智能发展规划》和《关于加快场景创新以人工智能高水平应用促进经济高质量发展的指导意见》等。技术方面,AI大模型的快速发展得益于语言大模型相关技术的突破,特别是Transformer架构的提出和优化。市场方面,办公、制造、金融、医疗和政务等多个领域的广泛需求推动了AI大模型产业的发展。
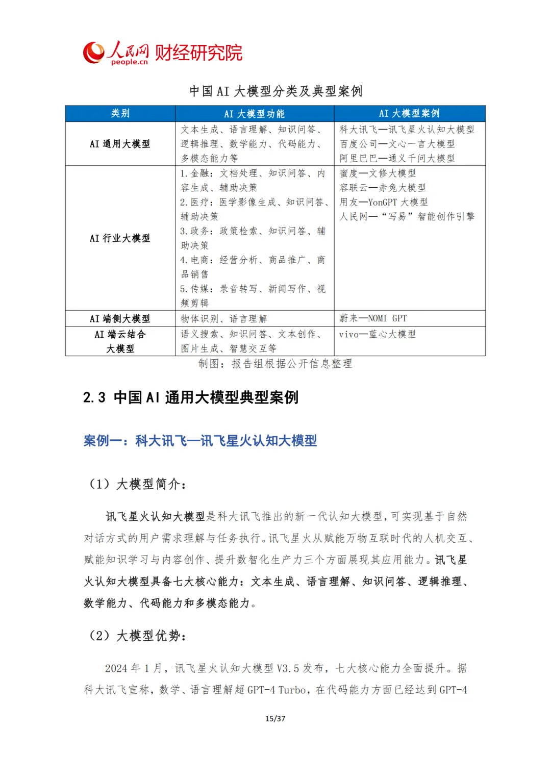
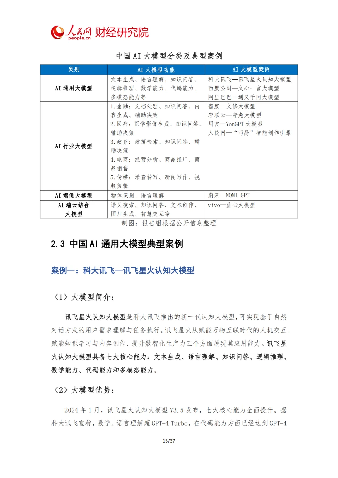
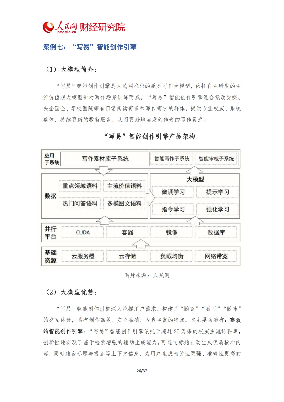
报告还详细介绍了AI大模型的主要特征、类型和典型案例。AI大模型具有泛化性、通用性和涌现性三大特征,能够实现知识迁移、处理多任务并产生新的能力。按照部署方式,AI大模型可分为云侧大模型和端侧大模型,其中云侧大模型具有更大的参数规模和算力资源,端侧大模型则具有参数规模小、本地化运行和隐私保护强等特点。报告中列举了多个中国AI大模型的典型案例,如科大讯飞的讯飞星火认知大模型、百度的文心一言大模型、阿里巴巴的通义千问大模型等,这些模型在各自的领域中展现出了强大的应用能力。
尽管AI大模型产业发展迅速,但仍面临一些挑战。首先是算力瓶颈问题,大模型的训练需要强大的算力支持,而高性能AI芯片的获取受到限制。其次,当前主流的Transformer架构存在资源消耗大、存储需求高等问题。此外,高质量的训练数据集仍需扩展,特别是在中文数据集方面。最后,尽管AI大模型技术发展迅速,但尚未出现爆款级的应用。
展望未来,报告预测AI大模型产业将呈现几个趋势:一是云侧与端侧大模型将满足不同需求,C端用户将成为端侧的主要客群;二是AI大模型将趋于通用化与专用化,垂直行业将成为大模型的主战场;三是AI大模型将广泛开源,小型开发者可调用大模型能力提升开发效率;四是AI高性能芯片将不断升级,AI大模型产业生态体系将不断完善。
结语部分强调,AI大模型将加快新质生产力的发展,助力中国经济社会高质量发展。AI大模型作为创新驱动和产业升级的重要手段,将推动多个领域的智能化升级,提高生产效率和产业竞争力。报告呼吁,中国需要进一步加强资源与研发力量的统筹,强化大模型在发展中的场景牵引作用,促进经济社会的高质量发展。
中国AI大模型产业发展背景 AI大模型产业现状及典型案例 中国AI大模型产业发展所面临的挑战 中国AI大模型发展展望








































欢迎加入【数据行业交流群】社群,长按以下二维码加入专业微信群,商务合作加微信备注商务合作,AIGC应用开发交流入群备注AIGC应用

往期数据平台历史热门文章:
基于DataOps的数据开发治理:实现数据流程的自动化和规范化
往期AIGC历史热门文章:


