
2019上半年,教育行业投融资透露了哪些风向?多鲸资本从八个方面对2019上半年中国教育行业投融资进行了详尽解读,包括:教育行业新政、资本市场概况、K12概况、素质教育概况、国际教育概况、职业教育概况、教育信息化概况、在线教育及教育科技概况。多鲸资本认为,随着教育产业化进程加速,行业进入政策频发期;学前教育投融资遇冷,但仍有需求;K12赛道吸金能力最强;素质教育仍是最热的赛道;国际教育投融资热度不高;职业教育政策持续利好,但投融资不及预期。
文|多鲸ONE(ID:DJEDUINNO)
作者|多鲸资本
Part1、上半年教育新政
1.1 教育行业进入政策频发期,背后的根源是教育产业进程加速。
1)教育行业进入政策频发期,背后的根源是教育产业化进程加速。原因在于现有教育体系下,优质教育资源的供给依然稀缺,公办教育体系无法完全满足社会各阶层日益分层的教育消费需求,因此,教育由事业逐渐变为产业,符合中国目前的发展实情。然而,民办教育的每一步发展都处于政策钟摆之下,市场野蛮生长后各类市场问题集中爆发。所以,教育行业的各赛道政策密集发布,总体而言是为规范行业发展,平衡教育的民生属性和市场化趋势,由教育引发的各类社会热点事件频发,导致规范化和监管必然趋严。
2)政策变迁在引导教育创业方向和资本流向。教育是受政策影响很强的行业,分析近20年的教育相关政策变迁,很容易得出教育的行业的创业机会和资本投资方向的变迁,从早期的学历制民办职业院校、初高中的浪潮,各地K12课外辅导机构遍地开花,民办幼儿园占据学前教育主流,国际班和国际学校数量递增,再到近几年的在线教育兴起等,市场背后政策的显性之手一直存在,而且往往伴随创业方向和资本流向的变动,这些都反映在每年的投融资数据上。
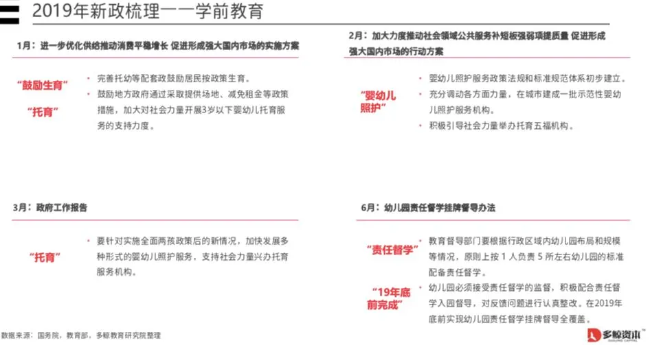
3)学前教育政策方面:对学前教育市场特别是幼教市场可以说是定向调控,明确了学前教育的民生属性大于市场属性,普惠和教育公平成为幼教行业关键词。然而市场需求未减,我们依然看好早教亲子、高端托幼、思维启蒙、幼儿园B端服务市场;但整体上幼教资产投资热度趋冷。
4)K12及素质教育政策方面:今年上半年,关于这两个赛道的政策延续了2018年下半年的态势,前者继续保持强监管、重规范;后者继续有序鼓励,机会在于是集中度提升带来的并购整合和在线化加速。
5)国际教育政策方面:国内方面,国际学校的监管政策走向如预期趋严。国际学校的课程设置,教材引进及审核方面明显加强监管。另外,受美国和其他主要留学目的国政策影响,出国留学人数增长速度创下新低,国际教育赛道的机会在于新国际教育品类的出现。
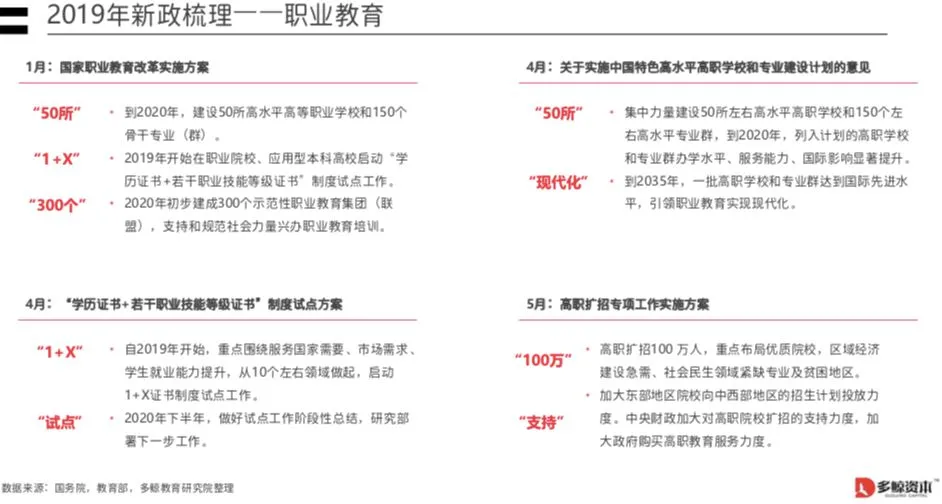
6)职业教育政策:今年上半年职业教育利好政策频发,投资机构对于职业教育的关注度也明显提高,然而同比去年上半年,投融资不及预期。




Part2、资本市场
2.1 投融资数量大幅下跌,素质教育、教育信息化和K12占据前三
1)资本市场寒意加重。受2018年中期以来金融市场去杠杆和实体经济的不景气的持续影响,一级股权市场的募投进入下行区间,市场不景气很明显地反映在投融资数据上。另一方面,相关赛道政策趋严,市场担忧投资风险,导致赛道的投融资数量减少。根据多鲸教育研究院整理的市场公开数据,上半年一级市场投融资事件数量已连续三年下跌,截至2019年6月30日,上半年教育行业一级市场投融资数量达到160起(不含并购和上市),同比下降38.5%,为近四年新低。
2)素质教育、教育信息化和K12占据前三。从细分品类来看,素质教育投融资数量最多,达到50起,其次为教育信息化及K12赛道,分别为30起、29起,而近年被政策利好重重包围,投资机构频繁关注的职业教育赛道投融资仅仅21起,占比12.5%,远低于去年同期的49起。

2.2 三大股票市场教育上市公司合计超过70家,教育资产证券化势不可挡,海外市场教育IPO逐渐常态化
教育IPO在美股和港股市场实现常态化。截至2019年6月, 已经有28家教育公司通过IPO方式登入美股和港股市场。而且目前仍有9家教育公司正在排队等待上市, 其中港股拟上市公司共有8家,三家为高等教育公司, 三家为职业教育公司;美股拟上市公司有一家,为美联英语。
2010年,安博教育、学而思、学大教育三家公司同年先后赴美上市拉开了国内教育资产证券化第一波高潮。由此资本市场对于教育行业的关注度持续上升,投融资事件开始逐渐增多,特别是2015年前后的A股牛市促使不少上市公司试图通过并购整合进入教育行业,伴随《民办教育促进法》的修改预期,资本市场迎来了教育行业的第二波上市高潮。2017-2019年教育行业迎来第三波上市高潮,美股、港股和A股都迎来了教育上市公司,特别是美股和港股直接IPO公司超过20家,主要是K12机构和民办高等职业院校。
外延并购成为上市公司的实现增长扩大市占率的必然选择。整个线下K12课外辅导培训市场走向成熟,数10家全国及地区龙头辅导机构进入A股、美股、港股市场,一方面反映出这个市场的业务成熟、商业模式稳定,另一方面也反映出资本市场对K12赛道的认可。其次,市场成熟的另一个标志是行业集 中度逐渐提升,大机构的扩张导致的并购整合明显增多。上市公司出于资本市场对于业绩增长的要求,近年不断通过内生扩张和外延并购的方式扩大自己的市场占有率,其中K12和职业教育上市公司具有代表性。上半年并购减少,主要发生在素质教育领域。根据多鲸教育研究院统计,从2018年至今公开披露的并购事件达34起,各赛道均匀发生,其中2019年上半年8起,占比24%。


2.3 教育上市公司股价走势:投资者开始理性和成熟,对教育行业的资产质量辨识度提升

Part3、K12赛道
3.1 投融资方面:K12赛道吸金能力最强
K12赛道竞争激烈,吸金能力最强。2019年上半年K12赛道投融资时间达29起,金额53.2亿元,轮次以A轮为主,其中融资额最高的为掌门一对一,达3.5亿美元,其次为作业盒子的1.5亿美元D轮融资,巨大融资额背后是市场竞争白热化。
K12市场覆盖的学生和家长人群是最广的,综合覆盖人数超4亿。政策调控方面的影响逐渐显现,在线化成为进攻或防守的必选项。大机构越来越大,营收可以到数十亿甚至上百亿,中小机构的生存空间受到挤压,其中一个重要的措施就是通过在线教育,突破地理空间限制,影响更多的潜在受众。

3.2 上半年K12赛道变化:K12课外辅导培训市场的激烈竞争正蔓延到三、四线城市
1)参培率明显提升。主要是升学竞争越来越激烈,虽然大学扩招导致大学升学率极大提高,但以985和211的优质高校的录取率并没有提升 太多;另一方面,根据教育部的数据,初中升普高的升学率全国平均水平在57%(2017年),就算是上海这种一线城市也只在60%左右,这意味着近40%的初中毕业生不能升入普通高中,只能分流至中专学校(18%)或者失学。无法升入高中对于目前的中国家庭来说几乎是无法接受的事情,所以以一、二线城市为代表的家长已经把升学竞争从高中蔓延至初中甚至小学阶段。家长的教育焦虑情绪、校内优质教育资源的供给不足、家庭消费能力的提升以及以在线教育为代表的新学习方式导致近五年的K12课外辅导市场的参培率明显提升。
2)扩张整合加速,集中度提升。随着参培率的提升、资本的加持、政策规范化要求、以及以双师模式为代表的新技术应用等多种原因,以新东方、好未来、朴新教育、精锐教育为代表的上市公司开始加速对外扩张和区域并购整合步伐,导致市场集中度逐渐提升,我们预计这一趋势将在未来几年持续下去。
3)K12课外辅导培训市场的激烈竞争正蔓延到三、四线城市,在线教育可能是破局唯一方式。从在线教育的发展阶段来说,2013-2017年是在线教育的爆发阶段,以英语培训、K12培训和职业教育为主的教育赛道开始通过在线教育的方式逐渐获得认可,但其主要受众人群在一、二线城市,这期间也经历过资本和大众对在线教育的怀疑过程,但随着互联网技术的进度,在线教育授课形式和运营流程的逐渐成熟,在线教育在一、二线城市的认可度已经非常高了,因此机构的侧重点在获客增长上。与此不同的是,三、四线及以下城市,对于在线教育的认知还远远不够,线下上课是他们最喜欢的方式,但问题在于优质师资的供给是教育培训行业的核心问题,这些城市没有办法满足优质师资的持续规模化供给,这给传统大机构和在线教育机构撕开市场带来了机会。因此处于这种考虑,从去年开始,线上和线下的大机构就逐 渐开始了加大线上广告的投放,通过微信、今日头条等国民APP下沉到三、四线及以下城市,提供这些城市家长和学生所渴望的优质教育资源的需求,谋得市场布局。

3.3 语文课程改革增加语文学习量,考试难度提升引来新需求
新高考改革推动中小学教学体系适应性改革,语文在新高考中的难度和比重上升趋势,势必会增加学生在语文学习上投入的时间,对于公立校和校外培训机构而言,都是需要重新认识语文教育的时候。随着高考改革的推进,语文科目已经受到公立学校及教培机构重视,其中以新东方、好未来、立思辰和卓越为代表的K12教培机构加重布局和投入。资本早已蠢蠢欲动。据统计,从2018年至今,大语文赛道的融资案例已经高达25起,涉及各类应试和非应试语文学习工具和应试辅导。


Part4、素质教育赛道
4.1 素质教育政策:增加素质学科占选拔标准比重
1)上半年政策延续对素质教育的支持力度。全国及地方性政策的推进主要有两个方向:1)将体育、艺术等学科及综合素质评价纳入成绩评价标准,素质学科地位提升;2)学校加强素质教育课堂建设,内容、师资需求提升。
2)中高考改革将学生综合素质评价作为招录重要依据。校内课后服务市场的逐渐开放,素质教育机构To B服务成为爆发潜在市场。
4.2 素质教育投融资:素质教育仍是最热的赛道,但受大环境影响,总体融资下降

4.3 教育巨头在素质教育领域持续布局
1)K12巨头出于生态链考量纷纷加码素质教育,素质教育与学科辅导在流量入口端从竞争关系走向共赢局面。从市场分析数据来看,素质教育的核心付费人群和用户人群越来越趋于低龄,对于传统K12课外培训机构来说,素质教育可以增加营收来源,并聚拢流量入口,对于不想错过下一个爆发赛道的K12培训巨头来说,布局素质教育是各家机构的基本考量。
2)素质教育相较于K12和职业教育赛道而言,尚未出现全国性龙头品牌,众多细分品类刚刚浮出水面,市场依然处于野蛮生长的早期阶段。

Part5、国际教育赛道
1、国际教育产业链
以留学周期作为划分国际教育产业链依据,可以把国际教育产业链分为四个阶段:准备阶段(出国留学前)-申请阶段(留学申请中)-留学阶段(海外学习/生活)-完成阶段(留学归国)。每一阶段都有相应的细分服务品类,目前较成熟的品类包括:留学语培、国际游学、留学咨询/中介服务,已有一定的头部机构出现,而随着国际教育消费趋势的变化,产业分工也带来了新的服务品类,比如:低龄留学、背景提升、国际课程辅导、留学后生活/学业服务等, 目前多数处于供需快速增长阶段,也是资本关注的新方向。

5.2 主要留学目的国留学新政
1)申请国留学政策的变化将直接影响接下来几年内目标留学人群的留学申请意愿。从近年各主要留学目的国政策变动情况来分析,以英国、加拿大为首的部分国家对来自中国大陆的留学生实行宽松政策,而以美国、法国为首的另外一些国家收紧对中国大陆留学生的申请政策。留学申请难度和留学成本的变化也导致目标留学人群数量的变化,直接反映到数据层面就是各主要留学目的国留学生人数的增减变化。

2)整体上看,多数目的国留学申请门槛和留学成本在上升。根据多鲸教育研究院的统计,多国院校提高了申请学生的分数要求及材料完整性,对于语言成绩及高中课程学习成绩的提高门槛,同时申请费用和入学学费明显上调。一方面反映出中国大陆出国留学申请学生的整体水平已经提升,另一方面也反映出目的国对于生源质量的要求在提升。

5.3、国际教育投融资
1)国际教育赛道投资热度并不高,并且有趋冷现象。根据市场公开数据,2013年至2019年上半年,国际教育一级市场共有203起融资事件,累计融资金额接近76亿元,平均单笔投资金额约3700万。其中2016年达到顶峰,全年59起,之后投融资案例连年下降,2017年和2018年融资事件不到当年教育行业总融资事件的10%,反映投资人对国际教育赛道的偏好并不高。

2)行业天花板和政策风险问题是众多投资机构对国际教育赛道保持谨慎和观望态度的主要原因。这两个问题是多鲸资本在与多位教育行业投资人交流过程中,关于国际教育方向被问及最多的问题。从每年实际出国留学人数来看,国际教育产业链前端的潜在付费人群数量明显不如K12,但考虑到付费渗透率,以及低龄留学增长之后的用户生命周期拉长,我们认为国际教育新品类存在明显投资机会,而产业链后端的留学后市场的市场空间更是超千亿。

Part6、学习的新平台
6.1 职业教育是当下政策红利最为确定的赛道之一
1)高职就业率超过本科:2018届大学毕业生的就业率为91.5%。其中,本科毕业生就业率(91.0%)持续缓慢下降,较2014届(92.6%)下降1.6%;高职高专毕业生就业率为92.0%,较2014届(91.5%)上升0.5%。本科就业率持续下降的原因是深造比例持续上升。
2)2018年各类职业考试报名人数创新高:一消考试报名人数达90万,一建考试报名人数达120万;同时,司考报名人数64.9万。

6.2 职业教育投融资不及预期,投资机构出手有限
1)职业教育赛道投融资数量不及预期,同比下降57%,不及2018年上半年半数。根据市场公开数据,2019年上半年职业教育一级市场共发生21起融资事件,占上半年总数的13%。其中各类技能培训项目15个,占比71%,符合新职业教育和蓝领培训发展的大趋势。上半年职教看似热度很高,但实际投融资案例并不突出,甚至远低于2018年同期阶段,原因在于风险投资市场整体偏冷,很多基金由于投资回报不及预期、新基金募资变难,导致出手率明显下降,机构更希望投有确定性收益的项目。我们预计2019年下半年仍然会持续上半年市场不景气状态。
2)细分品类市场天花板和宏观环境不景气是众多投资机构对职业教育赛道保持谨慎和观望态度的主要原因。这两个问题是多鲸资本在与多位教育行业投资人交流过程中,对于职业教育不及投融资预期主要原因的理解。目前宏观经济景气指数仍然在走低,针对不同人群的职业教育培训以及提升个人就业能力的需求会越来越突出,各类考证类报名人数再创新高,职业教育市场供给在增加。

6.3 职业教育各主要细分赛道均呈增长趋势

6.4 职业教育赛道展望
线上线下模式正加速融合,教育+科技应用继续拓宽职业教育学习场景。移动互联网技术发展和移动终端设备的普及,各细分赛道的头部机构都开始加速探索线上线下融合模式,借助教育+科技的手段改造教学流程,拓宽职业学习场景,提升教学效果。关注“双师模式”、自适应学习以及AI+教育发展。
校企合作、产融结合成为职业教育机构商业模式突破的重要方向之一。国家产业结构转型刺激对职教培训的需求是职业教育大趋势,上半年职业教育政策频出,基本都是围绕职业技能提升,主要出台了产教融合和“1+X”证书政策,未来会构建“招生+培训+就业+就业后”完整商业闭环。
新经济、新消费催生的新职业教育品类,目前市场认知不及预期。根据2019年上半年融资数据来看,各类技能培训仍然是主流投资方向、但品类非常分散,并没有形成局部的投资热度,其中大学生职前培训、财经类培训和互联网运营人才的培训延续2018年投资逻辑。
Part7、教育信息化赛道
7.1 教育信息化投资靠前
1、教育信息化赛道投融资数量与2018年相比呈下降趋势,同比下降18%。根据市场公开数据,2019年上半年职业教育一级市场共发生30起融资事件,占上半年总数的19%。主要是入校产品/服务和校外 To B,其中,校外To B 20起,入校产品及服务10起。
2、教育信息化上半年融资事件数在各子赛道中排名第二。受上半年融资大环境影响,教育信息化投融资数量略有下降,但仍然在各赛道中脱颖而出。随着教育信息化2.0的持续推进和新高考改革实施省份的增多,“三通两平台”的下一步政策规划,在于提升师生信息素养,和优质资源共享。面向公立校的定制化软件开发市场已经初具规模,各种教学云平台产品进校通道顺畅。以智慧校园建设为突破口的教育信息化2.0,仍然存在跨区域整合机会。

7.2 国家对教育信息化重视程度不断加深
我国在教育信息化建设方面与发达国家存在较大差距。2017年,美国教育信息化占比达5.7%,而我国仅占4.4%。美国教育信息化每年大量投入基础建设,用以支持教育融合应用的发展。而我国教育信息发展近几年依然以基础建设(网络设备)和课堂硬件投入为主。
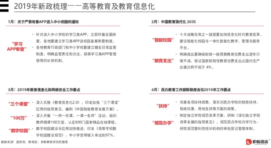
2019 年 2 月,国务院印发《中国教育现代化 2035》,提出十大战略任务之一就是要加快信息化时代教育变革,建设智能化校园与一体化智 能化教学、管理与服务平台。明确提出要确保财政一般预算教育经费支出逐年只增不减,保证国家财政性教育经费支出占国内生产总值比例不低于 4%。
《加快推进教育现代化实施方案(2018-2022)》详细提出加快推进智慧教育创新发展、构建“互联网+教育”支撑服务平台等具体方案措施,并明确提出各级政府在教育经费中按不低于8%的比例作为教育信息化经费,2017 年中国教育信息化财政投入已超过 2700 亿人民币,预计未来几年增速在 8-10%左右。


7.3 新一轮高考改革与教育信息化2.0相辅相成

Part8、在线教育与教育科技
8.1 在线教育新政发布可能致使课程价格上涨,录播课和大班课占比上升。
2019年在线教育项目占比约为总融资数量的三分之一,相比于2013年前后,市场对于在线教育的认可程度已经有了质的飞跃。酝酿中的在线教育政策,预计类比2018年校外培训机构监管政策、在授课时间段、教师资质和费用接管方面设置相应的规定,在线教育的运营成本可能会进一步上升,我们预计高质量的AI录播课和成熟赛道的直播大班课会成为接下来的重要战场。
8.2 对比BATT在教育领域的布局:腾讯拔得头筹,阿里百度调整节奏,字节跳动暗中发力
1)从投资事件数量来看,腾讯在教育行业的投资案例远超其他互联网巨头,其流量入口及流量聚集优势明显,且投资重点偏向英语学习及K12阶段。阿里及字节跳动在教育行业开始发力,而百度却在逐渐剥离其C端业务。
2)但BATT的共同点都在于利用其自身技术、渠道来进行教育市场开拓,字节跳动的算法及产品孵化能力,百度AI技术以及阿里对消费升级的把控和阿里云平台的日益成熟,围绕教育产业的投资布局增多。
腾讯:多点布局,发力K12及素质教育
截至2019年6月,腾讯在教育行业投资为42笔,估计总投资为数十亿人民币。腾讯拥有九条业务线+九条产品及技术线,通过微信、QQ等 大流量平台,以“链接一切”为口号,主打To B市场开发。

百度:发力B端,重点布局AI+教育
截至2019年6月,百度在教育行业投资为6笔,其中K12赛道2笔, 素质教育赛道4笔,预计总投资额过亿(人民币)。2019年5月,百度取消教育事业部,重点发力To B业务,并于今年2月发布了“AI+教育”四大产品:百度教育智慧课堂、 人工智能教育、VR教育产品和面向高校的人才培养合作方案。

阿里:布局晚期项目,重点关注幼儿领域
截至2019年6月,阿里在教育行业投资8笔,其中幼儿领域5笔,K12 赛道2笔,融资轮次以C轮及以后为主,投资额超过10亿人民币。阿里旗下云锋基金是教育投资的发起主体,关注方向主要包括消费 升级和零售等,而VIPKID、宝宝树及凯斯国际幼儿园等从某种意义上来说也是消费升级的产物。

字节跳动:孵化风口赛道项目,亿级流量仍需寻找合适入口
截至2019年6月,字节跳动在教育行业布局9家公司,其中在线英语 公司4家,K12赛道2家,且过半项目为头条内部孵化。从2018年起,今日头条瞄准教育风口,从知识付费开始逐步在将教育领域铺开,2018年初,今日头条孵化gogokid在线少儿英语项目,对标独角兽VIPKID,并推出AI智能在线少儿英语教学平台 “aiKID”。2019年5月,gogokid大规模裁员,字节跳动推出K12网校“大力课堂”,并收购在线数学网课“清北网校”,定位中小学生在线直播互动辅导,对标猿辅导。2019年7月,字节跳动进行了新产品“汤圆英语”内测,借力抖音海量教育内容,预计近期上线。为更好地推进教育业务发展,字节跳动还在软硬件结合层面下功夫。此前,字节跳动收购锤子部分专利使用权。

Part9、结尾
受宏观金融环境和教育监管政策的影响,2018年下半年至今,教育行业投融资市场寒意袭人,但各赛道优秀的创业公司和新的商业模式依然不断出现。教育产业化和资产证券化虽有低潮,但仍在向前,不经意间美股和港股市场又迎来一批教育上市公司,教育公司的IPO实现常态化。
同时,在线教育从一、二线城市继续向下渗透,三、四线城市的教育消费升级带来的刚需场景会是头部教育公司的新战场,也是新进入者实现弯道超车的新机会。2019年下半年教育行业投融资市场依然不容乐观,但路越走越宽。
——报告内容来自多鲸资本《2019上半年中国教育行业投融资报告》
全方位深度披露新东方、好未来布局在线业务、精修内功方法论;深入调研四大黄金热门赛道!多知网著作《培训行业这一年·2018》正在销售中,点击小程序?进入购买界面。一本书帮你洞悉局势,抢占先机!



