
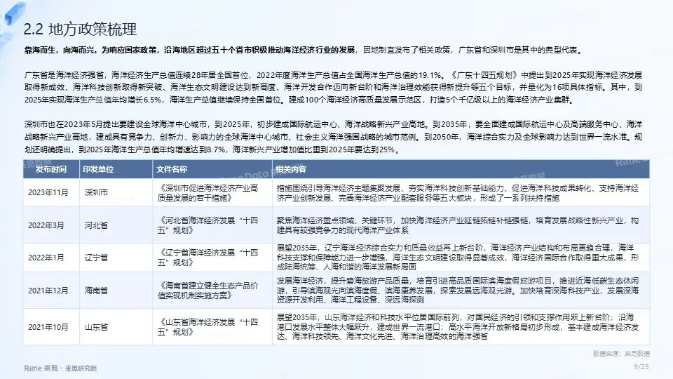
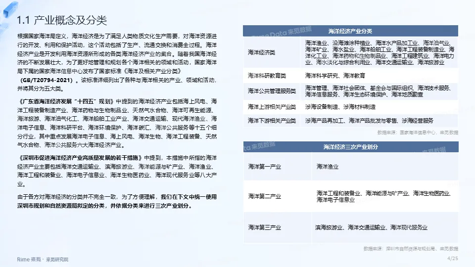
海洋经济是为了满足人类物质文化生产需要,对海洋资源进行的开发、利用和保护活动,这个活动包括了生产、流通交换和消费全过程。海洋经济产业是开发利用海洋资源所形成的各类海洋经济产业的集合。
根据来觅数据,自十八大会议提出海洋强国战略后到2023年12月31日,海洋经济产业共发生900起融资事件。其中未披露融资金额的共有562起,占比达62.4%。已披露融资金额的事件有338起,融资金额合计1477.40亿元。海洋经济产业未来发展前景如何?本文尝试进行分析和探讨。

























如需查阅《海洋经济产业投融资报告(完整版)》,请添加”机构客服“申请RimePEVC产品免费试用。
本文内容基于来觅数据认为可信的公开资料或实地调研资料,我们力求本文内容的客观、公正,但对本文中所载的信息、观点及数据的准确性、可靠性、时效性及完整性不作任何明确或隐含的保证,亦不负相关法律责任。受研究方法和数据获取资源的限制,本报告全部内容仅供参考之用,对任何人的投资、商业决策、法律等操作均不构成任何建议。在任何情况下,对因参考本报告造成的任何影响和后果,来觅数据均不承担任何责任。

深圳“20+8”产业报告之激光与增材制造 深圳“20+8”产业报告之高端医疗器械 深圳“20+8”产业报告之工业母机 深圳“20+8”产业报告之大健康 深圳“20+8”产业报告之精密仪器 深圳“20+8”产业报告之半导体与集成电路:后备军在哪里? 深圳“20+8”产业报告之半导体与集成电路:发力点在哪里? 深圳“20+8”产业报告之机器人 深圳“20+8”产业报告之生物医药




