智能制造的发展为新质生产力的形成提供了有力支撑,新质生产力的融合为智能制造的发展提供了更广阔的空间和更深远的影响,这也给智能制造产业带来巨大的投资机遇。
e-works Research聚焦智能制造产业,推出了《2023年中国智能制造产业投融资研究报告》。该报告对智能制造产业市场的投融资状况进行了详尽的解析,涵盖了融资、首次公开募股(IPO)以及并购等多个方面,并梳理和盘点了国内市场智能制造产业投融资大事件,并结合e-works的观察,为相关从业者提供有价值的参考,共同推动中国制造业的转型升级和可持续发展。

长按扫码免费获取报告



智能制造产业链是一个复杂而庞大的体系,它涵盖了多个环节和领域,为了便于分析和理解,本文将智能制造领域提供的产品和服务分为工业软件及服务、通用智能装备及集成、专用智能装备及智能产线集成、智能物流装备及集成服务、工业自动化控制系统及产品、工业自动化仪器仪表、工业物联网与传感器应用、增材制造装备及服务、智能制造核心零部件、智能嵌入式软件系统十大类,并对十大类别进行了进一步的细分和说明。

图1 智能制造产业分类
注:为了便于分析,将企业按核心业务领域分为以上十大类。另,并购交易中以并购主体企业统计。数据来源:e-works整理
据e-works不完全统计,2023年中国智能制造行业发生投融资交易事件共计645起,投融资金额约843亿元人民币。2023年中国智能制造产业投融资主要集中在工业软件及服务、通用智能装备及集成解决方案、工业物联网与传感器应用、专用智能装备及智能产线集成等细分领域。

图2 2023年中国智能制造产业投融资交易事件分布情况

图3 2023年中国智能制造产业融资细分领域分布
e-works对2023年智能制造领域的投融资交易事件进行了全面分析,涵盖了融资、IPO及并购三大板块。具体而言,融资交易事件568起,IPO事件46起,并购事件13起。为了更深入地理解这些交易的特点和趋势,e-works从多个维度进行了统计分析,包括投融资的时间分布、涉及企业的行业领域、企业类型、交易轮次、活跃地区以及融资规模等。通过这些分析,我们可以对智能制造领域的投融资活动有更清晰的认识。
e-works对国内市场智能制造产业的投融资大事件进行了系统的梳理与盘点,通过具体投融资事件从融资、IPO以及并购三个维度进行了展示。其中,融资方面尤为引人关注,数字化软件厂商、工业机器人、工业物联网与传感器应用等多个核心领域的重大融资事件频频发生,呈现了智能制造领域投融资市场的活跃态势与发展趋势。
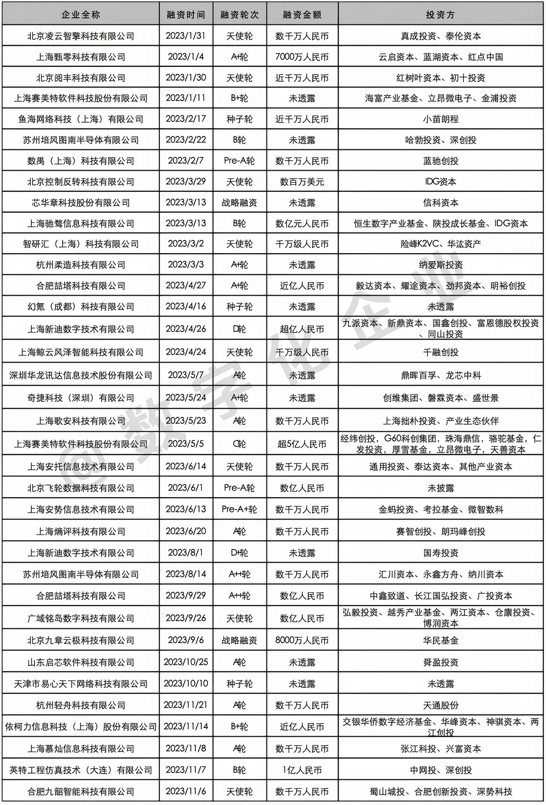
表 1 中国智能制造产业数字化软件厂商领域融资大事件目录

表 2 中国智能制造产业工业机器人领域融资大事件目录

e-works 通过对2023年智能制造产业的投融资概况进行梳理、分析,总结出以下发展特点与趋势:
1. 智能制造投融资活动剧增,持续吸引资本涌入
2023年在智能制造产业投融资数量和规模双增长,在一定的程度上表明市场对智能制造的信心有所增强,中国智能制造领域仍处于投融资活动最热的赛道之一。
2. 资本流向保持稳定,聚焦“早期、小型、创新”
在2023年多变的市场环境下,资本市场对于智能制造领域的创新技术和早期企业的投资显示出了稳定的态势。总体来看,智能制造产业投融资策略更倾向于“早期、小型、创新”三大要素。
3. 智能化、专业化工业软件及服务引领发展新机遇
2023年工业软件及服务类别的企业投融资交易数量高达223起,占比达34.57%,位居首位,涵盖了工业基础软件、管理数字化软件、研发数字化软件、工控软件等细分赛道。未来,工业软件正朝着更加专业化、智能化、个性化和平台化的方向发展,整个产业必将迎来更多的发展机遇。
4. 工业机器人领域成资本竞相追逐的战略高地
2023年通用智能装备及集成解决方案领域投融资交易数量高达109起,占比达16.9%,位居第二。其中工业机器人领域吸引了七十多起投融资事件,覆盖了多个应用场景。未来,随着人工智能大模型与机器视觉技术的紧密结合,工业智能机器人正迈向更高级别的应用场景,如体能型和智能型的人形机器人等。
5. 工业物联网与传感技术驱动智能制造投融资热潮
2023年工业物联网与传感器应用类别的企业投融资交易数量高达99起,占比达15.35%,位居前列。其中传感器领域的投融资活动最为频繁,涉及多个细分领域,如激光雷达、MEMS传感器、融合视觉传感器、光纤传感器等。未来,工业物联网与传感器应用将继续深化,特别是在人形机器人、制造业、能源管理和智慧城市等行业和领域。
未来五年是全面建设社会主义现代化国家开局起步的关键时期,是新型工业化的关键时期,也是智能制造产业取得高质量发展突破的关键时期。智能制造产业可持续发展还有赖于创新动能的培育,投融资市场要根据智能制造产业发展的要求,通过创新金融工具,培育专营团队,完善金融基础设施,健全金融市场,推动智能制造产业高质量发展。
长按扫码免费获取报告




报告下载
e-works研究院专栏下载页面
海量专业报告免费下载
长按下方二维码或点击阅读原文
即可进入下载页面
↓




