
本文较为全面地阐述大模型产业创新生态系统的基本概念和架构体系,并从大模型研发、技术和应用角度获得产业链自主可控、技术创新能力、创新生态成熟度的分类评价体系;进一步探索大模型竞争力动态演化规律和提升机制。本文的核心创新点在于构建大模型创新生态系统综合竞争力评价体系,对于推进新兴产业创新生态系统竞争力评价具有理论贡献,并服务于人工智能大模型产业生态建设。
本文作者:施锦诚、王迎春
1
大模型产业创新生态系统
综合竞争力评价体系
本文结合产业竞争优势和创新生态系统理论,探索构建大模型产业创新生态系统综合竞争力水平的评价指标体系。
评价指标体系原则
关于评价指标体系的设计应当遵循以下原则:科学性、系统性、可操作性、针对性以及可比性原则。除此之外,对大模型产业创新生态系统的评价要考虑评价对象的特殊性。第一,随着持续训练迭代和产业扩散,大模型动态演进,其形成的产业生态也在不断发展中,因而在评价指标体系设计上需要体现动态发展性;第二,不同大模型之间的比较既需要考虑到技术性能等“硬指标”,也需要考虑生态建设的“软指标”;第三,大模型产业生态建设涉及研发、技术、应用间的协调匹配,对此考虑设置不同性质的指标,例如涉及模型安全可控的底线型指标,产品服务能力等发展型指标,以及关系国产自主全栈体系的增强型指标。
评价指标体系概念模型
基于大模型产业创新生态系统的架构体系,产业链架构、技术架构、组织架构分别对应大模型产业创新生态中研发活动、技术创新和产业应用。这三个环节影响大模型产业生态的形成、发展。研究认为大模型产业创新生态系统的竞争力来源于产业链自主可控、技术创新能力、创新生态成熟度。

(1)产业链自主可控。
在大模型产业链架构中必须具备自主可控的能力,才能在技术发展变化和市场竞争中保持竞争优势。自主可控的能力不仅能够减少对外部依赖,提高系统安全性,同时也能够降低成本,提高盈利能力。针对大模型产业链自主可控,特别关注在数据、芯片、算法、框架等关键领域。目前CPU、GPU和储存硬件以及部分高端传感器严重依赖国外进口。在软件方面依赖于美国开源训练框架(PyTorch、TensorFlow),部分设计与仿真软件掌握在外企手中,同时面临开源代码和数据集资源的风险。整体而言,当前我国人工智能底层软硬件技术严重依赖于国外顶尖科技巨头,虽然近年来国产智能芯片发展迅速,自主训练框架取得初步进展,随之而来国产芯片架构多元、适配成本高昂问题凸显,落地推广与持续迭代受到严重制约,难以形成具备竞争力的开放生态。
(2)技术创新能力。
技术创新是大模型产业生态系统竞争力的重要来源。只有不断进行技术创新,才能不断提高模型的精度、效率和可靠性,满足市场需求。大模型技术创新主要涉及算法层面、技术开发和工具应用等方面。算法创新主要是探索新的算法和模型设计,提高模型效率和精度;技术创新主要是研发新的技术工具和平台,提高模型开发和训练效率;工具创新主要是开发新的工具和软件,提高模型部署和维护的效率。通过技术创新,在满足安全可控的基础上,确保大模型在技术能力上的先进性。
(3)创新生态成熟度。
大模型多元主体的协同互动是产业生态形成和兴起的关键因素,影响大模型产业创新生态的竞争力。大模型创新生态成熟度主要包括生态伙伴合作交流、开源开放体系和产品服务等方面。为了提高大模型的创新能力和应用价值,需要建立开放、共享的合作交流平台,通过行业伙伴间协作加速技术研发、行业落地等;推动大模型开源和开放,促进技术的快速发展和普及,提高大模型的可靠性和应用范围,形成庞大的创新社区生态;不断提高产品服务能力,不断优化用户体验,降低使用门槛,快速推动大模型创新生态兴起。
评价指标体系构成
基于对大模型产业创新生态系统综合竞争力来源分析,本文从研发、技术、应用出发,围绕产业链自主可控、技术创新能力、创新生态成熟度三方面选取了24项指标建立了大模型产业创新生态系统的综合竞争力评价体系(表1)。该指标体系共分为三级,设置了底线型、发展型和增强型三类性质指标,并针对开源和闭源两类大模型实施分类评价,以适应大模型发展的特点和需求。

评价指标体系解释
(1)产业链自主可控主要通过技术全栈体系、重大设施部署、创新团队支撑三项指标共同表征。
技术全栈体系指大模型研发过程中在软硬件领域实现自主可控,分为人工智能开源框架、计算架构以及适配国产芯片三项子指标。该指标为定性评价,对不同大模型研发过程进行考察,涉及是否拥有自主开源框架、是否重塑大模型计算架构、模型是否与国产芯片适配。
重大设施部署指在大模型研发中拥有算力和数据相关重大基础设施,分为智能算力资源和高质量数据集两项子指标。智能算力资源是大模型研发训练和推理的重要基础,可通过芯片投入数以及算力规模(每秒所能够进行的浮点运算数目,FLOPs)进行衡量,高质量数据集可通过数据集规模进行衡量。
创新团队支撑指大模型研发中形成体系化的攻坚团队,分为尖端人才数量和大模型团队规模两项子指标。尖端人才是大模型研发活动的创新引领者,可通过高被引人才数量衡量;大模型是一个系统工程,需要创新人才形成坚实支撑,可以用研发团队总人数衡量。
(2)技术创新能力主要通过模型先进性和模型安全可控两项指标共同表征。
模型先进性指大模型在技术方面的性能领先程度,分为语言能力、推理能力、跨模态能力、生成能力、综合能力五项子指标。语言能力指大模型对语义理解,特别是对中国情境下的理解;推理能力包括知识推理、逻辑推理以及符号推理三个方面;跨模态能力指大模型在多模态应用中的能力,如图生文、文生图、文生视频等;生成能力是大模型核心特性,主要涉及代码生成、创意生成等方面;综合能力是大模型在领域中的应用能力。目前公开的大模型评测数据集对以上指标进行了公开评测,可基于此进行先进性评价。
模型安全可控是大模型得以产业化应用的底线指标,分为数据安全、内容安全以及模型安全三项子指标。数据安全指使用中的数据隐私保护,确保对大模型部署者和使用者的数据保护;内容安全指生成的内容不涉及违法犯罪、敏感话题、违反道德规范等;模型安全指使用过程防攻击(prompt攻击、数据窃取、对抗攻击、后门攻击)、数据投毒的能力等。目前公开的大模型评测数据集对以上指标进行了评测,可基于此进行安全可控评价。
(3)创新生态成熟度主要通过生态开源开放、行业合作伙伴、产品服务能力三项指标共同表征。
生态开源开放指大模型在开源开放体系的建设成效,分为模型社区活跃度、模型代码开放和工具全链条开放三项子指标。模型社区活跃度反映开源大模型在社区中关注程度,可以用社区星标(Stars)和分叉数量(Fork)衡量;模型代码开放指模型是否开放源代码供开发者使用,属于定性评价指标;工具全链条开放指模型在代码开放的同时,是否开放大模型开发工具,属于定性评价指标。
行业合作伙伴指大模型在研发和应用中的生态伙伴数量,分为模型开发者数量、模型应用企业数、衍生行业模型数三项子指标。模型开发者数量是产业生态的核心组织部分,可用参与大模型开源项目或者社区的开发者数衡量;模型应用企业数指大模型覆盖的企业数量,衡量在行业企业中应用广度;衍生行业模型数指基于基础大模型上形成行业大模型数量,凸显在垂直行业领域的发展情况。
产品服务能力指大模型产品服务用户的能力,分为模型使用成本、模型平台能力、模型插件增强三项子指标。模型使用成本指大模型在使用过程中成本投入,可用大模型公开的API成本价格衡量;模型平台能力指大模型面向开发和用户,对技术能力进行封装,支持方便调用;模型插件增强指大模型通过插件方式实现联网增强模型性能,可用大模型拥有的插件数量进行衡量。
2
大模型产业创新生态系统
综合竞争力提升机制
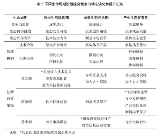
(1)大模型产业创新生态系统综合竞争力动态演化。
大模型产业创新生态系统的发展经历三个不同阶段:技术生态建构、场景生态开放和产业生态扩散。技术生态建构期,大模型技术从研发走向市场,形成了强大稳定的技术生态能力,通过构建数字技术架构更好地面向场景和需求进行赋能。场景生态开放期,大模型在不同领域中创新应用,形成场景创新的典型方案,吸引大量创新者加入产业生态。在产业生态扩散阶段,大模型在不同产业中加速扩散,引领人工智能产业发展、催生AIGC新业态、赋能提质传统产业。从大模型生命周期视角,其产业创新生态系统的综合竞争力动态演化呈现出“逐步建构→快速提升→形成壁垒”的发展态势。
(2)大模型产业创新生态系统内部挑战和外部竞争。
技术生态建构期面临生态安全可控的内部挑战和技术能力的外部竞争。该阶段,不同大模型需要探索生态易用的技术架构和安全可控能力,技术能力处于行业领先的大模型将率先落地应用。场景生态开放期面临创新路径选择的内部挑战和利基市场的外部竞争。该阶段亟待探索满足场景创新的可行技术和产品方案,中小企业面临多种创新路径选择,此外不同大模型在利基市场间的竞争将加剧,对垂直场景的赋能能力,是利基生态形成的关键。产业生态扩散期面临生态规范发展的内部挑战和整体生态的外部竞争。该阶段大模型技术在产业内实现快速扩散,形成多条创新路径,针对行业发展需要制定出台系列的政策和规则,切实维护数据安全、隐私以及不当使用的问题。此外,不同大模型生态间的竞争程度将加剧,针对生态间的竞争和合作需要探索相应的治理策略。
(3)大模型产业创新生态系统综合竞争力提升机制。
创新生态系统的持续演进机制是多方关注的焦点,政府可以通过创新政策设计影响生态发展,生态领导者通过内部治理实现生态持续发展。需要指出的是,内部治理不仅涉及生态本身的治理机制,同时也需关注数字技术架构作为嵌入式机制的协调作用。
从内部治理角度,技术生态建构期,技术治理关注架构安全可控,提升用户和公众的合法性,推动大模型从研发向应用转化;生态治理上采取契约机制和产权机制,针对大模型在潜在应用过程中所涉及的知识产权问题、合作伙伴间的协作问题,采取正式治理机制。场景生态开放期,技术治理关注架构体系开放,面向广大开发者和中小企业开放大模型的能力,可以调用大模型的工具体系,并在此基础上开发适用于特定场景需要的垂直模型和解决方案;为抢占利基市场,作为生态领导者,大模型提供者在生态治理上采取激励机制和关系治理,采用降价策略、形成合作伙伴或者战略联盟等方式推进生态建设。产业生态扩散期,在技术治理上关注架构体系优化,在应用中形成“模型-用户-数据”的飞轮效应,持续迭代技术架构体系,以实现更高效的应用;在生态治理上关注生态的控制机制、合作伙伴的选择机制、协同机制,不断增强生态的韧性和持续创新能力。
从创新政策角度,技术生态建构期,面临大模型技术性能提升、架构设计、安全可信等关键核心技术难题,构建自主可控的大模型技术生态急需在研发资源配置、重大科技基础设施建设等多方面提供支持,并探索形成技术标准体系,抢占产业生态发展先机。场景生态开放期,面临大模型向垂直场景应用的核心挑战,探索加大需求侧政策设计,根据场景的重大需求提供可行的方案,比如在部分领域率先推广应用、制定典型场景方案,同时需要加大创新成果的保护,激励更多的创新主体围绕大模型创新。产业生态扩散期,大模型影响范围快速扩大,急需探究行业应用标准建设和发展规范,并进一步探索产业空间布局,基于技术扩散效应实现产业集群建设。

3
研究结论与启示
主要研究结论
本文基于产业竞争优势和创新生态系统理论,厘清大模型产业创新生态系统的基本概念及其竞争力来源,探索大模型产业创新生态系统综合竞争力评价体系与提升机制,主要研究结论如下:
第一,大模型产业创新生态系统是由大模型提供者、部署者、参与者、使用者(用户)、促进者共同组成,依托数字技术,为推进大模型创新发展和应用服务而建立起来的复杂经济结构。从架构设计角度,大模型产业创新生态系统可分为技术架构维、组织架构维、产业链架构维。
第二,大模型产业创新生态系统的综合竞争力源于研发、技术和生态竞争力,其评价体系包括产业链自主可控、技术创新能力、创新生态成熟度3方面24项指标。在评价中应考虑大模型发展的特点和需求,对开源和闭源两类大模型实施分类评价,并探索底线型、发展型和增强型三类性质指标。
第三,大模型产业创新生态系统发展经历“技术生态建构、场景生态开放、产业生态扩散”三个不同阶段,其竞争力因模型生命周期而呈现“逐步迭代→快速提升→形成壁垒”的动态演化规律。
第四,大模型产业创新生态系统综合竞争力受到内部治理和创新政策的共同影响。为提升大模型竞争力,亟待探索技术治理和生态治理相融合的治理机制,并探索与大模型生命周期适切的创新政策。
理论贡献
本文的理论贡献主要有三点:
第一,本文提出大模型产业创新生态系统这一概念,并解构其架构体系,刻画出新兴产业的创新生态系统架构,推动了新兴产业创新生态系统结构的研究。不同于传统产业创新生态系统的结构,以人工智能为代表的新兴产业创新生态系统,架构设计具有多重嵌入交互特征,技术架构作为底座支撑、组织架构作为共创机制、产业链架构作为资源渠道,形成相互匹配的架构体系。
第二,系统构建了大模型产业创新生态系统的综合竞争力评价体系,贡献于新兴产业创新生态系统的竞争力评价研究[32]。随着创新生态系统理论的兴起,关于产业竞争力的评价也逐步从静态单一要素的考察转向生态要素的作用发挥。
第三,已有文献较多从静态视角看待新兴产业治理问题,忽视了新兴产业创新生态治理的动态性,本文立足大模型生命周期,从治理机制和创新政策视角探索了大模型产业创新生态系统综合竞争力提升机制,贡献于新兴产业创新生态系统的创新治理研究。
实践启示
本文的实践启示有三点:
第一,在宏观层面服务于大模型创新治理和政策设计,政府和大模型提供者可探索适合模型生命发展周期的治理策略和创新政策。
第二,在中观层面服务于大模型产业生态建设,虽然目前大模型已在基础研究、应用研究上取得重要突破,并且部分组织实现了体系化的工程部署,但对于推动大模型从前沿科技创新实现产业落地,创造规模经济效益,仍未形成清晰的实现路径,需要探索大模型产业创新生态的建设路径。
第三,在微观层面服务于大模型提供者,本文所设计的综合竞争力评价体系可作为自评清单为大模型提供者审视自身大模型生态发展、加快推动生态建设提供参考依据。
研究展望
大模型产业创新生态系统是一个新兴议题,本文在研究中仍存在一些不足。一方面,对大模型产业创新生态系统的竞争力评价涉及开源和闭源大模型,以及基础大模型在不同行业应用,未来可探索设计垂直化、差异化的评价体系,更好地推进大模型产业化进程;另一方面,新兴产业创新生态系统的治理和创新政策设计对于产业生态健康可持续发展极为重要,本文以大模型为例通过理论分析得出相应结论,未来研究可通过案例分析和大样本研究进行探索。
内容来源:三思派
· 如需转载请注明出处、原作者和保持信息完整性。
· 如认为本文/本公众号中存在侵犯相关知识产权的内容,请与我们联系【contact@openislands.cn】。












