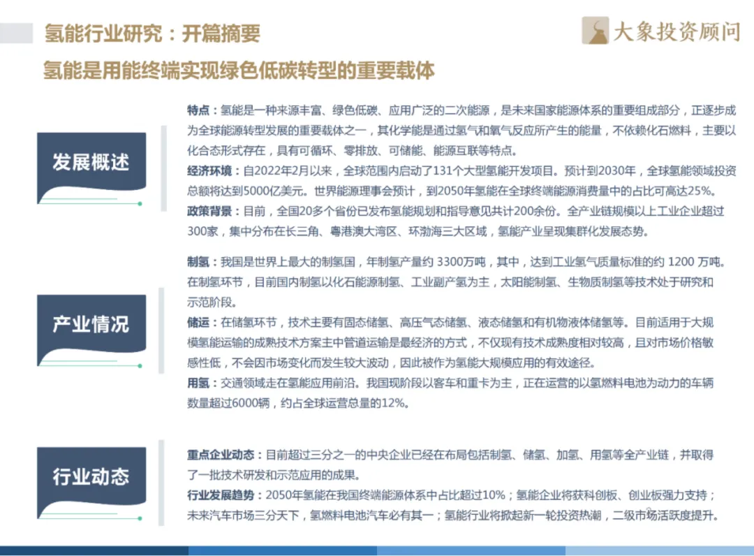
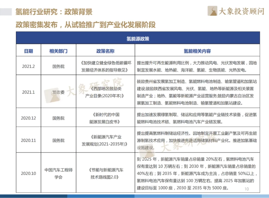
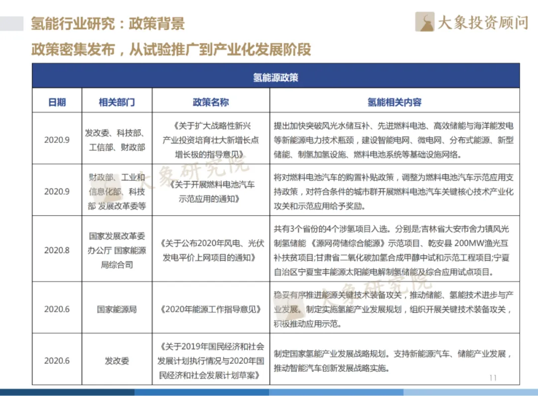
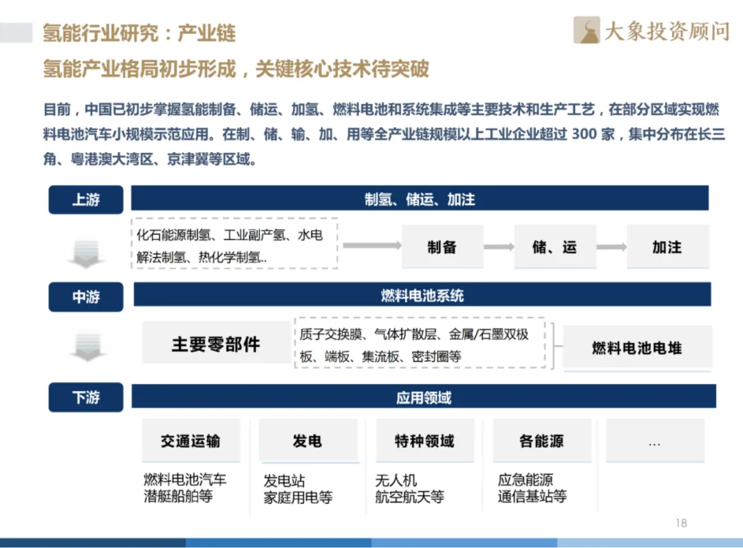
来源:大象研究院
大纲目录
1、氢能行业发展背景与现状
2、氢能行业产业链情况
3、氢能行业产业链重点企业介绍
4、氢能行业发展趋势





























































来源:大象研究院
大纲目录
1、氢能行业发展背景与现状
2、氢能行业产业链情况
3、氢能行业产业链重点企业介绍
4、氢能行业发展趋势































































热门推荐
1. 氢能商业化路在何方?
2. 终于有人谈清楚了碳中和!数百万亿美元将搁浅,这一次冲击会远远超金融危机
4. 氢:储能的未来?
免责说明:我们对文中观点保持中立,仅供参考、交流之目的,如涉及到版权等问题,请联系我们进行删除处理,谢谢!