即时零售消费电子丨研究报告
消费趋势
消费者追求即时性、确定性的生活方式:即时消费需求拓展,从应急需求到常态化,从餐食、日用品到品质百货。消费者对消费电子产品的需求也在逐渐延展,从配件、手机到电脑、数码和家电产品。
即时零售消费电子用户有消费潜力:即时零售消费电子用户年轻化,在多个场景追求“即买即用”:学习教育、休闲娱乐、商务出差、应季购买、社交礼赠均有需求,他们也追新品、赶大促,除了看重快捷配送外,也注重品质的保证。
即时零售消费电子市场增速发展,前景广阔:商家供给侧积极求变,布局即时零售渠道生态,顺应用户即时消费需求,加速行业发展。即时零售成为继快递电商及线下零售之后的又一主流零售业态,多品类即时零售带来新增量机会。
品类即时消费特征
年轻人买手机看重“快”,覆盖新品、大促、礼赠等场景,也购买其他消费电子产品:学生、职场新人成为手机即时消费主力,乐于换新追新,大促、礼赠也是重要购买场景。在即时零售平台购买手机的用户,也倾向于在即时零售平台购买其他消费电子类产品。
电脑数码的即时消费需求来自学生、白领、家庭不同类型人群:学生学习娱乐、白领办公、家庭赠送,均为电脑数码即时消费的主要驱动因素。寒暑假、开学季/毕业季、上新季、大促期都是即时消费的重要场景。
家电即时消费场景多元化,运力和服务升级以满足中大件家电即时消费需求:小家电多品类即时需求上涨,应季、礼赠等场景即时消费繁荣增长,大家电应季、家装和日常换新等需求明确,即时零售平台在运力和服务上赋能大家电履约。
行业启示
即时零售优势对于拓展生意“场”不可或缺:即时零售贴近年轻用户、契合消费趋势,平台具备的履约、营销及数字化管理等优势,对于数码家电商家而言,将是实现用户品类心智强化、品牌声量曝光及全渠道生意增长的重要助力。
行业长效经营需商家与平台同频共振,共享产业价值:供需匹配是降本增效的重要保障,商家平台携手在门店上线、商品供给模式、营销联动方面的深入合作,是获得未来行业竞争能力的制胜法宝。

“即时+”经济发展背景
随着日常工作、生活节奏的加快,“宅急忙”成为当代人生活状态的重要特征,高效便捷、智能体验成为消费者普遍的共性消费需求。与此同时,伴随消费能力的增强及消费经验的增长,当代消费者尤其是年轻一代愈加关注自我表达与情感追求,看重品质及服务,从功能性满足转向情感价值驱动,为“即刻悦己、满足”的共鸣及体验感买单。

即时消费趋势形成
即时消费习惯已经养成,即时零售成为新的增长点
足不出户的外卖点单已成为当下居民常见生活方式,这种便利消费体验促使人们对线上即配到家模式的接受度逐渐提高,即时消费从应急逐渐走向日常化。如今即时零售平台下单变成更多人的消费习惯,来自美团2023年Q3季度财报的数据显示,平台即时配送订单量上涨明显。

即时消费呈现全场景发展趋势
即时消费向全场景发展,走入日常生活方方面面
当前即时消费场景需求覆盖了日常生活的方方面面,体现了用户此时此地此刻的使用及便利性购买需求。即时消费需求不再只是满足点餐及应急需求,而是满足更多随时随地“即刻发生”的消费想法及冲动。用户在差旅、礼赠、抢新、大促等更多消费场景上出现极速配送到家的需求,即时零售平台提供“30分钟达”配送服务迎合“购买场景和使用场景逐渐走向融合及统一”的消费趋势。

即时消费迈入全品类时代
伴随全场景拓展同时,即时消费逐渐满足更多生活场景下的品类需求
即时消费从成品餐食逐渐延伸至超市/酒水、日用百货、消费电子产品多品类,涵盖“吃用赠娱购”多类生活需求,呈现全品类繁荣的态势。并且表现出由日用快消品、急需品等基础消费需求向高价的品质化商品需求升级的发展特点。

消费电子品类即时消费形成习惯
即时零售品类消费升级,消费电子类产品即时消费日趋成熟
刚需品、应急品即时消费习惯驱动消费电子品类即时配送尝试体验,从手机配件、电脑配件到手机、电脑、数码、家用电器,用户对平台的好感度及信任感逐渐积累形成。同时这一感知又推动了消费电子品类的多次复购及新品尝试,数码家电产品即时消费心智不断走向成熟。

消费电子品类使用场景
消费电子品类构成广泛,覆盖用户更多使用场景
随着科技的研发进步及消费需求的多元化发展,除功能复合、升级之外,用户对消费电子的娱乐性、社交性、智能化程度需求也变得更加强烈,消费者更倾向于选择能够极大提升生活品质及带来创新体验的消费电子产品。在这种需求推动之下,消费电子产品更新迭代速度不断加快,智能化、多样化的新型数码家电产品不断推向市场。产品选择变得更加广泛,功能支持属性覆盖更多生活场景。

即时零售平台加持提升消费电子产品购买体验
用户消费场景多样化,即时零售平台进一步完善消费电子品类的消费体验
当下用户线上线下购买消费电子产品在货品丰富度、配送体验、服务保障等方面仍存有较明显痛点,并期待通过即时零售平台消费来获得配送快、产品全、新玩法及售后方便的满足。这促使即时零售平台消费电子产品交易快速增长,如2023年11.11大促期间,美团闪购多个消费电子核心品类销售同比表现亮眼。

行业商家布局即时零售
商家供给侧积极求变,顺应满足消费需求
面对品类消费需求及消费趋势的变化,行业头部商家首先嗅到即时零售商机对用户体验优化及高效触达转化带来的经营价值,携手平台生态共建来推动自身供应链全链路的协同管理及提效升级。通过内部组织资源调整及外部商品供给体系优化,配合平台营销动作,以此来满足用户即时消费需求。

即时零售消费电子用户画像
即时零售消费电子用户更年轻化,具有高知识水平,未婚育占比高
即时零售消费电子整体客群表现出全地域、年轻化发展的特点。高线城市用户粘性发展,低线市场用户持续增长。相比于线下,95后、00后年轻用户占比更高。此外,也表现出高学历、未婚育占比相对更高的人群特征。

即时零售消费电子客群需求特征
即时零售消费电子不同客群的场景化诉求被充分满足
不同人生阶段的用户由于所处时期经济能力及生活状态的差异,电子产品即时消费具有差异化需求特征。00后学生人群尽管对价格相对敏感,但对科技新品尝试意愿高,教育娱乐属性需求高;90-00后踏入职场初期,随着消费能力的提高,开始追求高性能、高效率,关注体验感及价值感;85-80后打拼族更多考虑家庭需求,理性消费看重品质。面对不同阶段客群对消费电子产品的场景化即时诉求,即时零售通过提供针对性产品、服务满足不同需求。

消费电子品类即时消费驱动因素
配送服务-品类-品质高效联动,满足用户在消费电子品类上的高确定性需求
随着电子产品的消费升级,配送时效、品质保障及服务确定性对消费决策的影响日益明显。配送快、正品保障及专属服务成为驱动用户电子产品即时消费的基础考量因素,此外品类可选性、服务能力、价格等也是重要考量。平台通过配送服务-品类-品质联动提升即时消费的价值感知,降低用户即时消费决策成本。

即时零售消费电子市场规模
即时零售消费电子品类未来发展前景广阔
我国即时零售市场规模从2019年的1,179亿元一路增长至2023年的7,676亿元,预计到2026年将达25,083亿元。消费电子品类的即时零售市场在2021年逐渐发力,2023年市场规模达到399亿元,预计到2026年将实现3.8倍增长。2021-2026年消费电子品类的即时零售市场以68.5%的年复合增长率保持发展,未来具备较大发展空间。

手机篇
即时零售手机用户画像
学生、职场新人代表的年轻人成为即时零售手机消费主力,他们乐于尝鲜,开始追求品质消费
对比线下,即时零售手机用户更偏年轻,手机即时消费更受95后、00后青睐,Z世代消费者占比近4成,人群收入水平相对也更高。他们追求品牌,看中性价比,更愿意为外观设计及新品溢价。

即时零售手机用户消费特征
他们愿为“新兴技术”及到手时效性买单,引领高颜值科技潮流
相比非即时零售渠道,即时零售渠道购买手机用户“一年内即换新手机”频率更高,换新一步到位。即时零售手机用户对手机品牌、外观及配送时效关注度更高,价格影响作用相对降低。从购机消费水平看,3成用户在即时零售渠道购机价位达6千元以上,消费均价超过非即时零售渠道。

不同渠道用户手机购买场景
除日常换机、损坏应急外,大促、新机发售与礼赠创造消费新场景
整体来看,手机消费动机更加多元化,在日常换机、应急购买核心场景之外,大促消费、追新换新、礼赠购买的消费潜力显现。门店到家业务模式为线下实体门店在高潜机会上拓展渠道及流量资源提供了更直接有效的途径。

手机新品场景需求
新品发售 货品全、送得快、活动多更容易满足新机场景用户转化
现货、型号多样、到手速度快是用户选择新款手机购买渠道时更为关注的考量因素,用户看中外卖平台等即时零售渠道在新品现货配送、门店到家及优惠多等方面的优势而选择购买。对新品机新鲜感需及时满足,等待会让人煎熬。当下手机外卖带来了“抢占先机,快人一步”的体验感,品牌新机即时消费热情高涨。

手机大促场景需求
大促场景 优惠力度、平台配送服务对大促场景消费体验升级效果强
价格优惠、正品品质保障及品类丰富度是手机大促时选择购买渠道的主要衡量因素,买到满意的实惠正品才是关键。节日/活动大促期间美团手机品类以价格优惠、正品保障满足消费需求,并通过现货即配满足促销场景品质服务,促进用户购买体验提升。

手机礼赠场景需求
礼赠场景 平台/商家品质信誉增强用户信任度,助力礼赠场景消费体验
出于礼赠目的购买手机的用户在选择购买途径时对正品保障、价格优惠及配送速度更为关注,既要送得出手也需价位合适,同时还要考虑送达时效。即时零售平台配送优势可满足礼赠时效性基础需求,平台消费心智及信任为节日/生日/商务等不同礼赠场景购机提供商品及服务保障信心,为用户礼赠需求提供更多选择性。

手机即时消费带动相关融合品类即时消费增长
用户在即时零售平台除购买手机外,也会选择更多消费电子产品
在即时零售平台购买过手机的用户,通常也有相关品类的即时消费经历。从配件日用消费开始,手机体验激活品质消费,形成配件-手机-电脑、数码-家电的连带消费习惯。手机即时消费的满意体验,推动用户对消费电子全品类的购买信任,由低频消费走向高频消费。

电脑数码篇
即时零售电脑数码用户画像
90后和00后对电脑数码的即时消费能力强,他们更加专注专业大品牌,追新尝鲜意愿高
对比线下,即时零售电脑数码用户更集中于一到三线高线城市,白领一族占比超4成。90后、00后一代成长为消费主力军,男性用户略多。他们更倾向于考虑知名、专业品牌,日常乐于关注电脑数码上新产品。

即时零售电脑数码品类消费需求
电脑数码品类消费多元化,用户对多品类呈现较强即时消费意愿
电脑数码产品涵盖品类众多,即时零售电脑数码用户在电脑整机、电脑配件及办公、智能设备及其他数码多个品类上表现出较强的即时消费需求,电脑数码品类消费能力强。超7成用户对电脑数码品类有未来购买需求,具有复购粘性。

即时零售电脑数码购买场景TOP品类
教育属性品类集中消费在寒暑假和礼赠场景,购物节和新品场景中具备休闲娱乐属性的品类更受欢迎
即时零售电脑数码在五类购买场景下,表现出优势品类需求差异。寒暑假大促学生教育品类最受欢迎,毕业季/开学季笔记本最为热销,购物节大促期间影音娱乐设备畅销,礼赠场景下电子教育及智能穿戴品类表现强势,新品场景下游戏设备为强势品类。教育、娱乐属性产品即时需求明显,寒暑假、毕业季/开学季、礼赠均可抓住学生教育机会,大促及新品可抓住娱乐品类机会。

即时零售电脑数码消费驱动因素
即时零售平台弥补传统渠道物流慢痛点外,更加追求产品丰富性与优质售后服务
电脑数码品类消费需求升级,用户对配送时效、售后服务、品质保障等多方面提出更多要求。自由消费、便利购买/售后、配送快成为驱动用户尝试在即时零售平台购买电脑、数码产品的重要吸引力,此外平台品类及服务升级使用户在非即时零售渠道上的消费痛点得到一定满足。

即时零售电脑品类案例
美团闪购携手联想,促销季、开学季线上线下同步上新,全域引爆
联想持续推动门店上线美团闪购平台后,2023年双方在新品发布、购物节大促、开学季等场景上展开线下线下联合营销合作。借助美团直播、“数码家电安心送”履约助力,联想品牌实现全域销量增长和声量传播,满足了用户对电脑数码新品即得需求。

家用电器篇
即时零售家电用户特征
即时零售家电用户主要集中在85后&90后,个护小家电用户更显年轻
相比全渠道,即时零售家电用户更偏85后、90后,超5成青睐通过即时零售平台购买家用电器。从细分品类用户分布来看,个护小家电用户更偏95后、90后,占比6成,相比于个护小家电、生活家电及大家电品类用户更偏年轻。

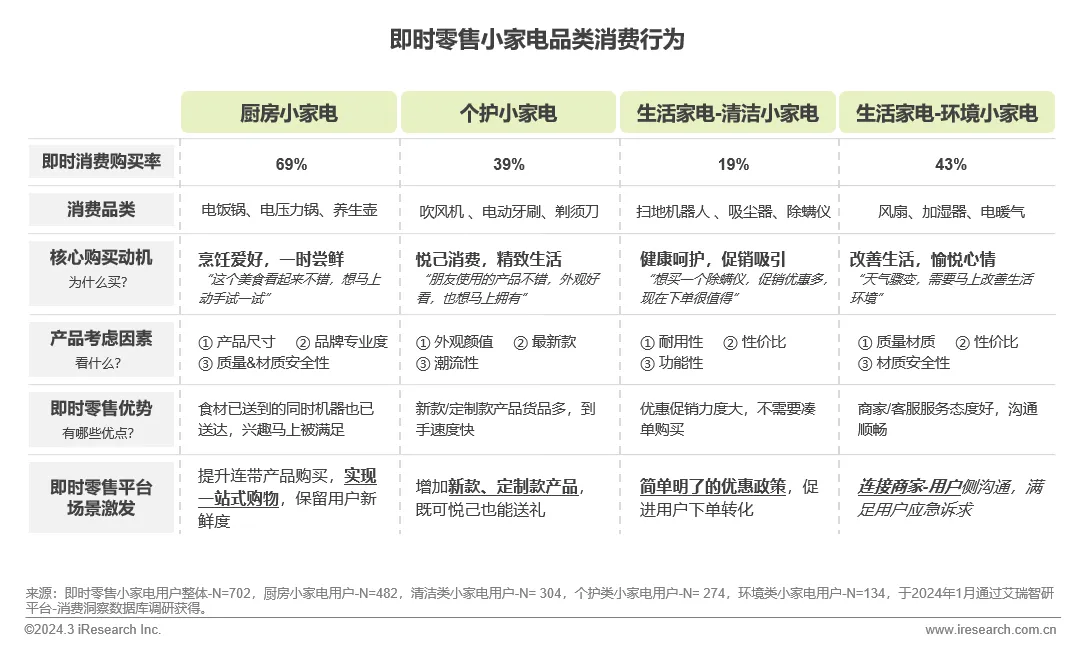
即时零售小家电品类消费特征
即时零售小家电需求不只是“快”,更要承载用户对品质生活需求的满足感
小家电品类、消费场景多元,即时零售平台消费契合了用户即刻兴趣、多类选择及体验感现下满足的需求。厨房小家电品类即时消费需求比例最高,种草尝鲜性质强,满足即刻尝试兴趣;个护小家电追随科技潮流,悦己、礼赠消费需求高;生活家电涵盖清洁小家电及环境小家电,关注健康、品质、功能性升级。

即时零售小家电品类案例
美团闪购携手苏泊尔、飞利浦、SKG,打造家庭礼赠温馨场景
小家电礼赠场景即时消费需求上涨,礼赠消费场景下用户对小家电产品配送时效性、品牌价值、定制化服务需求度高,希望获得更多优质服务及更快捷的购买体验。小家电知名品牌苏泊尔、飞利浦、SKG通过与美团闪购进行节日营销合作、服务提升、门店及商品供给优化满足多节日场景下的礼赠消费诉求。

即时零售大家电消费需求及体验
大家电即时消费意识显现,季节性消费带动多品类消费意愿
应季需求带动空调即时消费上涨,大家电即时消费不断向多品类、多场景拓展。平台通过销服一体的即时配送服务促进即时消费意愿向冰箱、洗衣机、电视等大家电产品过渡,并满足消费者新房家装、租房家电置办等多元场景需求,提升大家电购买体验感。


平台场景化打法
面对消费电子品类出现的高潜场景机会,美团闪购平台围绕场景需求洞察,利用平台生态资源、流量价值、全域营销方案、服务保障助力品牌及零售商家打造“场景化”联动,发掘全域“场景化”机会。

行业合作启示
品牌启示:即时零售是年轻人需求的潜力赛道,应成为消费电子企业的一号位工程
即时零售业态布局有助于消费电子行业商家把握“即刻产生、即刻满足”的消费需求,利用全渠道协同管理实现用户及生意增长。与平台合作可以低成本方式拓展渠道和流量资源,商家需积极审视即时零售合作价值,共创生态经济。

?点击阅读原文
免费查看及下载更多PDF高清完整版报告




